EasyManua.ls Logo

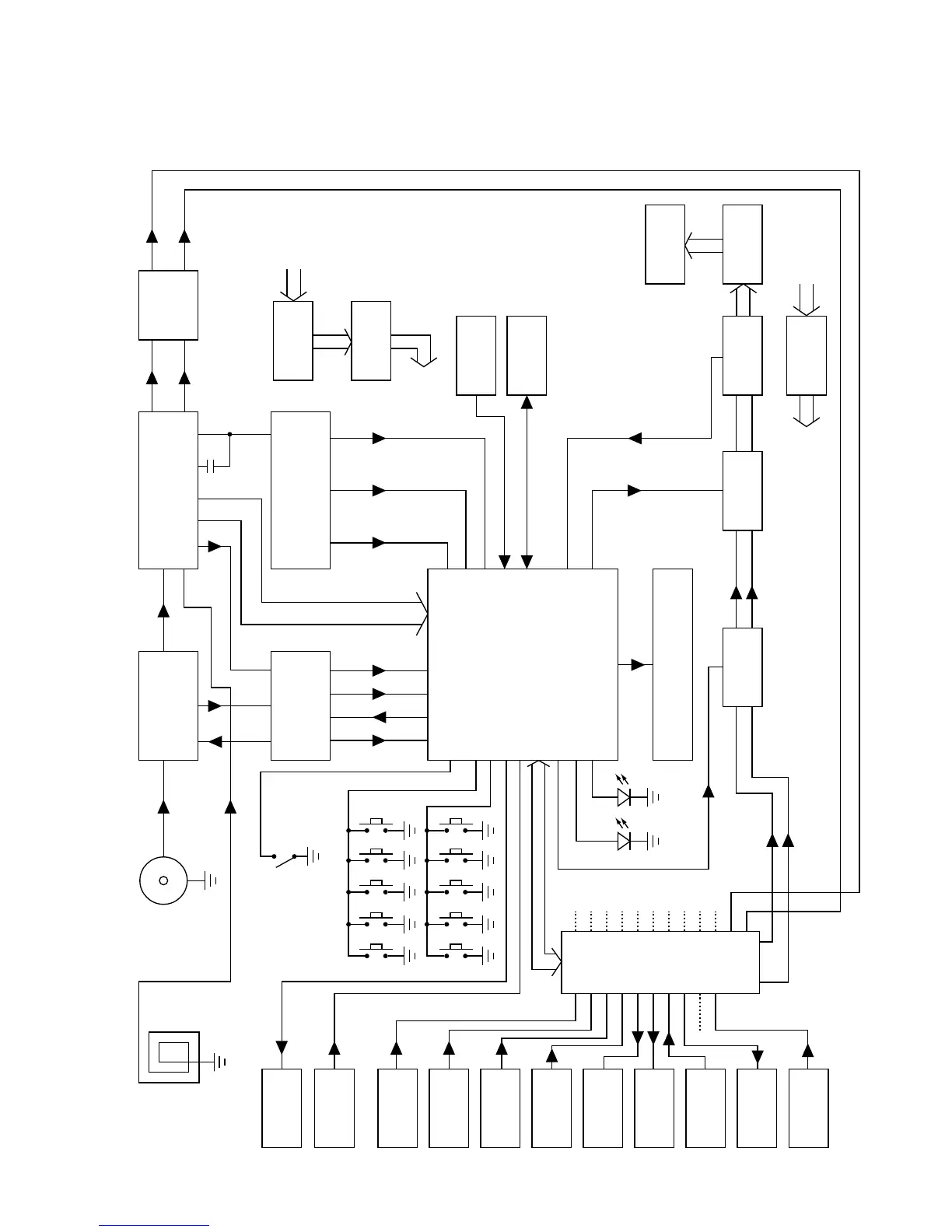
NAD C 730 - BLOCK DIAGRAM

NAD C 730
36 pages
Print Icon
To Next Page IconTo Next Page
To Next Page IconTo Next Page
To Previous Page IconTo Previous Page
To Previous Page IconTo Previous Page
Loading...
7
BLOCK DIAGRAM
AM LOOP ANT FM ANT
FRONT END
ENV172D3G1
VFD
Protect
L R
CPU
KEY MATRIX
Trigger Out
REMOTE
SENSOR
CD
DISC
VIDEO
AUX
TAPE-1
OUT
TAPE-2
OUT
TC9273
TAPE-2
IN
PRE OUT
TAPE-1
IN (Mon)
S1 1
12 17
PLL
LC72723M
AM/FM IF
LA1837
TUNER
DIODE
MATRIX
NAD LINK
IN-OUT
MAIN
POWER
SUPPLY
SPEAKER
OUT
STAND BY
POWER
SUPPLY
RELAY
RELAY
POWER
AMP.
+5V CPU
AC INPUT
AC INPUT
VT
VT
ce data clk RDS-CLK RDS-SIG RDS-DATA
data
out
(#1)=Power On
(#2)=Protect (Flash 2Hz)
(#1)+(#2)=Standby
(#1)
(#2)
LC7218
Locking SW,
Tone defeat
ST/MO, MUTE, SMETER
TUNE
FM
OSC/IF
AM
OSC/IF
OUT
AUDIO
AUDIO IN
IN
S2
S3
S4
S5
S6
S7
S8
S9
S10
VOLUME
MOTORIZE
MUTE

Related product manuals