EasyManua.ls Logo

NTI Trinity TX151(C) - Near Boiler Plumbing

Default Icon
84 pages
Print Icon
To Next Page IconTo Next Page
To Next Page IconTo Next Page
To Previous Page IconTo Previous Page
To Previous Page IconTo Previous Page
Loading...
Boiler and Heating System Piping Tx I&O Manual
Treatment - Boiler water that falls outside of the conditions listed above must be treated with a corrosion
inhibitor. For information on performing the treatment, follow the instructions included with the corrosion
inhibitor. See Table 10-1 for a list of recommended boiler system cleaners and corrosion inhibitors.
To maintain protection, the level of corrosion inhibitor must be monitored periodically
for the correct concentration.
Anti-freeze - For systems requiring freeze protection, use only inhibited propylene glycol, specially formulated
for hydronic heating systems; use of other types of antifreeze may be harmful to the system and will void the
warranty. Note: the use of glycol may reduce the usable output capacity of the boiler, thus requiring the unit to
be “down-fired” by limiting the maximum operating capacity and/or the maximum water temperature. NTI
recommends against exceeding 35% concentration of glycol.
DO NOT use inhibited glycol with non-compatible boiler inhibitors. Non-compatible
inhibitors may counteract each other rendering them ineffective.
Near Boiler Plumbing (Central Heating)
Pressure Relief Valve - A Pressure Relief Valve is factory supplied with each unit. Trinity Tx boilers have a
maximum allowable operating pressure of 45 PSI.
The pressure relief valve must be installed at the boiler outlet and in the vertical position, as shown in Figure 10-
2, with the drain pipe outlet exiting the side of the pressure relief valve horizontally and elbowing downward.
If installed in the incorrect orientation (horizontally with drain pipe out the bottom) the
relief valve may not function properly resulting in property damage or personal injury.
Ensure the discharge of the pressure relief is piped to a location where the steam or water
will not cause property damage or serious injury.
Pressure Gauge Trinity Tx units come with a factory supplied Pressure Gauge. The pressure gauge must be
installed at the boiler outlet prior to any circulators. See Figure 10-2.
Low Water Cutoff (LWCO) Trinity Tx boilers are provided with a factory installed Water Pressure Sensor.
The sensor provides a reading of the boiler inlet water pressure on the display; in the event the pressure drops
below 7 PSI, the control will go to a blocking error FILL, inhibiting burner operation. Where required by the
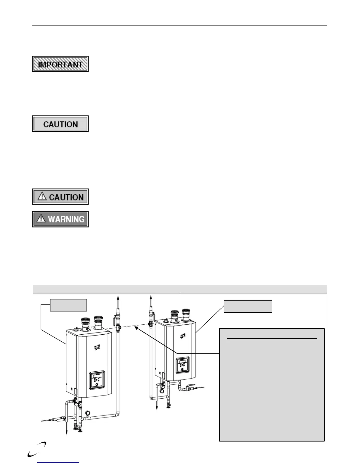
Authority having jurisdiction, an external LWCO may have to be installed; see Figure 10-1.
Figure 10-1 Installation of Optional LWCO
Return
Water
Return
Water
Relief
Outlet
Relief
Outlet
Supply
Water
Supply
Water
Low Water Cutoff Location
(when required by local authorities)
Install the LWCO in a suitable tee
(reference installation instructions
provided with the LWCO), located in a
vertical flow pipe in the boiler outlet
piping, at a level at least as high as the
top of the boiler cabinet (see illustration).
DO NOT install isolation valves between
the boiler outlet connection and the
LWCO. The LWCO switch must be
wired to break the boiler limit circuit or
line power to the boiler (see Section 12.0
Field Wiring).
When the installation is complete, TEST
THE LWCO to ensure the burner shuts
down when the water level drops.
Models
Tx151C & Tx200C
Models
Tx51 to Tx200

Table of Contents

Related product manuals