EasyManua.ls Logo

Omron B7A - Page 84

Omron B7A
121 pages
Print Icon
To Next Page IconTo Next Page
To Next Page IconTo Next Page
To Previous Page IconTo Previous Page
To Previous Page IconTo Previous Page
Loading...
DRT1-B7AC
DRT1-B7AC
82
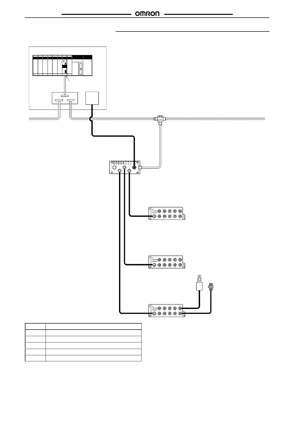
Application Examples
Control panel
Programmable Controller
Master Unit
T-branch tap
DRT1-B7AC
B7AC Interface Terminal
B7AC
Link Terminal
PS
5
4
DeviceNet
2
3
5
1
5
5
1
1
No. Classification
1 B7AC
Link T
erminal
2 B7AC DeviceNet Interface Terminal
3
DeviceNet Connecting Cable (DCA1)
4 DeviceNet T-branch Connector (DCN2-1)
5
Connecting Cable (X2SW)

Related product manuals