EasyManua.ls Logo

Onkyo 29400021 - Connecting a DVD Player

Onkyo 29400021
148 pages
Print Icon
To Next Page IconTo Next Page
To Next Page IconTo Next Page
To Previous Page IconTo Previous Page
To Previous Page IconTo Previous Page
Loading...
31
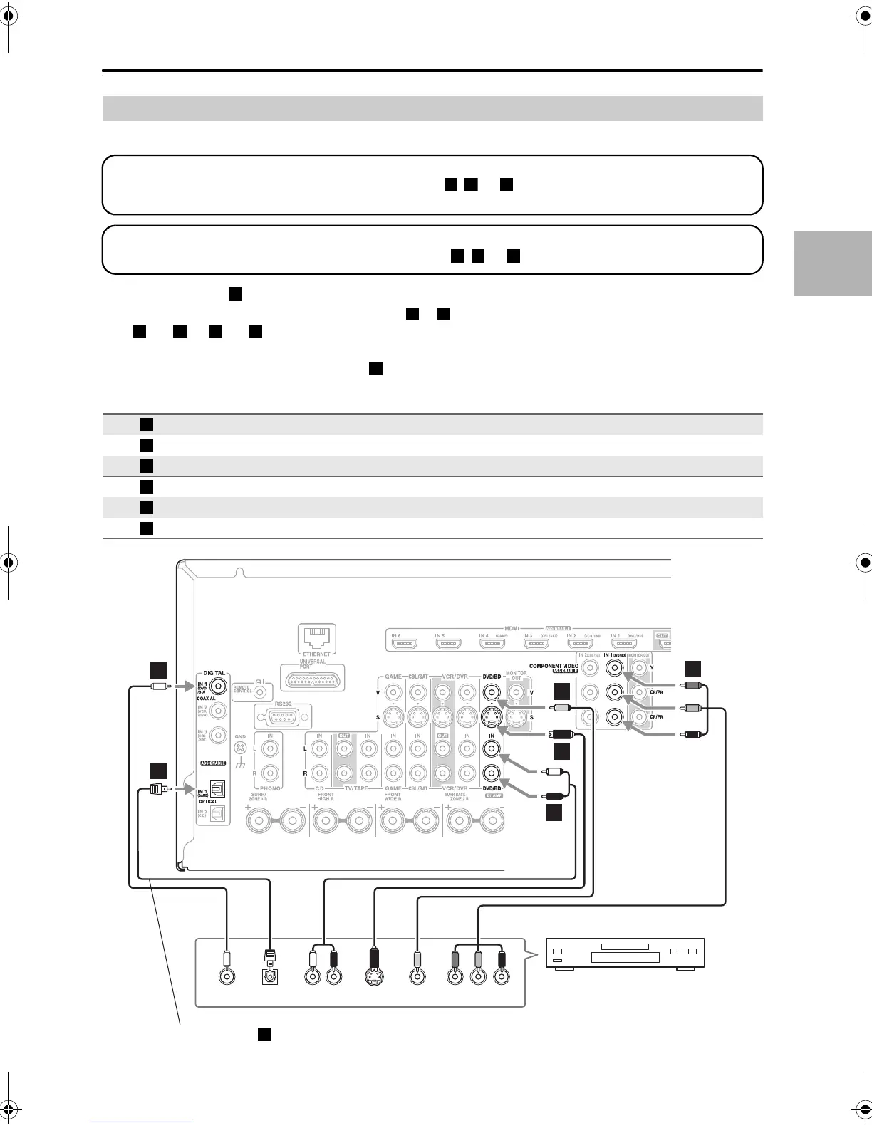
Connecting the AV receiver—Continued
See “Connecting Components with HDMI” on page 25 for HDMI connection information.
With connection , you can listen to and record audio from your DVD player or listen in Zone 2 or Zone 3.
To enjoy Dolby Digital and DTS, use connection or . (To record or listen in Zone 2 or Zone 3 as well, use
and , or and .)
If your DVD player has main left and right outputs and multichannel left and right outputs, be sure to use the
main left and right outputs for connection .
Connecting a DVD Player
Connection AV receiver Signal flow DVD player
COMPONENT VIDEO IN 1 (DVD/BD) Component video output
DVD/BD IN S S-Video output
DVD/BD IN V Composite video output
DVD/BD IN L/R Analog audio L/R output
DIGITAL COAXIAL IN 1 (DVD/BD) Digital coaxial output
DIGITAL OPTICAL IN 1 (GAME) Digital optical output
Step 1: Video Connection
Choose a video connection that matches your DVD player ( , , or ), and then make the connection.
You must connect the AV receiver to your TV via the same type of connection.
A B C
Step 2: Audio Connection
Choose an audio connection that matches your DVD player ( , , or ), and then make the connection.
a b c
a
b c
a b a c
a
A
B
C
a
b
c
COAXIAL
OUT
OPTICAL
OUT
AUDIO
OUT
LR
S VIDEO
OUT
VIDEO
OUT COMPONENT VIDEO OUT
YPB PR
b
a
A
C
B
c
DVD player
When you use connection , you need to assign the digital audio input (see page 50).
c
TX-NR807_En.book Page 31 Tuesday, July 28, 2009 12:00 PM

Table of Contents

Related product manuals