EasyManua.ls Logo

Onkyo 29400021 - Connecting a CD Player or Turntable

Onkyo 29400021
148 pages
Print Icon
To Next Page IconTo Next Page
To Next Page IconTo Next Page
To Previous Page IconTo Previous Page
To Previous Page IconTo Previous Page
Loading...
37
Connecting the AV receiver—Continued
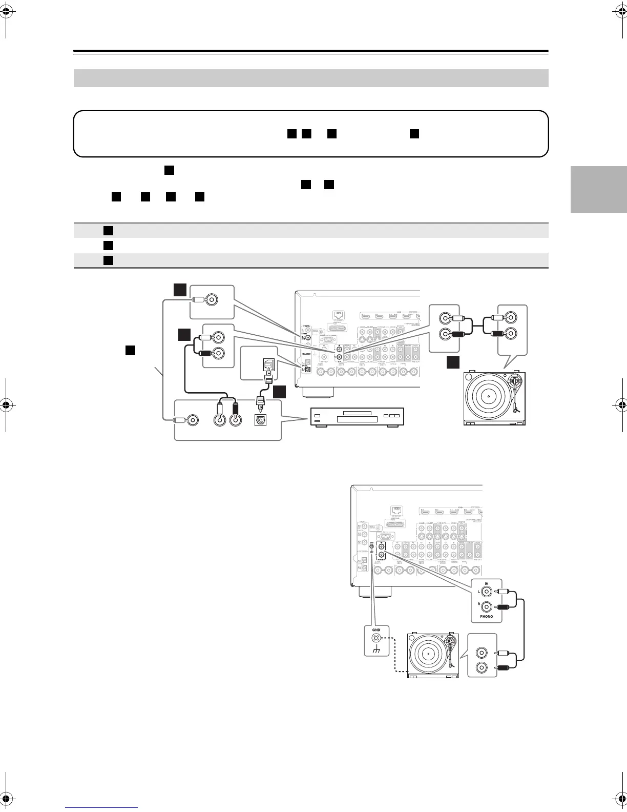
CD Player or Turntable (MM) with Built-in Phono Preamp
With connection , you can listen to and record audio from your CD player or listen in Zone 2 or Zone 3.
To connect the CD player digitally, use connection or . (To record or listen in Zone 2 or Zone 3 as well,
use and , or and .)
Turntable (MM) with no Phono Preamp Built-in
The AV receiver’s PHONO IN is designed for use with a mov-
ing magnet (MM) type cartridge.
Use an analog audio cable to connect the AV receiver’s PHONO
IN L/R jacks to the audio output on your turntable.
Notes:
If your turntable has a ground wire, connect it to the AV
receiver’s GND screw. With some turntables, connecting the
ground wire may produce an audible hum.
If this happens, disconnect it.
If your turntable has a moving coil (MC) type cartridge,
you’ll need a commercially available MC head amp or MC
transformer. Connect your turntable to the head amp or trans-
former, and connect that to the AV receiver’s PHONO IN L/R
jacks.
You can also use a phono equalizer to connect a turntable
with an MC-type cartridge. See your phono equalizer’s man-
ual for details.
Connecting a CD Player or Turntable
Connection AV receiver Signal flow CD or turntable
CD IN L/R Analog audio L/R output
DIGITAL COAXIAL IN 2 (VCR/DVR) Digital coaxial output
DIGITAL OPTICAL IN 2 (CD) Digital optical output
Step 1:
Choose a connection that matches your CD player ( , , or ). Use connection for a turntable with a built-in
phono preamp.
a b c a
a
b c
a b a c
a
b
c
IN 2
(CD)
OPTICAL
IN
L
R
L
R
CD
AUDIO
OUTPUT
OPTICAL
OUT
AUDIO
OUT
LR
COAXIAL
OUT
L
R
IN
(VCR/DVR)
IN 2
COAXIAL
CD
a
b
a
c
Turntable (MM) with
built-in phono preamp
CD player
When you use
connection , you
need to assign the
digital audio input
(see page 50).
b
L
R
AUDIO
OUTPUT
Turntable (MM) with no
phono preamp built-in
TX-NR807_En.book Page 37 Tuesday, July 28, 2009 12:00 PM

Table of Contents

Related product manuals