EasyManua.ls Logo

Onkyo 29400021 - Connecting a VCR or DVD Recorder for Recording

Onkyo 29400021
148 pages
Print Icon
To Next Page IconTo Next Page
To Next Page IconTo Next Page
To Previous Page IconTo Previous Page
To Previous Page IconTo Previous Page
Loading...
33
Connecting the AV receiver—Continued
Notes:
The AV receiver must be turned on for recording. Recording is not possible while it’s in Standby mode.
If you want to record directly from your TV or playback VCR to the recording VCR without going through the AV
receiver, connect the TV/VCR’s audio and video outputs directly to the recording VCR’s audio and video inputs. See
the manuals supplied with your TV and VCR for details.
Video signals connected to composite video inputs can only be recorded via composite video outputs. If your
TV/VCR is connected to a composite video input, the recording VCR must be connected to a composite video output.
Similarly, video signals connected to S-Video inputs can only be recorded via S-Video outputs. If your TV/VCR is
connected to an S-Video input, the recording VCR must be connected to an S-Video output.
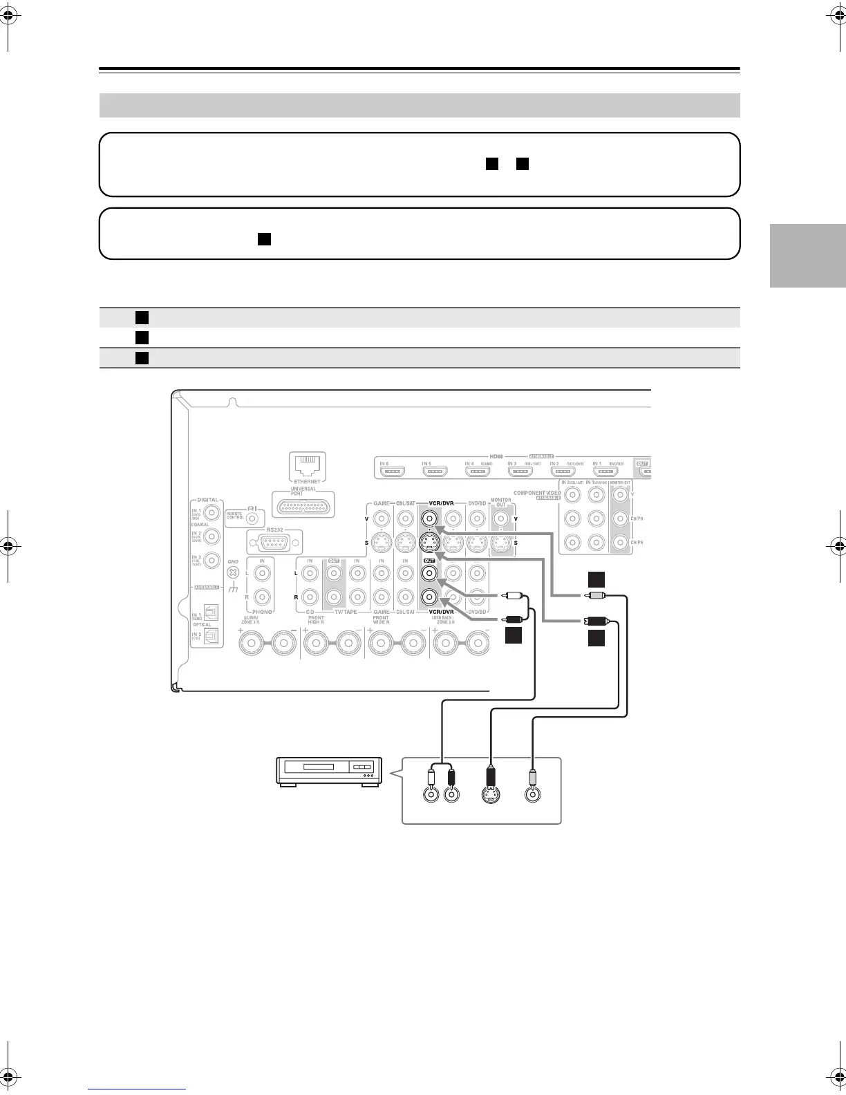
Connecting a VCR or DVD Recorder for Recording
Connection AV receiver Signal flow VCR or DVD recorder
VCR/DVR OUT S
S-Video input
VCR/DVR OUT V
Composite video input
VCR/DVR OUT L/R
Analog audio L/R input
Step 1: Video Connection
Choose a video connection that matches your VCR or DVD recorder ( or ), and then make the connection. The
video source to be recorded must be connected to the AV receiver via the same type of connection.
A B
Step 2: Audio Connection
Make the audio connection .
a
A
B
a
AUDIO
IN
LR
S VIDEO
IN
VIDEO
IN
a
B
A
VCR or DVD
recorder
TX-NR807_En.book Page 33 Tuesday, July 28, 2009 12:00 PM

Table of Contents

Related product manuals