EasyManua.ls Logo

Onkyo 29400021 - Connecting a Game Console

Onkyo 29400021
148 pages
Print Icon
To Next Page IconTo Next Page
To Next Page IconTo Next Page
To Previous Page IconTo Previous Page
To Previous Page IconTo Previous Page
Loading...
35
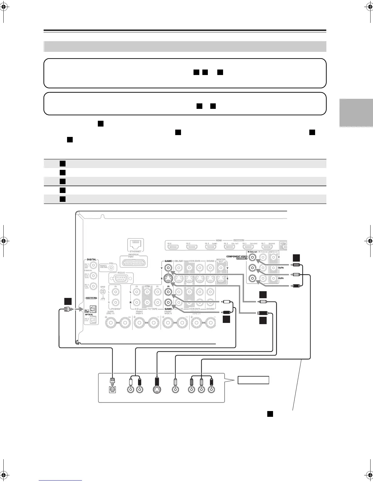
Connecting the AV receiver—Continued
With connection , you can listen to and record audio from your game console or listen in Zone 2 or Zone 3.
To enjoy Dolby Digital and DTS, use connection . (To record or listen in Zone 2 or Zone 3 as well, use
and .)
Connecting a Game Console
Connection AV receiver Signal flow Game console
COMPONENT VIDEO IN 2 (CBL/SAT) Component video output
GAME IN S S-Video output
GAME IN V Composite video output
GAME IN L/R Analog audio L/R output
DIGITAL OPTICAL IN 1 (GAME) Digital optical output
Step 1: Video Connection
Choose a video connection that matches your game console ( , , or ), and then make the connection.
You must connect the AV receiver to your TV with the same type of connection.
A B C
Step 2: Audio Connection
Choose an audio connection that matches your game console ( or ), and then make the connection.
a b
a
b a
b
A
B
C
a
b
OPTICAL
OUT
AUDIO
OUT
LR
S VIDEO
OUT
VIDEO
OUT COMPONENT VIDEO OUT
YPB PR
a
A
C
B
b
Game Console
When you use connection , you need to assign
the component video input (see page 49).
A
TX-NR807_En.book Page 35 Tuesday, July 28, 2009 12:00 PM

Table of Contents

Related product manuals