EasyManua.ls Logo

Onkyo HT-R960

Onkyo HT-R960
112 pages
To Next Page IconTo Next Page
To Next Page IconTo Next Page
To Previous Page IconTo Previous Page
To Previous Page IconTo Previous Page
Loading...
29
Connecting Your Components
—Continued
•With connection , you can listen to and record audio from a DVD and listen via speaker set B.
•To enjoy Dolby Digital and DTS, use connection or . (To record as well, use and , or and .)
If your DVD player has main left and right outputs and multichannel left and right outputs, be sure to use the
main left and right outputs for connection .
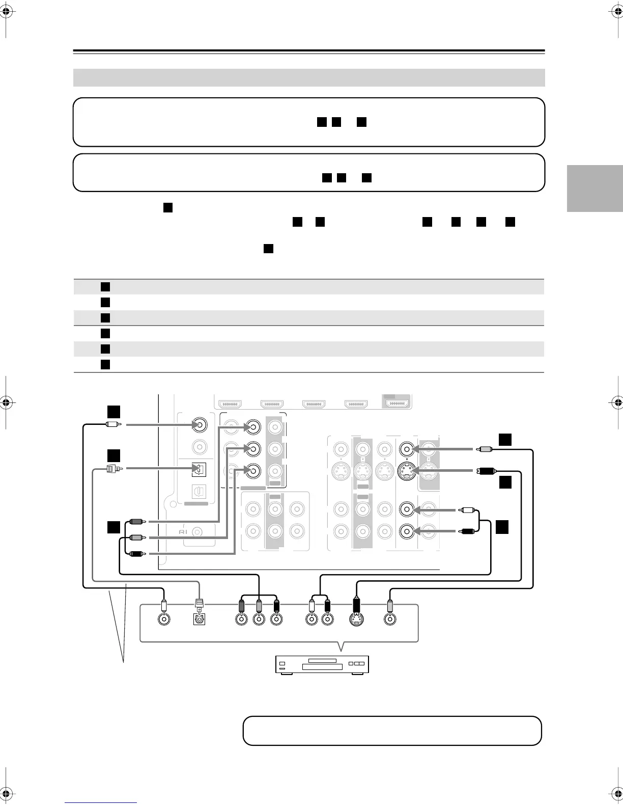
Connecting a DVD player
Connection AV receiver Signal flow DVD player Picture quality
COMPONENT VIDEO IN 1
Component video output
Best
DVD IN S
S-Video output Better
DVD IN V
Composite video output
Standard
DVD IN FRONT L/R
Analog audio L/R output
DIGITAL IN COAXIAL 1
Digital coaxial output
DIGITAL IN OPTICAL 1
Digital optical output
Step 1: Video Connection
Choose a video connection that matches your DVD player ( , , or
), and then make the connection.
You must connect the AV receiver to your TV with the same type of connection.
A B C
Step 2: Audio Connection
Choose an audio connection that matches your DVD player ( , , or ), and then make the connection.
a
b c
a
b c a b a c
a
A
B
C
a
b
c
IN IN
IN
IN
IN IN
IN
IN 1(DVD)IN 2(
CBL/SAT
)
OUT
OUT
COMPONENT VIDEO
Y
C
B/PB
CR/PR
SUB
WOOFER
FRONT
SURR
SURR BACK
CENTER
CD
R
L
TAPE
CBL/SAT
CBL/SAT
VCR/DVR
VCR/DVR
DVD
DVD
R
L
R
L
S
V
MONITOR
OUT
S
V
REMOTE
CONTROL
ASSIGNABLE
COAXIAL
OPTICAL
1
(DVD)
2
(CBL/SAT)
1
(VCR/DVR)
2
(CD)
DIGITAL IN
ASSIGNABLE
ANTENNA
FM
AM
75
(DVD)
(VCR/DVR)
(CBL/SAT)
IN 2
IN 3IN 4
OUT
OUT
OUT
IN 1
YCOAXIAL
OUT
PB
COMPONENT VIDEO OUT
P
R S VIDEO
OUT
AUDIO
OUT
VIDEO
OUT
LR
OPTICAL
OUT
b
c
A
B
C
B
a
C
DVD player
To connect a DVD player or DVD-Audio/SACD-capable player with a
multichannel analog audio output, see page 30.
Connect one or the other.
Inputs may need to be
assigned (see page 47)
HT-S9100THXEn.book Page 29 Friday, June 27, 2008 4:00 PM

Table of Contents

Other manuals for Onkyo HT-R960

Related product manuals