EasyManua.ls Logo

Onkyo HT-R960

Onkyo HT-R960
112 pages
To Next Page IconTo Next Page
To Next Page IconTo Next Page
To Previous Page IconTo Previous Page
To Previous Page IconTo Previous Page
Loading...
33
Connecting Your Components
—Continued
With this hookup, you can use your satellite or cable receiver to listen to your favorite TV programs
via the AV receiver, which is useful if your TV has no audio outputs.
•With connection , you can listen to and record audio from the video source and listen via speaker set B.
•To enjoy Dolby Digital and DTS, use connection or . (To record as well, use and , or and .)
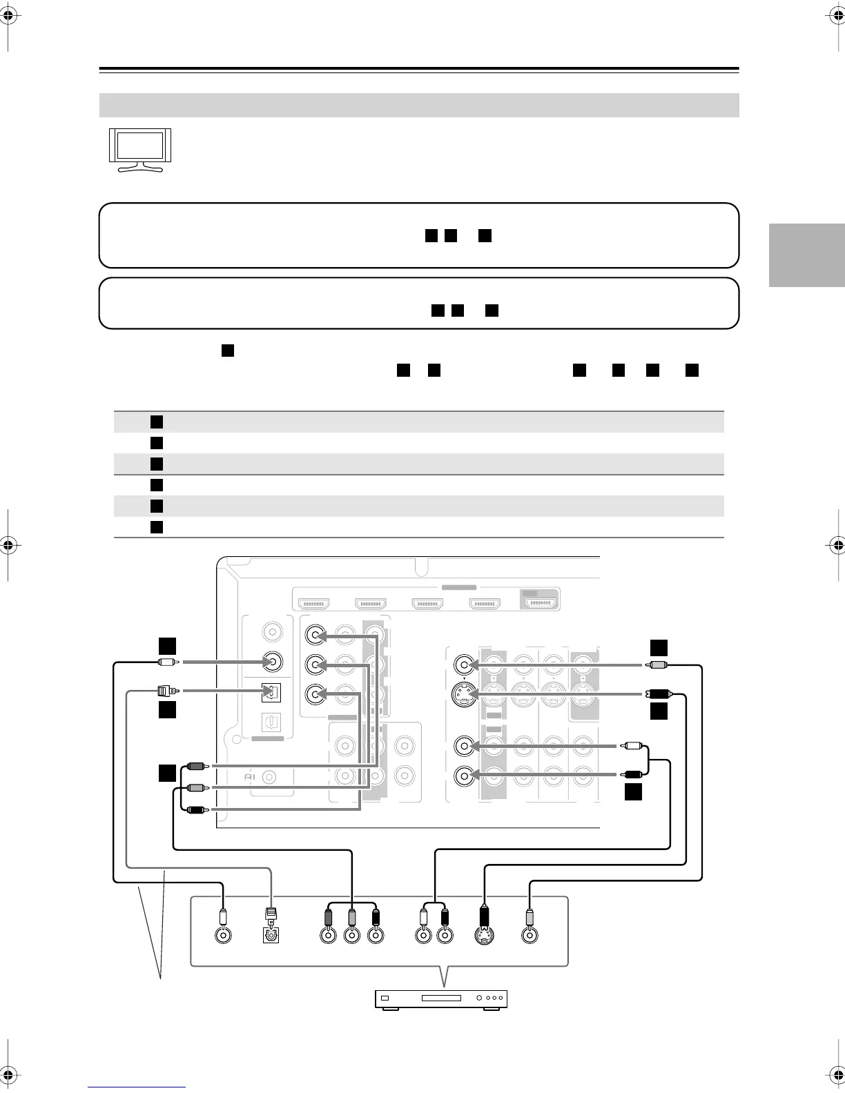
Connecting a Satellite, Cable, Terrestrial Set-top box, or Other Video Source
Connection AV receiver Signal flow Video source Picture quality
COMPONENT VIDEO IN 2
Component video output Best
CBL/SAT IN S
S-Video output Better
CBL/SAT IN V
Composite video output Standard
CBL/SAT IN L/R
Analog audio L/R output
DIGITAL IN COAXIAL 2
Digital coaxial output
DIGITAL IN OPTICAL 1
Digital optical output
Hint!
Step 1: Video Connection
Choose a video connection that matches the video source ( , , or
), and then make the connection.
You must connect the AV receiver to your TV with the same type of connection.
A
B
C
Step 2: Audio Connection
Choose an audio connection that matches the video source ( , , or ), and then make the connection.
a b c
a
b c a b a c
A
B
C
a
b
c
IN IN
IN
IN
IN IN
IN
IN 1(DVD)IN 2(
CBL/SAT
)
OUT
OUT
COMPONENT VIDEO
Y
C
B/PB
CR/PR
SUB
WOOFER
FRONT
SURR
SURR BACK
CENTER
CD
R
L
TAPE
CBL/SAT
CBL/SAT
VCR/DVR
VCR/DVR
DVD
DVD
R
L
R
L
S
V
MONITOR
OUT
S
V
REMOTE
CONTROL
ASSIGNABLE
COAXIAL
OPTICAL
1
(DVD)
2
(CBL/SAT)
1
(VCR/DVR)
2
(CD)
DIGITAL IN
ASSIGNABLE
ANTENNA
FM
AM
75
HDMI
(DVD)
(VCR/DVR)
(CBL/SAT)
IN 2
IN 3IN 4
ASSIGNABLE
OUT
OUT
OUT
IN 1
YCOAXIAL
OUT
PB
COMPONENT VIDEO OUT
P
R S VIDEO
OUT
AUDIO
OUT
VIDEO
OUT
LR
OPTICAL
OUT
b
c
A
B
C
B
a
C
Satellite, cable, set-top box, etc.
Connect one or the other.
Inputs may need to be
assigned (see page 47)
HT-S9100THXEn.book Page 33 Friday, June 27, 2008 4:00 PM

Table of Contents

Other manuals for Onkyo HT-R960

Related product manuals