EasyManua.ls Logo

Onkyo TX-SR606 - Connecting a CD Player or Turntable

Onkyo TX-SR606
104 pages
Print Icon
To Next Page IconTo Next Page
To Next Page IconTo Next Page
To Previous Page IconTo Previous Page
To Previous Page IconTo Previous Page
Loading...
33
Connecting Your Components
—Continued
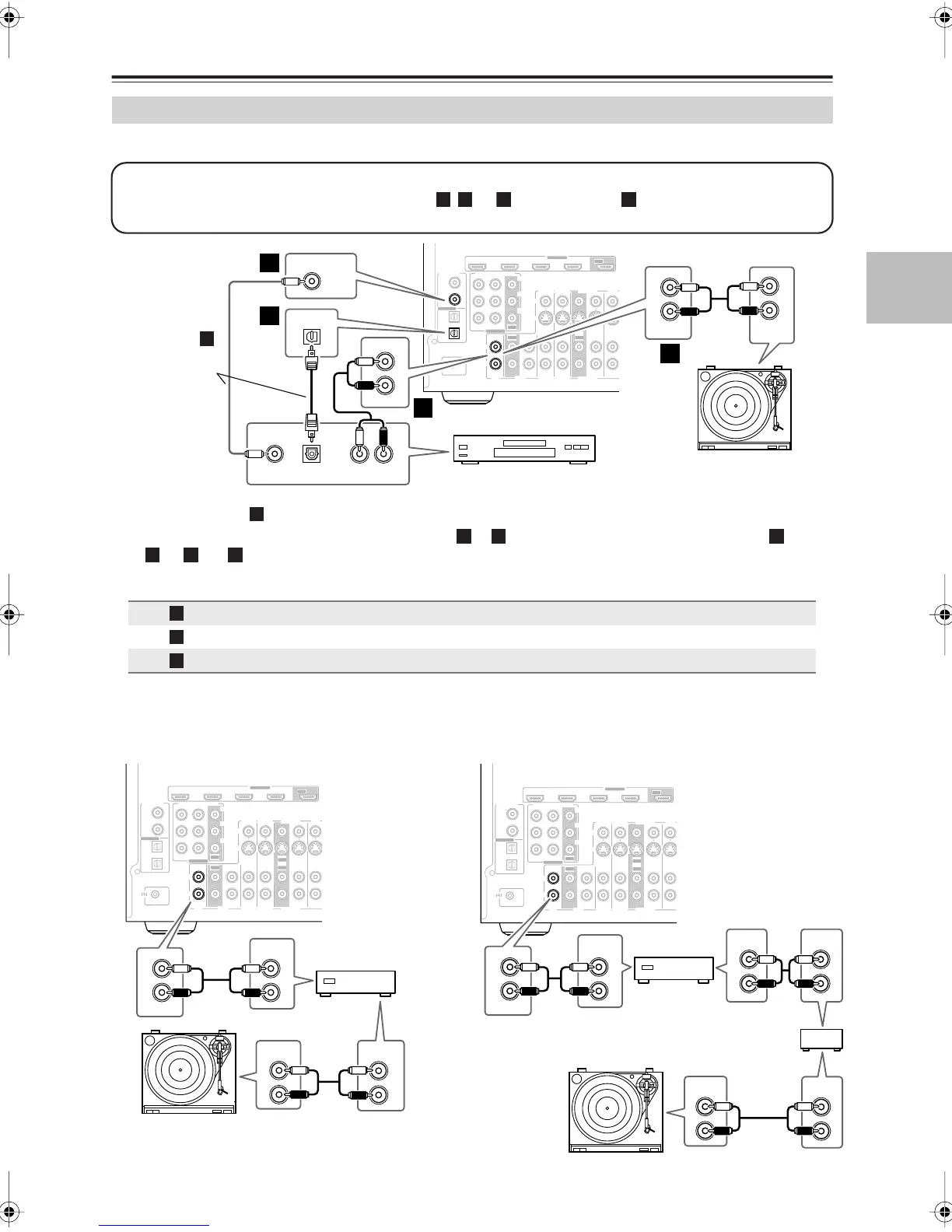
CD Player or Turntable (MM) with Built-in Phono Preamp
•With connection , you can listen to and record audio from the CD player or listen in Zone 2.
•To connect the CD player digitally, use connection or . (To record or listen in Zone 2 as well, use and
, or and .)
Turntable (MM) with no Phono Preamp Built-in
A phono preamp is necessary to connect a turntable that
doesn’t have a phono preamp built-in.
Turntable with an MC (Moving Coil) Cartridge
An MC head amp and phono preamp are necessary to
connect a turntable with an MC (Moving Coil) cartridge.
Connecting a CD Player or Turntable
Connection AV receiver Signal flow CD or turntable
CD IN L/R
Analog audio L/R output
DIGITAL IN COAXIAL 2
Digital coaxial output
DIGITAL IN OPTICAL 2
Digital optical output
ANTENNA
FM
AM
75
REMOTE
CONTROL
COAXIAL
OPTICAL
1
(DVD)
2
(CBL/SAT)
1
(GAME/TV)
2
(CD)
DIGITAL IN
ASSIGNABLE
IN 1(DVD)IN 2
COMPONENT VIDEO
Y
C
B/PB
CR/PR
ASSIGNABLE
HDMI
IN 1
IN 2
IN 3
IN 4
ASSIGNABLE
R
L
R
L
IN IN IN
IN
IN
IN
IN
IN IN
SUB
WOOFER
FRONT SURR
SURR BACK
CENTER
CBL/SAT
GAME/TV
GAME/TV
CBL/SAT
VCR/DVR
VCR/DVR
DVDTAPECD
DVD
MONITOR
OUT
S
V
S
V
SIRIUS
(DVD)
(GAME/TV) (CBL/SAT) (VCR/DVR)
OUT
OUT
OUT
OUT
OUT
OPTICAL
2
(CD)
2
(CBL/SAT)
COAXIAL
IN
L
R
L
R
CD
AUDIO
OUTPUT
OPTICAL
OUT
AUDIO
OUT
LR
COAXIAL
OUT
L
R
IN
CD
b
c
a
a
Step 1:
Choose a connection that matches your CD player ( , , or ). Use connection for a turntable with a built-in
phono preamp.
a b
c
a
Turntable (MM) with
built-in phono preamp
CD player
Connect one
or the other
Connection
must be
assigned (see
page 44)
c
a
b
c
a
b a c
a
b
c
ANTENNA
FM
AM
75
REMOTE
CONTROL
COAXIAL
OPTICAL
1
(DVD)
2
(CBL/SAT)
1
(GAME/TV)
2
(CD)
DIGITAL IN
ASSIGNABLE
IN 1(DVD)IN 2
COMPONENT VIDEO
Y
C
B/PB
CR/PR
ASSIGNABLE
HDMI
IN 1
IN 2
IN 3
IN 4
ASSIGNABLE
R
L
R
L
IN IN IN
IN
IN
IN
IN
IN IN
SUB
WOOFER
FRONT SURR
SURR BACK
CENTER
CBL/SAT
GAME/TV
GAME/TV
CBL/SAT
VCR/DVR
VCR/DVR
DVDTAPECD
DVD
MONITOR
OUT
S
V
S
V
SIRIUS
(DVD)
(GAME/TV) (CBL/SAT) (VCR/DVR)
OUT
OUT
OUT
OUT
OUT
IN
L
R
CD
AUDIO
OUTPUT
AUDIO
OUTPUT
AUDIO
INPUT
L
R
L
R
L
R
Phono preamp
L
R
L
R
ANTENNA
FM
AM
75
REMOTE
CONTROL
COAXIAL
OPTICAL
1
(DVD)
2
(CBL/SAT)
1
(GAME/TV)
2
(CD)
DIGITAL IN
ASSIGNABLE
IN 1(DVD)IN 2
COMPONENT VIDEO
Y
C
B/PB
CR/PR
ASSIGNABLE
HDMI
IN 1
IN 2
IN 3
IN 4
ASSIGNABLE
R
L
R
L
IN IN IN
IN
IN
IN
IN
IN IN
SUB
WOOFER
FRONT SURR
SURR BACK
CENTER
CBL/SAT
GAME/TV
GAME/TV
CBL/SAT
VCR/DVR
VCR/DVR
DVDTAPECD
DVD
MONITOR
OUT
S
V
S
V
SIRIUS
(DVD)
(GAME/TV) (CBL/SAT) (VCR/DVR)
OUT
OUT
OUT
OUT
OUT
IN
CD
L
R
AUDIO
OUTPUT
AUDIO
INPUT
AUDIO
OUTPUT
AUDIO
OUTPUT
AUDIO
INPUT
L
R
L
R
L
R
MC head amp or
MC transformer
Phono
preamp
TX-SR606En.book Page 33 Friday, May 9, 2008 1:28 PM

Table of Contents

Other manuals for Onkyo TX-SR606

Related product manuals