EasyManua.ls Logo

Onkyo TX-SR607 - Connecting AV Sources

Onkyo TX-SR607
108 pages
Print Icon
To Next Page IconTo Next Page
To Next Page IconTo Next Page
To Previous Page IconTo Previous Page
To Previous Page IconTo Previous Page
Loading...
27
Connecting the AV Receiver—Continued
See “Connecting Components with HDMI” on page 23 for HDMI connection information.
With connection , you can listen to and record audio from your TV and listen in Zone 2.
To enjoy Dolby Digital and DTS, use connection or . (To record or listen in Zone 2 as well, use and ,
or and .)
If your TV has no audio outputs, connect an audio output from your VCR or cable or satellite receiver
to the AV receiver and use its tuner to listen to TV programs through the AV receiver (see pages 29 and
31).
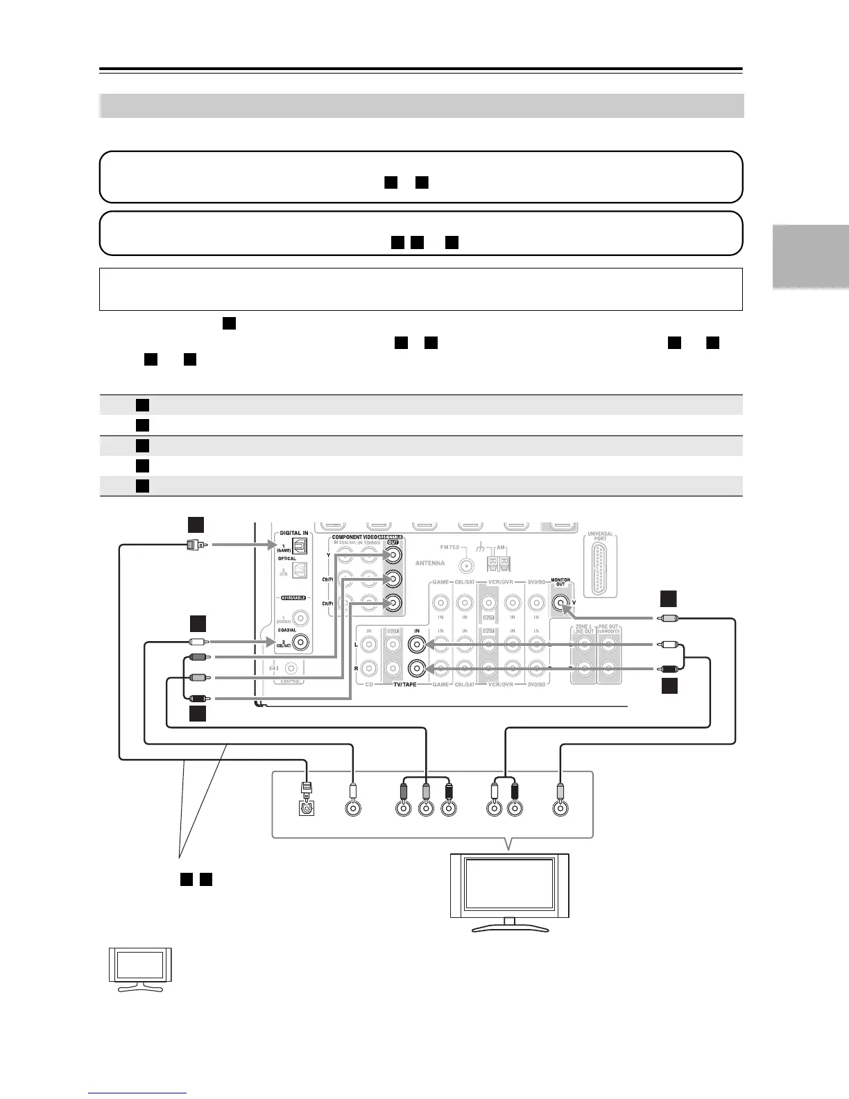
Connecting a TV or Projector
The onscreen setup menus appear only on a TV that is connected to the HDMI OUT. If your TV is connected to the
MONITOR OUT V, or the COMPONENT VIDEO OUT, use the AV receiver’s display when changing settings.
Connection AV receiver Signal flow TV
COMPONENT VIDEO OUT Component video input
MONITOR OUT V Composite video input
TV/TAPE IN L/R Analog audio L/R output
DIGITAL IN COAXIAL 2 (CBL/SAT) Digital coaxial output
DIGITAL IN OPTICAL 1 (GAME) Digital optical output
Step 1: Video Connection
Choose a video connection that matches your TV ( or ), and then make the connection.
A B
Step 2: Audio Connection
Choose an audio connection that matches your TV ( , , or ), and then make the connection.
a b c
a
b c a b
a c
A
B
a
b
c
YCOAXIAL
OUT
PB
COMPONENT VIDEO IN
P
R AUDIO
OUT
VIDEO
IN
LR
OPTICAL
OUT
b
c
A
BB
a
TV, projector,
etc.
Connect one or the other
Connection , must be assigned (see page 42)
b c
Hint!

Table of Contents

Other manuals for Onkyo TX-SR607

Related product manuals