EasyManua.ls Logo

Onkyo TX-SR607 - Connecting a VCR or DVD Recorder for Recording

Onkyo TX-SR607
108 pages
Print Icon
To Next Page IconTo Next Page
To Next Page IconTo Next Page
To Previous Page IconTo Previous Page
To Previous Page IconTo Previous Page
Loading...
30
Connecting the AV Receiver—Continued
Notes:
The AV receiver must be turned on for recording. Recording is not possible while it’s in Standby mode.
If you want to record directly from your TV or playback VCR to the recording VCR without going through the AV
receiver, connect the TV/VCR’s audio and video outputs directly to the recording VCR’s audio and video inputs. See
the manuals supplied with your TV and VCR for details.
Video signals connected to composite video inputs can only be recorded via composite video outputs. If your
TV/VCR is connected to a composite video input, the recording VCR must be connected to a composite video output.
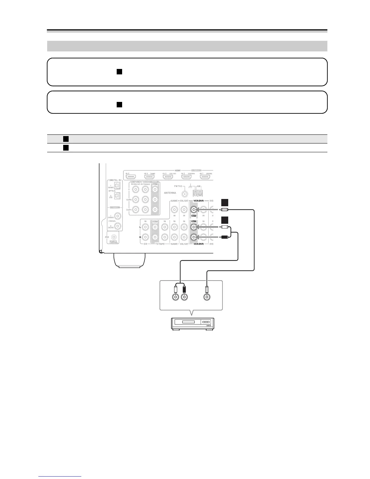
Connecting a VCR or DVD Recorder for Recording
Connection AV receiver Signal flow VCR or DVD recorder
VCR/DVR OUT V
Composite video input
VCR/DVR OUT L/R
Analog audio L/R input
Step 1: Video Connection
Make the video connection . The video source to be recorded must be connected to the AV receiver via the same
type of connection.
A
Step 2: Audio Connection
Make the audio connection .
a
A
a
AUDIO
IN
VIDEO
IN
LR
B
A
a
VCR, DVD recorder

Table of Contents

Other manuals for Onkyo TX-SR607

Related product manuals