EasyManua.ls Logo

Onkyo TX-SR607 - Connecting a Game Console

Onkyo TX-SR607
108 pages
Print Icon
To Next Page IconTo Next Page
To Next Page IconTo Next Page
To Previous Page IconTo Previous Page
To Previous Page IconTo Previous Page
Loading...
32
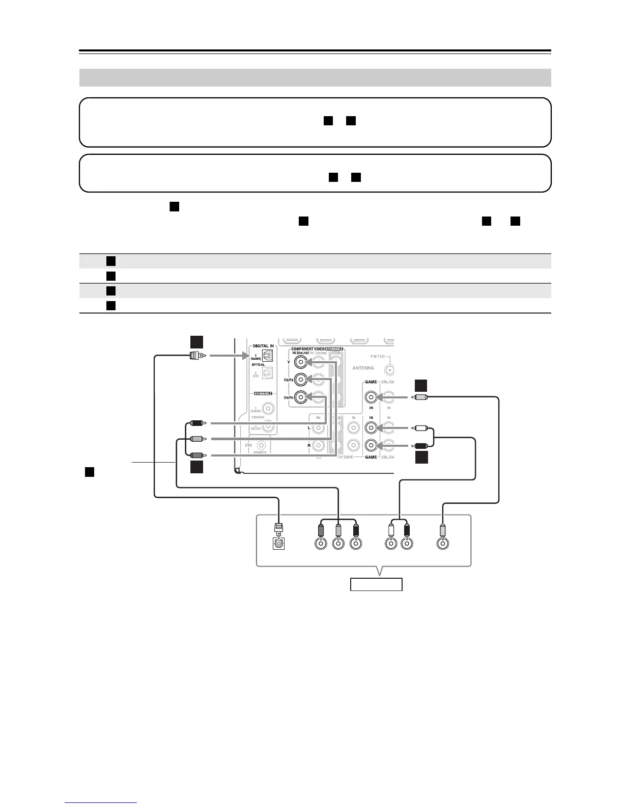
Connecting the AV Receiver—Continued
With connection , you can listen to and record audio from the game console or listen in Zone 2.
To enjoy Dolby Digital and DTS, use connection . (To record or listen in Zone 2 as well, use and .)
Connecting a Game Console
Connection AV receiver Signal flow Game console
COMPONENT VIDEO IN 2 (CBL/SAT) Component video output
GAME IN V Composite video output
GAME IN L/R Analog audio L/R output
DIGITAL IN OPTICAL 1 (GAME) Digital optical output
Step 1: Video Connection
Choose a video connection that matches the game console ( or ), and then make the connection.
You must connect the AV receiver to your TV with the same type of connection.
A B
Step 2: Audio Connection
Choose an audio connection that matches the game console ( or ), and then make the connection.
a b
a
b a b
A
B
a
b
YPB
COMPONENT VIDEO OUT
P
R AUDIO
OUT
VIDEO
OUT
LR
OPTICAL
OUT
b
A
BB
a
Game Console
Connection
must be
assigned
(see
page 41)
A

Table of Contents

Other manuals for Onkyo TX-SR607

Related product manuals