EasyManua.ls Logo

Onkyo TX-SR707

Onkyo TX-SR707
128 pages
To Next Page IconTo Next Page
To Next Page IconTo Next Page
To Previous Page IconTo Previous Page
To Previous Page IconTo Previous Page
Loading...
103
Zone 2—Continued
In addition to your main listening room, you can also enjoy playback in the other room, or as we call Zone 2. And, you
can select a different source for each room.
There are two ways you can connect Zone 2 speakers:
1. Connect them directly to the AV receiver.
2. Connect them to an amp in Zone 2.
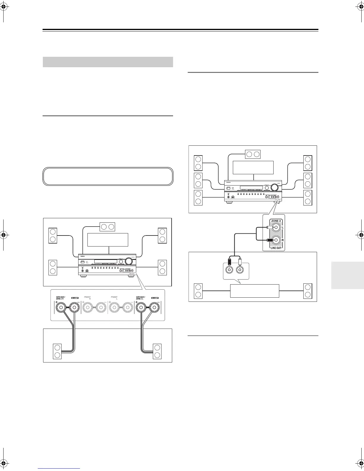
Connecting Your Zone 2 Speakers Directly
to the AV receiver
This setup allows 5.1-channel playback in your main
room and 2-channel stereo playback in Zone 2, with a
different source in each room. This is called Powered
Zone 2, as the Zone 2 speakers are powered by the AV
receiver. Note that when Powered Zone 2 is turned off,
you can enjoy 7.1-channel playback in your main room.
Hookup
Connect your Zone 2 speakers to the AV receiver’s
SURR BACK/ZONE 2 L/R speaker terminals.
Notes:
With this setup, the Zone 2 volume is controlled by the
AV re c e iv er.
Powered Zone2 cannot be used if “Speakers
Type(Front)” is set to “Bi-Amp” (see page 47).
Connecting Your Zone 2 Speakers to an
Amp in Zone 2
This setup allows 7.1-channel playback in your main lis-
tening room and 2-channel stereo playback in Zone 2,
with a different source in each room.
Hookup
Use an RCA audio cable to connect the AV receiver’s
ZONE 2 LINE OUT L/R jacks to an analog audio
input on your Zone 2 amp.
Connect your Zone 2 speakers to the speaker terminals
on your Zone 2 amp.
Note:
The Zone 2 volume must be set on the Zone 2 amp.
Zone 2 12V Trigger
When Zone 2 is turned on, the output from the 12V
TRIGGER OUT ZONE 2 goes high (+12 volts, 150 mil-
liamperes max). Connecting this jack to a 12-volt trigger
input on a component in Zone 2 will make that compo-
nent turn on or off as and when Zone 2 is turned on or off
on the AV receiver.
Connecting Zone 2
To use this setup, you must set the “Powered Zone2”
setting to “Act” (see page 104).
LR
Main room
Zone 2
TV
AV receiver
R
L
IN
Main room
TV
Zone 2
AV receiver
Receiver/
integrated amp
TX-SR707_En.book Page 103 Tuesday, July 28, 2009 1:03 PM

Table of Contents

Other manuals for Onkyo TX-SR707

Related product manuals