EasyManua.ls Logo

Onkyo TX-SR707

Onkyo TX-SR707
128 pages
To Next Page IconTo Next Page
To Next Page IconTo Next Page
To Previous Page IconTo Previous Page
To Previous Page IconTo Previous Page
Loading...
33
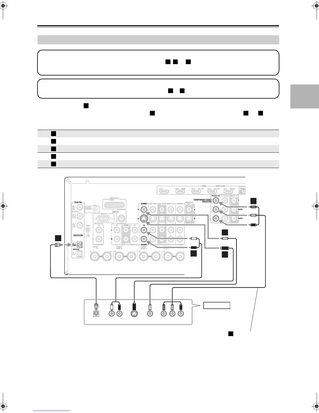
Connecting the AV receiver—Continued
With connection , you can listen to and record audio from your game console or listen in Zone 2.
To enjoy Dolby Digital and DTS, use connection . (To record or listen in Zone 2 as well, use and .)
Connecting a Game Console
Connection AV receiver Signal flow Game console
COMPONENT VIDEO IN 2 (CBL/SAT) Component video output
GAME IN S S-Video output
GAME IN V Composite video output
GAME IN L/R Analog audio L/R output
DIGITAL OPTICAL IN 1 (GAME) Digital optical output
Step 1: Video Connection
Choose a video connection that matches your game console ( , , or ), and then make the connection.
You must connect the AV receiver to your TV with the same type of connection.
A B C
Step 2: Audio Connection
Choose an audio connection that matches your game console ( or ), and then make the connection.
a b
a
b a b
A
B
C
a
b
OPTICAL
OUT
AUDIO
OUT
LR
S VIDEO
OUT
VIDEO
OUT COMPONENT VIDEO OUT
YPB PR
a
A
C
B
b
Game Console
When you use connection , you need to assign
the component video input (see page 45).
A
TX-SR707_En.book Page 33 Tuesday, July 28, 2009 1:03 PM

Table of Contents

Other manuals for Onkyo TX-SR707

Related product manuals