EasyManua.ls Logo

Onkyo TX-SR707

Onkyo TX-SR707
128 pages
To Next Page IconTo Next Page
To Next Page IconTo Next Page
To Previous Page IconTo Previous Page
To Previous Page IconTo Previous Page
Loading...
45
First Time Setup—Continued
Component Video Setup
If you connect to a COMPONENT VIDEO IN, you must
assign it to an input selector. For example, if you connect
your DVD/BD player to COMPONENT VIDEO IN 2,
you should assign it to the DVD/BD input selector.
Notes:
If you connect an input component (such as UP-A1
series Dock that seated iPod) to the UNIVERSAL
PORT jack, you cannot assign any input to PORT
selector.
This procedure can also be performed on the AV
receiver by using its [SETUP] button, arrow buttons,
and [ENTER] button.
Input selector Default assignment
DVD/BD IN1
VCR/DVR -----
CBL/SAT IN2
GAME -----
AUX -----
TV/TAPE -----
TUNER ----- (Fixed)
CD -----
PHONO -----
PORT -----
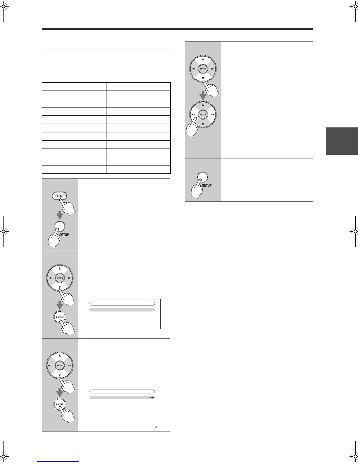
1
Press the [RECEIVER] button fol-
lowed by the [SETUP] button.
The main menu appears onscreen.
If the main menu doesn’t appear, make
sure the appropriate external input is
selected on your TV.
2
Use the Up and Down [q]/[w] but-
tons to select “1. Input/Output
Assign”, and then press
[ENTER].
The “Input/Output Assign” menu
appears.
3
Use the Up and Down [q]/[w] but-
tons to select “3. Component
Video Input”, and then press
[ENTER].
The “Component Video Input” menu
appears.
1. Input/Output Assign
1. Monitor Out
2. HDMI Input
3. Component Video Input
4. Digital Audio Input
1–3. Component Video Input
IN1
- - - - -
IN2
- - - - -
- - - - -
DVD/BD
VCR/DVR
CBL/SAT
GAME
AUX
4
Use the Up and Down [q]/[w] but-
tons to select an input selector,
and then use the Left and Right
[e]/[r] buttons to select:
IN1: Select if the video component
is connected to COMPO-
NENT VIDEO IN 1.
IN2: Select if the video component
is connected to COMPO-
NENT VIDEO IN 2.
-----: Select if you are using the
HDMI OUT, rather than the
COMPONENT VIDEO
OUT, for the output from
composite video, S-Video,
and component video
sources.
5
Press the [SETUP] button.
The setup menu closes.
TX-SR707_En.book Page 45 Tuesday, July 28, 2009 1:03 PM

Table of Contents

Other manuals for Onkyo TX-SR707

Related product manuals