EasyManua.ls Logo

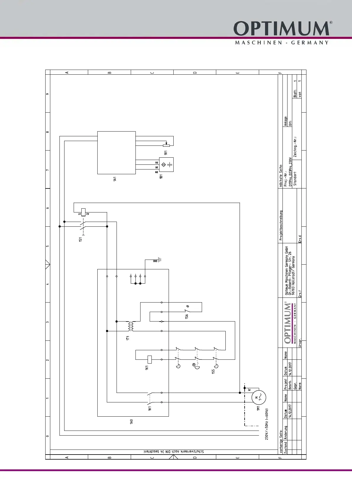
Optimum OPTIdrill D26 Pro - Schaltplan - Wiring Diagram - D17 Pro │D23 Pro - 230 V

Optimum OPTIdrill D26 Pro
Print Icon
To Next Page IconTo Next Page
To Next Page IconTo Next Page
To Previous Page IconTo Previous Page
To Previous Page IconTo Previous Page
Loading...
Version 1.0.3 - 2022-04-06 133Originalbetriebsanleitung
D17Pro | D23Pro | D26Pro | D33Pro DE | EN
D17Pro_D23Pro_D26Pro_D33Pro_parts.fm
9.6 Schaltplan - Wiring diagram - D17Pro │D23Pro - 230V
1S1
1S3

Table of Contents

Related product manuals