EasyManua.ls Logo

Panasonic DMR-EH57EC

Panasonic DMR-EH57EC
98 pages
To Next Page IconTo Next Page
To Next Page IconTo Next Page
To Previous Page IconTo Previous Page
To Previous Page IconTo Previous Page
Loading...
FET
DS
G
Q1501
(DR+5V OUT)
41
2
5
6
3
H
H
H
L
L
X SW+5.8V
JC REG.+5V
PS+5V
GND
BOOSTER+5V
AU+5V
ANA+5V
TU P ON
IC7501- 43
SECTION
TIMER
FROM
(REG.AU+5V)
IC4001
VOUTVIN 5
2
:ON
H:ON
3
4
GND
CONT
(REG.ANA+5V)
IC1520
VOUTVIN 5
23
1
GND
DR+5V
X SW+3.8V
(REG.DR+5V)
IC1506
VOUTVIN 4
31
2
GND
(REG.+5V)
IC1510
VOUTVIN 5
2
:ON
3
4
GND
948442IC3001- / /
TO
U/V
TUNER
(REG.BOOSTER+5V)
IC7402
VOUT
CONT
5
2
3
GND
1 VIN
IC7501- 12
IR7501- 3 ,IC7504- ,13 43
90 9962IC7501- / /
73IC7501-
2IC4901-
RESET
P FAIL
X SW+5V
X SW+5V
7
(REG.X SW+5V/RESET)
IC7503
RESET
5V DETOUT
XSW5VOUT
VOUT
VIN
1
GND
402586IC3001- / / /
(REG.PS+5V)
IC7403
VOUTVIN 5
32
1
CONT
HDMI P.C.B.MAIN P.C.B.
DR+12V
B
A
C
E
F
H
G
DMR-EH57EC/EP/EE,EH575EG
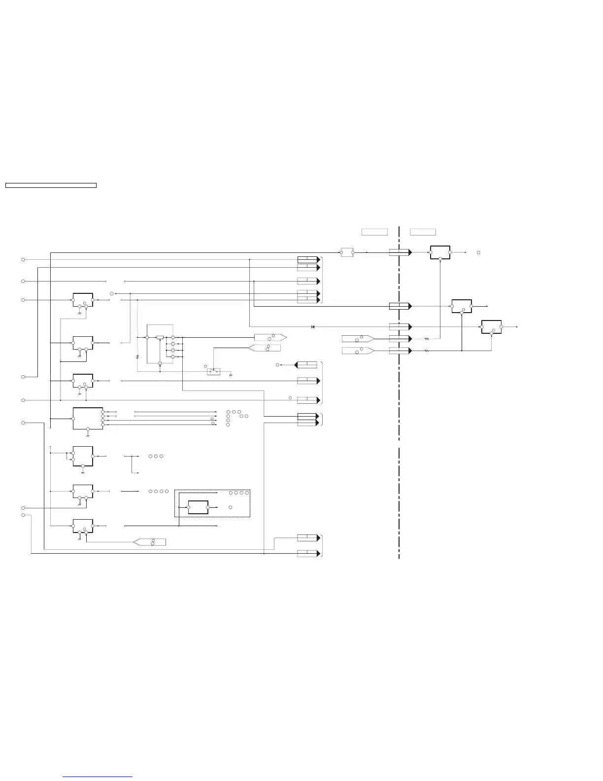
Power Supply Block Diagram (2/2)
3528
Except(EG)
63IC7301- / / /
IC7302
21VDD OUT
(RESET)
26IC7301-
TO
U/V
TUNER
IC7404-
D+3.8V
60,62
P7402 P59001
ANA+3.3V
D+3.3V
56
P7402 P59001
XSW+3V
42
P7402 P59001
XSW+3.8V
4
P7501 P56101
XSW+5.8V_AV
2
P7501 P56101
XSW+2.5V
5
P7501 P56101
9
P7501 P56101
34
P7402 P59001
ANA+5V
76
P7402 P59001
X SW+12V
64,66,68,70,72,74
P59001P7402
POWER OFF
30
P59001P7402
4
P1503
TO HDD
TO
DIGITAL
P.C.B.
TO
DIGITAL
P.C.B.
TO/FROM
DIGITAL
P.C.B.
FROM
TIMER
SECTION
FROM
TIMER
SECTION
1
P1503
25
AU+5V
DR+5V
DR+12V
P59001P7402
14,16
P59001P7402
22,24
DR+5V P59001P7402
L
8
P56102-
18
VIN1
3
5VO
(REG.+5V)
IC56105
CONT
IC56103/IC56107(+3.3V)
VIN1
3
5VOUT
(REG.+3.3V)
IC56104
ON
HDR P ON
IC7501- 42
SECTION
TIMER
FROM
L
H
IC56103(+1.2V)
VIN1
2
3VOUT
(REG.+1.2V)
IC56106
ON
H
HDD PFAIL
IC7501- 40
HHDMI P5 ON
IC7501- 54
10
P7501 P56101
HHDMI P3 ON
IC7501- 34
QR1503
H
( :ON)
D
8
6
4
5
(IC PROTECTOR)
IP7502
21
DMR-EH57EC / DMR-EH57EP / DMR-EH57EE / DMR-EH575EG
46

Table of Contents

Related product manuals