EasyManua.ls Logo

Panasonic DMR-EH57EC

Panasonic DMR-EH57EC
98 pages
To Next Page IconTo Next Page
To Next Page IconTo Next Page
To Previous Page IconTo Previous Page
To Previous Page IconTo Previous Page
Loading...
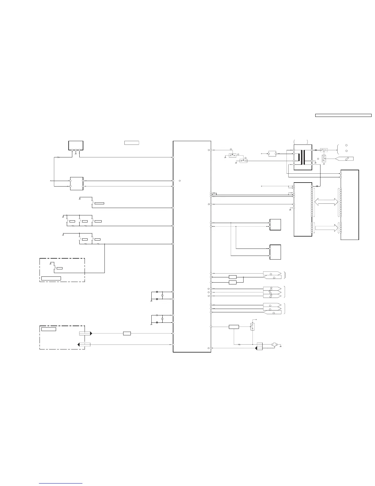
11.4. Analog Timer Block Diagram
X SW+12.4V
3
P7502
1
P7502
FAN MOTOR
M
(FAN MOTOR DRIVE)
Q7511
FANDCOUT
H
H
H
H
H
H
H
L
L
L
H
H
H
L
VEE
30
-33V
5
1
IC1506-
MAIN P.C.B.
P SAVE
G SBMTP A
G SBPTM A
G SCLK A
21
P7402-
SBMTP
43
IC7501-
TU P ON
TBUS RXD
TBUS TXD
TU P ON
3
IC1510-
B
QR1501-
DR P ON
XTMUTE
VSS12
D7506
QR7402
Q7403
( :ON)
UNREG.+38V
to TU7801- (BTL+30V)
:DMR-EH57EC
POWER SAVE 61
( :ON)
QR7508
( :OFF)
Q7510
X SW+12.4V
(IC PROTECTOR)
IP7501
21
VDD13
VDD43
DOUT6
FL CS 45 STB9
3
to TU7802- (BTL+30V)
:DMR-EH57EE/EP, EH575EG
14
T7501
TRANSFORMER
POWER SWITCHING
DISPLAY HEATER
6
7
GND
+38V
HEATER-
+B
HEATER+
8
3
1
9
FRONT(L) P.C.B.
HDMI P.C.B.
S7002
POWER
PLAY
73
86
87
88
PFAIL
XRESET
4VIN
IC7503
5V DET
OUT
RESET
X SW+5.8V 7
XSW5V
OUT
(RESET)
CTL.GNDVDD
19
15
X SW+5V
KEY IN3
KEY IN2
KEY IN1
FL TXD 5
DISPLAY
TIMER
DP7501
F-
F+
1
45
B
DIGITAL P.C.B.
TO/FROM
9 SCL
36
FAN PWM OUT 22
FAN LOCK H 39
TBUS CLK
35
37
P7402-
SCLK
P7402-
SBPTM
DR POWER ON
42
KEY IN1
S7504
OPEN/CLOSE
IR
QR4002-
XT MUTE
85
IC3001-
SLICER VIDEO
KEY IN3
HDMI-MONI
HDMI-CONT
KEY IN2
Q7501
Q7503
10
P7501P56101
7
P7501P56101
6
30
29
30
29
IIC DATA
IIC CLK
DMR-EH57EC/EP/EE,EH575EG
Timer Block Diagram
POWER SUPPLY SECTION
TO
TU POWER ON
DI POWER ON
43
44
P OFF
U/V TUNER
TU7802:DMR-EH57EE/EP, EH575EG
TU7801:DMR-EH57EC
SDA
XIN
CEC INT
CEC OUT
XOUT
15
13
10MHz
X7501
XCOUT
XCIN
11
10
32.768KHz
X7502
(NICAM/A2)
IC7301
SDA
SCL
IIC DATA
IIC CLK
BUFFER
Q7505
FAN MOTOR
DRIVE
Q7509
BUFFER
BUFFER
CVIN1
SYNC IN
IC7504
(DISPLAY DRIVE)
FL CLK
FL RXD
CLK
DIN7
87
6
S7507
S7506
STOP
S7508
REC
IC7501
(TIMER)
IR7501
132
SG1
REMOTE CTL.
65
98
89
14
SG2
15
SG3
16
SG4
17
SG5
18
SG6
19
SG7
20
SG8
21
SG9
22
SG10
23
SG11
24
SG12
25
SG13
26
SG14
27
SG15
28
SG16
29
GR1
42
GR2
41
GR3
40
GR4
39
GR5
38
GR6
37
P1
41
P2
40
P3
37
P4
36
P5
34
P6
33
P7
32
P8
30
P9
29
P10
27
P11
26
P12
23
P13
13
P14
11
P15
9
P16
7
2G
28
3G
25
4G
22
5G
18
6G
15
7G
10
3
ANALOG A/V SECTION
TO/FROM
S7501
CH-DOWN
S7503
CH-UP
RECEIVER
REMOTE CONTROL
85
12
20
78
D7505
DMR-EH57EC / DMR-EH57EP / DMR-EH57EE / DMR-EH575EG
49

Table of Contents

Related product manuals