EasyManua.ls Logo

Panasonic FP Web-Server - Page 144

Panasonic FP Web-Server
194 pages
Print Icon
To Next Page IconTo Next Page
To Next Page IconTo Next Page
To Previous Page IconTo Previous Page
To Previous Page IconTo Previous Page
Loading...
FP Web-Server V2.11
10.1 The Internet Dial-Out Function
133
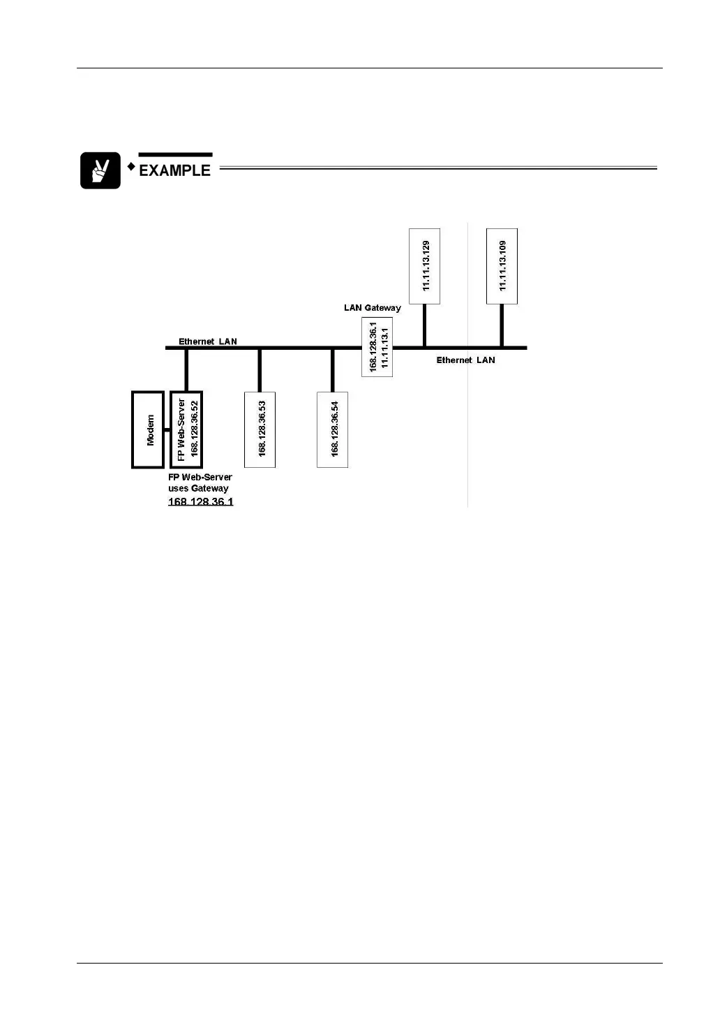
PCWAY or http communication through the gateway is temporarily interrupted while an Internet
email is being sent.
Before dial-up connection. The FP Web-Server can find all stations.

Table of Contents

Related product manuals