EasyManua.ls Logo

Panasonic NV-SD440EG/ - Page 84

Panasonic NV-SD440EG/
192 pages
Print Icon
To Next Page IconTo Next Page
To Next Page IconTo Next Page
To Previous Page IconTo Previous Page
To Previous Page IconTo Previous Page
Loading...
H
H
H
H
NC
NC
NC
NC
NC
NC
NC
NC
CURR.EMPH
NC
NC
NC
NC
NC
ZAP
CMP
0.01
C504
RF Y+C
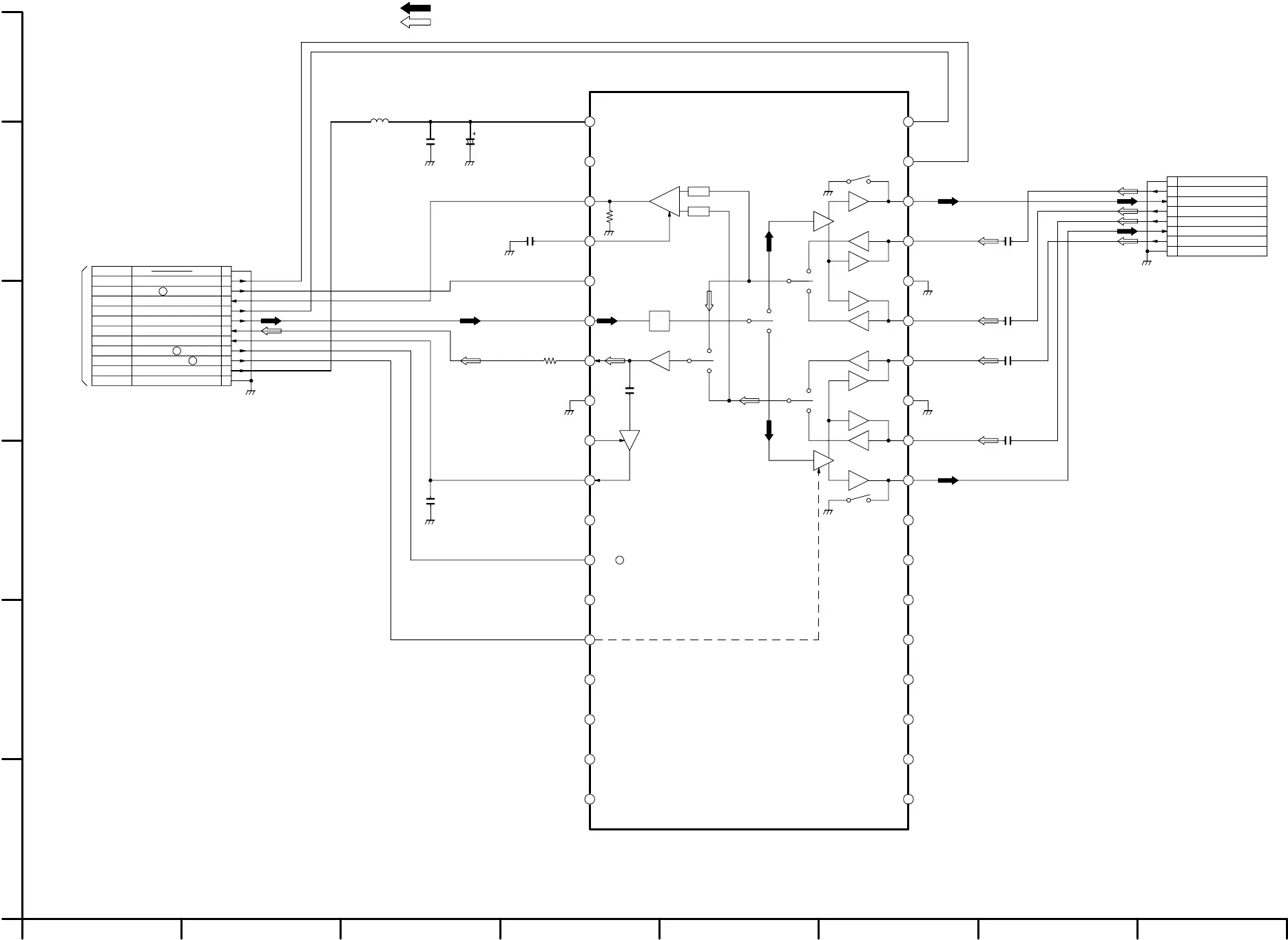
VIDEO MAIN SIGNAL PATH IN REC MODE
VIDEO MAIN SIGNAL PATH IN PLAYBACK MODE
V GND
V GND
AT
0.01
C502
F
E
D
C
B
A
87654321
ORDER A PART,PLEASE REFER TO PARTS LIST.
SCHEMATIC DIAGRAM FOR ORDERING.WHEN YOU
NOTE:DO NOT USE ANY PART NUMBER SHOWN ON THIS
WITH PAL COLOUR SIGNAL.(SP MODE)
THE MEASUREMENT MODE OF THE DC VOLTAGE OUT OF THE BRACKETS ON THIS DIAGRAM IS PLAYBACK MODE
WITH PAL COLOUR SIGNAL.(SP MODE)
NOTE:THE MEASUREMENT MODE OF THE DC VOLTAGE IN THE BRACKETS ON THIS DIAGRAM IS RECORD MODE
AUDIO SECTION P3001(Page:68/E-17)
TO LUMINANCE & CHROMINANCE/
P3001-1
P3001-2
P3001-3
P3001-4
P3001-5
P3001-6
P3001-7
P3001-8
P3001-9
P3001-10
P3001-11
P3001-12
P501
GND
VIDEO 5V
CURR.EMPH
D.REC
TRACKING ENV.
REC Y+C
HEAD SW
ENV.SELECT
LP
H.AMP SW
12
11
10
9
8
7
6
5
4
3
2
1
68u
L501
6V47
C505
0.01
C506
100
R505
(TO CYLINDER UNIT)
P502
GND
LP L
LP COM
LP R
SP R
SP COM
SP L
GND
8
7
6
5
4
3
2
1
0.1
C510
0.1
C509
0.1
C508
0.1
C507
AN3368SB
IC501
H.A SW
H SW
V VCC
REC
NC
V GND
+
HA1
-
-
HA3
HA2
-
-
HA4
+
H
L
LP
L
H
SP
H
L
H
L
AMP
CHROMA
DET
DET
18
17
16
15
14
13
12
11
10
9
8
7
6
5
4
3
2
1
19
20
21
22
23
24
25
26
27
28
29
30
31
32
33
34
35
36
0
0
0
0
0
0
0
0
0
0
0
0
0
( )
5.0
2.5
(4.9)
3.7
(3.3)
2.8
0.3
1.4
(0)
2.5
(1.9)
2.6
(2.2)
3.7
0
(4.9)
0.4
0
2.3
0
(3.1)
0
(3.0)
0.6
(3.0)
0.6
(2.4)
0.6
(2.4)
0.6
(2.4)
0

Table of Contents

Related product manuals