EasyManua.ls Logo

Panasonic NV-SD440EG/ - Page 86

Panasonic NV-SD440EG/
192 pages
Print Icon
To Next Page IconTo Next Page
To Next Page IconTo Next Page
To Previous Page IconTo Previous Page
To Previous Page IconTo Previous Page
Loading...
L
H
H
H
L
L
H
L
L
H
H
H
H
H
H
SAT IR
B9
R7762 100
B9
B6
B6
R7749 100
VA
B10
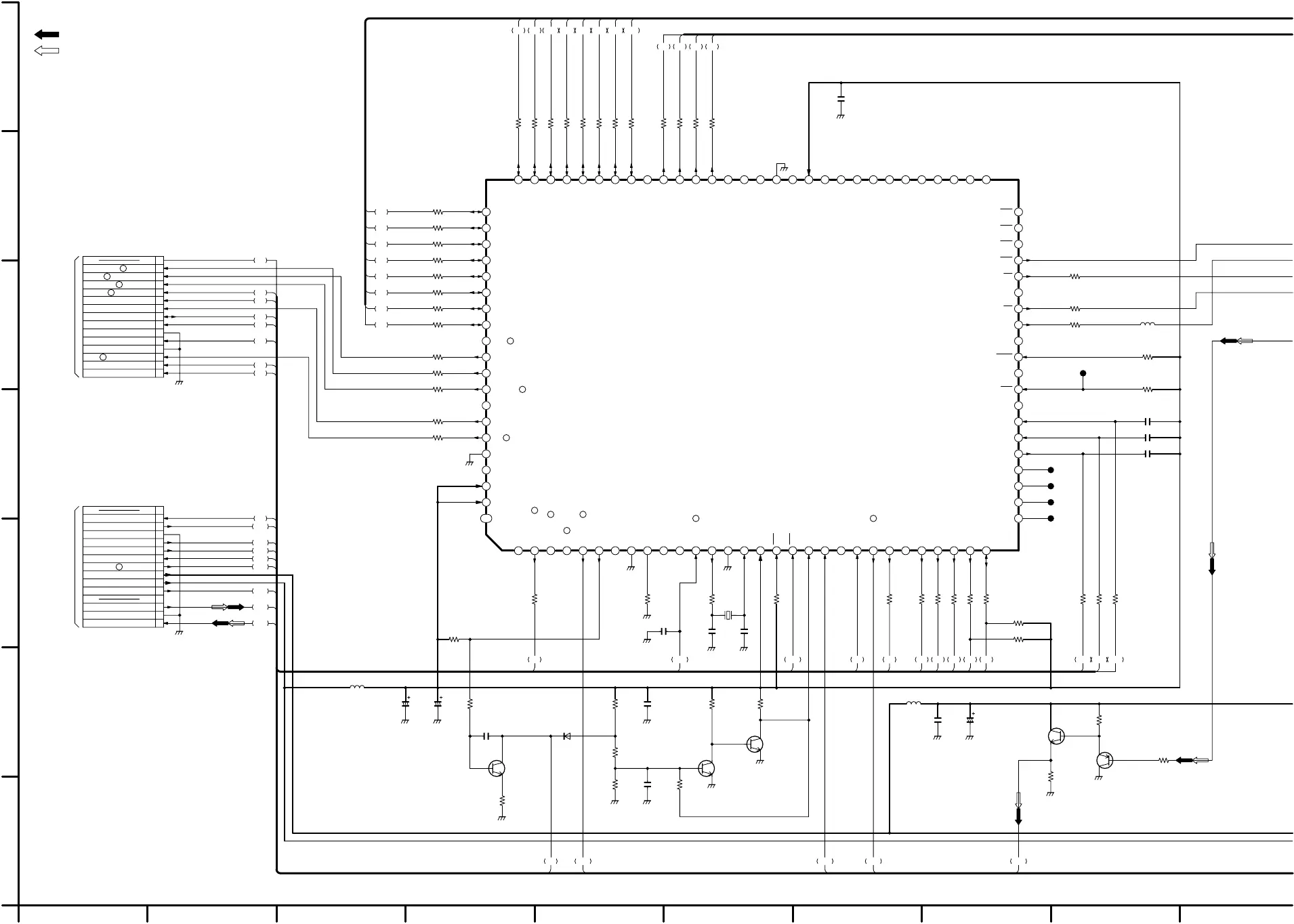
NOTE:THE MEASUREMENT MODE OF THE DC VOLTAGE ON THIS DIAGRAM IS STOP MODE.
VIDEO MAIN SIGNAL PATH IN PLAYBACK MODE
VIDEO MAIN SIGNAL PATH IN REC MODE
0
R7725
2SB1218A
Q7707
1K
R7727
B17
4700
R7728
2SD1819A
Q7708
6V100
C7730
0.1
C7729
39u
L7704
B20B19
4700
R7734
47K
R7733
2SD1819A
Q7712
2SD1819A
Q7711
2.2M
R7738
220P
C7733
100K
R7739
220K
R7737
0.1
C7736
27K
R7732
1SS355
D7701
B18
220
R7736
2SD1819A
Q7710
220P
C7732
100K
R7735
6V47
C7752
6V47
C7740
10u
L7706
R7754 100
R7755 100
R7756 100
B11B10B13
R7740 4700
R7770 4700
R7767 100
B4
R7766 100
B5
R7765 100
B3
R7764 100
B8
R7763 100
B7B1
B12
R7761 4700
VSX1043
X7701
27P
C7750
27P
C7749
0
R7760
0.1
C7739
B14
2200
R7759
22K
R7731
M30622VGDX
IC7703
100
R7757
B2
C7755 100P
C7754 100P
C7753 100P
R7785 4700
R7784 4700
L7707 10uR7753 680
R7752 100
R7751 100
0.1
C7735
A4A3A2A1
R7744 100
R7743 100
R7742 100
R7741 100
D15D14D13D12D11D10
D9D8
R7799 100
R7798 100
R7797 100
R7796 100
R7795 100
R7794 100
R7793 100
R7792 100
D7
R7778 100
D6
R7777 100
D5
R7776 100
D4
R7775 100
D3
R7774 100
D2
R7773 100
D1
R7772 100
D0
R7771 100
R7750 100
R7748 100
R7747 100
R7746 100
AVCC
VREF
AVSS
TV
VA
VB
AV2 PB
RGB
CPB
SAT
D0
D1
D2
D3
D4
D5
D6
D7
D8
D9
D10
D11
D12
D13
D14
D15
A0
A1
A2
A3
A4
A5
A6
A7
VSS
A8
VCC
A9
A10
A11
A12
A13
A14
A15
A16
A17
A18
A19
CS3
CS2
CS1
CS0
WR
RD
BCLK
HOLD
RDY
T-CLK
T-TLK
T-LSN
IIC DATA
IIC CLOCK
CS EE
DEB
DEA
SAT IR
RESET
25(Hz)
SLICER
P50 INT
CST
NMI
VCC
X IN
VSS
X OUT
RESET
XC OUT
XC IN
CN VSS
BYTE
P50 OUT
SCREEN
BW
MIX ON
PROG ON
100
99
98
97
96
95
94
93
92
91
90
89
88
87
86
85
84
83
82
81
80 79 78 77 76 75 74 73 72 71 70 69 68 67 66 65 64 63 62 61 60 59 58 57 56 55 54 53 52 51
50
49
48
47
46
45
44
43
42
41
40
39
38
37
36
35
34
33
32
31
302928272625242322212019181716151413121110
987654321
B17
B16
B15
B14
B13
B12
B11
VIDEO OUT
GND
VIDEO IN
FSC
N.SW 5V
OSD 5V
P.FAIL
SYS BUS LSN
OSD CS
SYS BYS CLK
GND
SYS BUS TLK
PK7702
AUDIO SECTION PK7702(Page:68/B-1)
TO LUMINANCE & CHROMINANCE/
15
14
13
12
11
10
9
8
7
6
5
4
3
2
1
B8
B7
B5
B4
B3
B2
B1
15
14
13
12
11
10
9
8
7
6
5
4
3
2
1
DEB
DEA
TV
GND
PROJ 50
GND
OSD IIC CLOCK
OSD IIC DATA
MODE
PROG
AV1 PB
CPB
RGB OFF
AUDIO SECTION PK7701(Page:68/C-1)
TO LUMINANCE & CHROMINANCE/
PK7701
10
987654321
G
F
E
D
C
B
A
5.0
0
0
TL7701
TL7705
TL7704
TL7703
TL7702
2.7
2.1
5.0
2.0
(AMP)
(AMP)
5.0
(AMP)
(AMP)
0
0.6
(INV.)
0
0
4.3
0
5.0
5.0
0
5.0
5.0
0
0
5.0
0
0
1.0
0.8
0.8
0.8
0.8
0.9
0.7
0.8
1.1
1.0
0.7
0.7
0.9
0.9
0.6
1.0
0
2.6
4.0
4.0
0.9
0
0
0
0
5.0
0
0
0
0
0
0
0
0
0
0
0
5.0
0
0
5.0
4.9
4.3
4.7
2.2
5.0
5.0
0
5.0
0
4.5
4.4
4.1
0
0
0
0
4.9
4.9
5.0
0
0
0
5.0
5.0
2.4
5.0
5.0
2.4
5.0
5.0
2.4
2.5
5.0
0
0
0
0
0
0
5.0
0
0
2.1
1.9
2.3
5.0
5.0
5.0
4.2
2.4
4.5
4.4
0
0
5.0
4.3
4.9
4.9
5.0
0
4.9
0
4.9
2.4

Table of Contents

Related product manuals