EasyManua.ls Logo

Panasonic SA-PM28E - Schematic Diagram - 5

Panasonic SA-PM28E
169 pages
Print Icon
To Next Page IconTo Next Page
To Next Page IconTo Next Page
To Previous Page IconTo Previous Page
To Previous Page IconTo Previous Page
Loading...
1
2
16
17
18
19
20
21
29
27
25
23
22
24
26
28
30
1
2
3
4
5
6
14
12
10
8
7
9
11
13
15
1
2
3
4
5
6
8
7
9
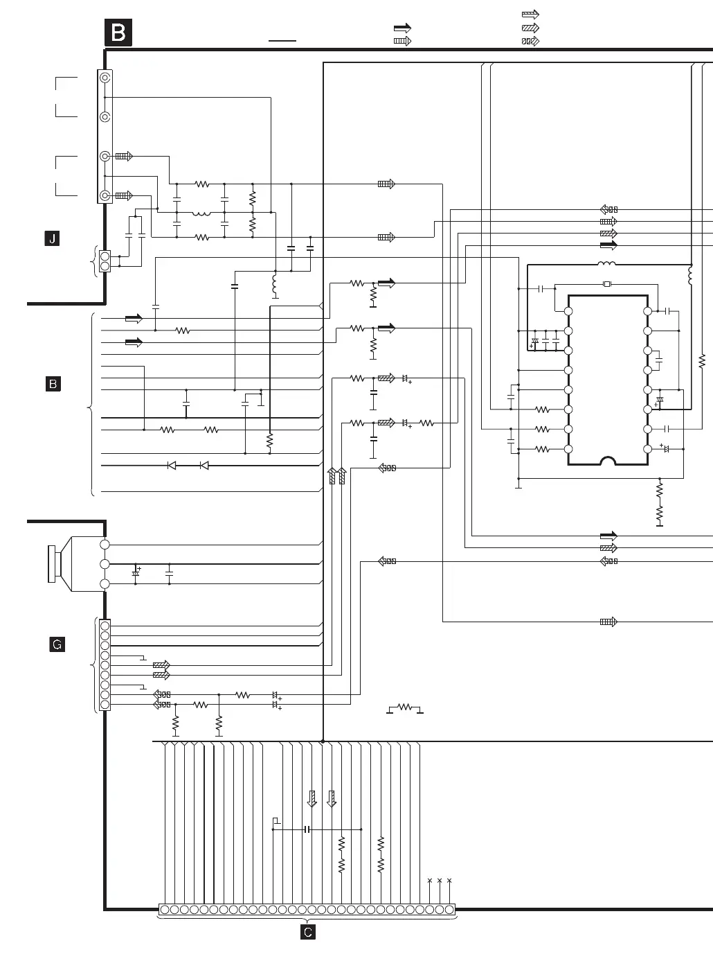
MAIN CIRCUIT
SCHEMATIC DIAGRAM - 5
TO
PANEL CIRCUIT
(CN606) ON
SCHEMATIC
DIAGRAM - 10
R211
10K
L203
J0JBC0000019
R411
10K
C211
100P
C411
100P
C212
100P
C412
100P
R212
1.8K
R412
1.8K
L204
G0C3R3JA0027
C326
0.01
C300
1000P
C365 0.22
C366 0.22
R300 4.7K
C301
0.1
C302
0.01
R392 10K
D301D300
D300, 301
RL1N4003S-P
R301
10K
R218 33K
R418 33K
R219
3.9K
R419
4.7K
C216
16V10
C416
16V10
R414
4.7K
R415
22K
R214
4.7K
R215
22K
R216
0
R416
0
C214
220P
C414
220P
C215
50V2.2
C415
50V2.2
R410
0
C368
0.1
R460 R447
R399
0
R409
0
LCH
RCH
LCH
RCH
LINE OUT
AUX
JK303
WH303
H309/
W309
CN308
RCH
CE
LCH
PLLDA
DO/ST
PLLCLK
TGND
+15V
DO/ST
SD
TUNER7.5V
SW5V
PLLCE
PLLDA
PLLCLK
TGND
+15V
ST/DO
SD
+9V
PGND
MO10V
+9V
PGND
MO10V
+9V
9VGND
PBL
PBRL
DECK_A.GND
RECL
RECR
VOL_JOG
KEY1
TAPE_EJECT
KEY3
+9V
SYS6V
VREF+
PCONT
FL_RESET
FL_CLK
FL_CS1
MIC_GND
FL_DOUT
RMT
HPSW
HP_L
HP_GND
HP_R
KEY_LED
GND2
SYNC
ECHO_MUTE
SW5V
RE_LED
SSEQ_LED
VOL_JOG
KEY1
KEY3
+9V
SYS6V
VREF+
PCONT
FL_RESET
FL_CLK
FL_CS1
FL_DOUT
RMT
HPSW
HP_L
HP_GND
KEY2
HP_R
MIC
KEY_LED
GND2
SYNC
ECHO_MUTE
SW5V
RE_LED
SSEQ_LED
ECHO_LVL
TO
MAIN (TUNER)
CIRCUIT
(1B) ON
SCHEMATIC
DIAGRAM - 4
(1A)
TO
DECK CIRCUIT
(CN1304) ON
SCHEMATIC
DIAGRAM - 12
: +B SIGNAL LINE
A
B
C
D
E
F
G
H
I
J
K
: AUX SIGNAL LINE
: AM/FM SIGNAL LINE
: RECORD SIGNAL LINE
: PLAYBACK SIGNAL LINE
: MAIN SIGNAL LINE
0 0
R398 0
MIC
C346
47P
C349
6.3V47
C347
0.01
C348
1000P
R302
1K
R303
1K
R304
100K
C355
47P
C356
560P
C352
50V10
C353
330P
C354
50V10
R305 1K
L303
RLQB101JTD-D
X300
H0H433400001
RDS_CLK
RDS_DAT
SW5V
DETOUT
XIN
VSSD
VDDD
MODE
RST
RDDA
RDCL
RDS-ID/READY
XOUT
TEST
CIN
FLOUT
VSSA
VDDA
MPXIN
VREF
IC304
IC304
C1BB00000715
RDS IC
C360
6.3V100
C361
0.1
TX
CD3.3V
DGND
JK300
DET_OUT
DET_OUT
L
L302
RLQB101JTD-D
R439
0
R438
0
C213
1000P
C413
1000P
C350
100P
C351
100P
R827
0
OPTICAL
TO
POWER CIRCUIT
(CN503) ON
SCHEMATIC
DIAGRAM - 14
1
2
15
16
3
14
4
13
5
12
6
11
7
10
8
9
GND
VCC
INPUT
2
1
3

Related product manuals