EasyManua.ls Logo

Panasonic SA-PM28E - Schematic Diagram - 6

Panasonic SA-PM28E
169 pages
Print Icon
To Next Page IconTo Next Page
To Next Page IconTo Next Page
To Previous Page IconTo Previous Page
To Previous Page IconTo Previous Page
Loading...
11
10
2
4
6
8
9
7
5
3
1
15
14
13
12
11
10
2
4
6
8
9
7
5
3
1
17
16
R220
8.2K
R420
8.2K
R221
6.8K
R421
6.8K
C217
1000P
C417
1000P
C418 50V1
R428 1K
C419 16V10
C420 16V10
C421 16V10
C422 16V10
C424 16V10
C425 50V0.47
C426 50V0.47
C427 0.15
C428 0.15
C429 1500P
C430 16V10
C431 0.47
C432 0.47
R425 1.2K
C423
16V10
R422
1.5K
R423
3.9K
R424
27K
C364
100P
C363
100P
R375
4.7
C367
0.1
R374
1.2K
R373
1.2K
R224
27K
R223
3.9K
R222
1.5K
C358
16V220
C223
16V10
R413 0
R225 1.2K
C232 0.47
C231 0.47
C230 16V10
C229 1500P
C228 0.15
C227 0.15
C226 50V0.47
C225 50V0.47
C224
16V10
C234 16V10
C222 16V10
C221 16V10
C220 16V10
C219
16V10
C233 6.3V100
C218 6.3V100
R393
0
L301
RLL500050T-Y
R448
0
C359 10V100
R370 1K
R369 1K
R368 1K
R367 1K
R366 1K
R365 1K
C340 0.1
C341 6.3V100
C342
1000P
R360
15K
R389
10K
R309
10K
R386
10K
R310
10K
R390 0R449 0
H307/W307 CN306
TAPE_EJECT
REC
BP1
DMT
DECK_AD2
DECK_AD1
DVREF+
PLUNGER
LCH_OUT
AGND
RCH_OUT
+3.3V
LDSW
DGND
+7.5V
TX
PGND
MOTOR
PHOTO
TAPE_EJECT
REC
BP1
DMT
DECK_AD2
DECK_AD1
DVREF+
PHOTO
MCLK
MDATA
MLD
BLKCK
STAT
/RST
REST_SW
CD_L
GND1
CD_R
DGND
CD+7.5V
TX
MCLK
MDATA
MLD
BLKCK
STAT
SRVRST
RESTSW
CD3.3V
MOTOR
PLUNGER
ASP_DAT
ASP_CLK
+9V
VCC
VREF+
VOL_JOG
KEY1
KEY2
KEY3
DECK_AD2
DECK_AD1
PLUNGER
MOTOR
RE_LED
SSEQ_LED
RESTSW
SRVRST
REF IN
REF OUT
IN A1
IN B1
IN C1
IN D1
VCUT
REC1
A_VOLIN1
TBI1
TBO1
TMI1
TMO1
TT1
TOUT1
B_VOLIN1
BB_A1
BB_B1
OUT1
VCC
DATA CLOCK
GND
OUT2
BB_B2
BB_A2
B_VOLIN2
TOUT2
TT2
TMO2
TMI2
TBO2
TBI2
A_VOLIN2
REC2
MIC IN
IN D2
IN C2
IN B2
IN A2
SUR2
SUR1
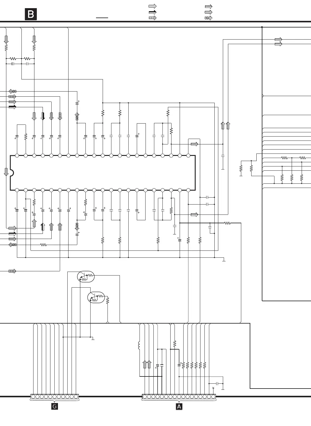
IC300
C1BB00000747
ASP IC
Q309
Q310
Q309
KRC101STA
PLUNGER SWITCH
TO
DECK CIRCUIT
(CN1303) ON
SCHEMATIC
DIAGRAM - 12
TO
CD SERVO CIRCUIT
(CN702) ON
SCHEMATIC
DIAGRAM - 2
MAIN CIRCUIT
SCHEMATIC DIAGRAM - 6
CD_L
GND1
CD_R
MIC
: +B SIGNAL LINE : AUX SIGNAL LINE
: AM/FM SIGNAL LINE
: RECORD SIGNAL LINE
: PLAYBACK SIGNAL LINE
: CD SIGNAL LINE : MAIN SIGNAL LINE
Q310
KRC101STA
MOTOR SWITCH
R458
0
R457
0
C445 150P
C245
150P
1 2
41
42
3
40
4
39
5
38
6
37
7
36
8
35
9
34
10
33
11
32
12
31
13
30
14
29
15
28
16
27
17
26
18
25
19
24
21
22
20
23

Related product manuals