EasyManua.ls Logo

Panasonic SA-PM28E - Schematic Diagram - 11

Panasonic SA-PM28E
169 pages
Print Icon
To Next Page IconTo Next Page
To Next Page IconTo Next Page
To Previous Page IconTo Previous Page
To Previous Page IconTo Previous Page
Loading...
L1301
7L1A62N
C1324
16V47
C1204
0.027
C1104
0.027
C1302 0.033
Vcc
Nor/Cro
SW
ALC
PB/REC
SW
REC
Lout
REC
Lin
TPS
GAIN
ADJ
ALC
LOW
OUT
TPS
PB
L out
Rout
PB
PB
L EQ
PB
R EQ
PB
L NF
PB
Lin
PB
Rin
12
13
14
15
16
1718
19
20
2122
RF
GND
REC
Rout
REC
Rin
TPS
Out
PB
R NF
10
5
4
3
2
1
6
7
8
9 11
REC AMP (R)
REC AMP (L)
PB AMP (R)
PB AMP (L)
Rec
Mute
Mute
TPS
PB
Rec
Rec
PB
PB
-
+
-
+
ALC
PB
Rec
Rec
PB
NOR/Chro
LOGIC
RIPPLE
REJECTION
REC/PB
LOGIC
1 2 43 5
VCC
H=OFF
C1322
1000P
C1321
4700P
C1318
0.047
C1207
1500P
C1107
1500P
C1205
470P
C1315
2200P
C1314
2200P
C1202
1000P
C1102
1000P
C1105
470P
C1312
3300P
C1316
1000P
C1317
1000P
C1325
0.01
3
5
4
2
1
CP1301
3
5
4
2
1
D1301
B0ACCK000005
Q1310
Q1309, 1310
B1AAGC000006
BIAS SWITCH
Q1317
R1336
1.5K
R1104
10K
R1201
27
R1202
1.5K
R1305
10K
R1102
1.5K
R1333
4.7
R1330
4.7
R1204
10K
R1203 18K
R1101
27
R1304
22K
R1302
470
R1103
18K
R1303
4.7M
R1337
10K
R1331
7.5K
R1334
22K
R1335
1.5K
R1332
10K
R1327
4.7K
R1328
15K
R1329
4.7K
C1320
50V1
C1307
10V220
C1301
50V0.1
C1106 50V2.2
C1206
50V2.2
C1208
16V10
C1201
50V1
C1101
50V1
C1203
16V100
C1103
16V100
C1108
16V10
C1304
50V4.7
C1305 16V33
C1308
16V22
C1319
16V100
C1311
16V47
C1323
1
PBLIN
PBRIN
RECH1
BPL
6
5
4 3
2
1
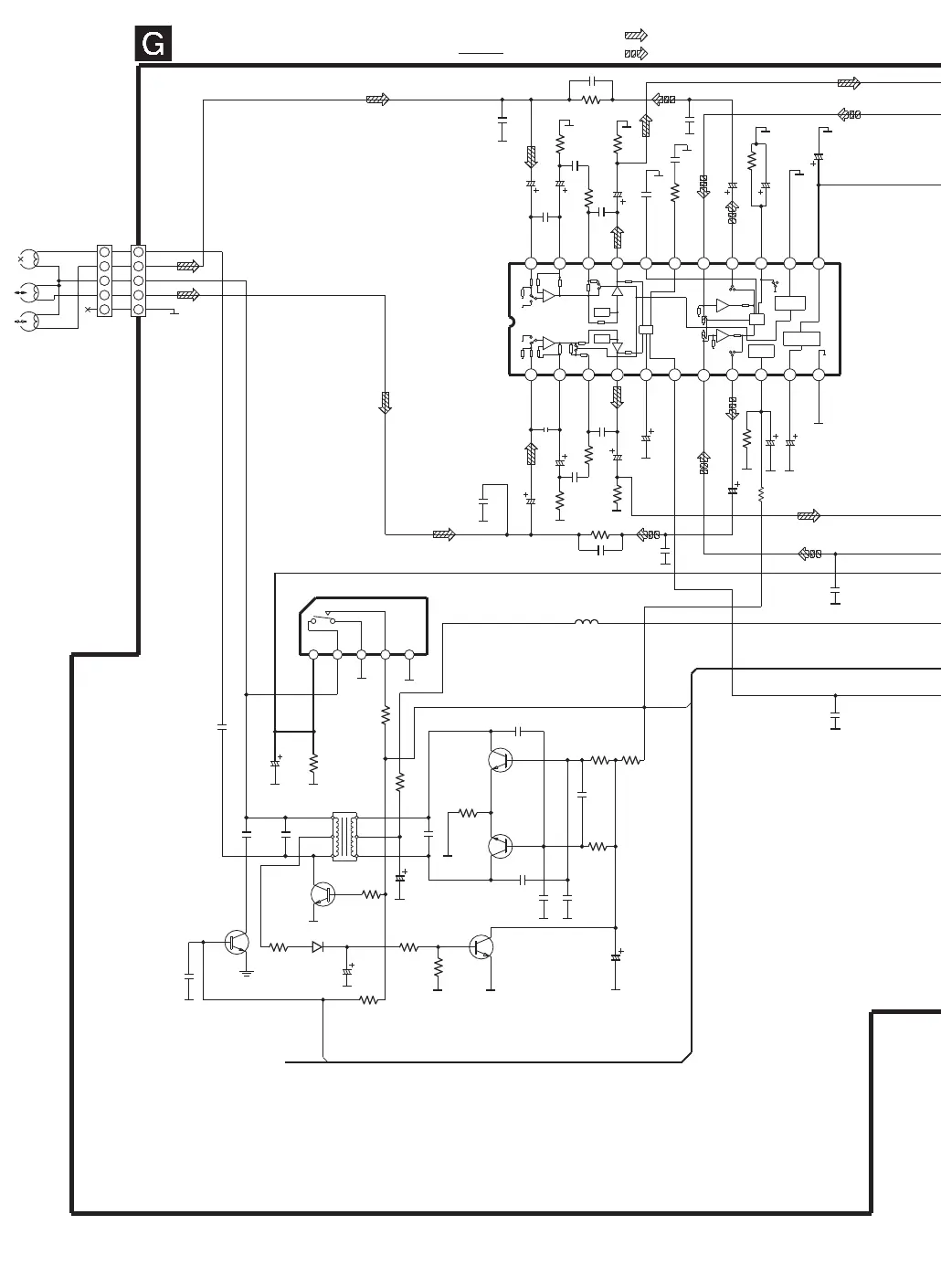
: PLAYBACK SIGNAL LINE
: REC SIGNAL LINE
DECK CIRCUIT
SCHEMATIC DIAGRAM - 11
: +B SIGNAL LINE
IC1001
IC1000
C1121
1000P
C1221
1000P
C1222
0.01
C1223
270P
Q1312
Q1309
Q1313
IC1000
C1AA00000612
ANALOG SWITCH IC
IC1001
AN7326K
P/B REC AMP IC
Q1317
2SD2114K1V
SWITCH BEAT PROOF
LEVEL
Q1313
2SC2784FTA
SWITCH
C1122
0.01
Q1312
2SC2412KT96R
SWITCH
C1371
0.01
R1338
4.7K
L1302
RLQB470JTD-D
C1303
0.033

Related product manuals