EasyManua.ls Logo

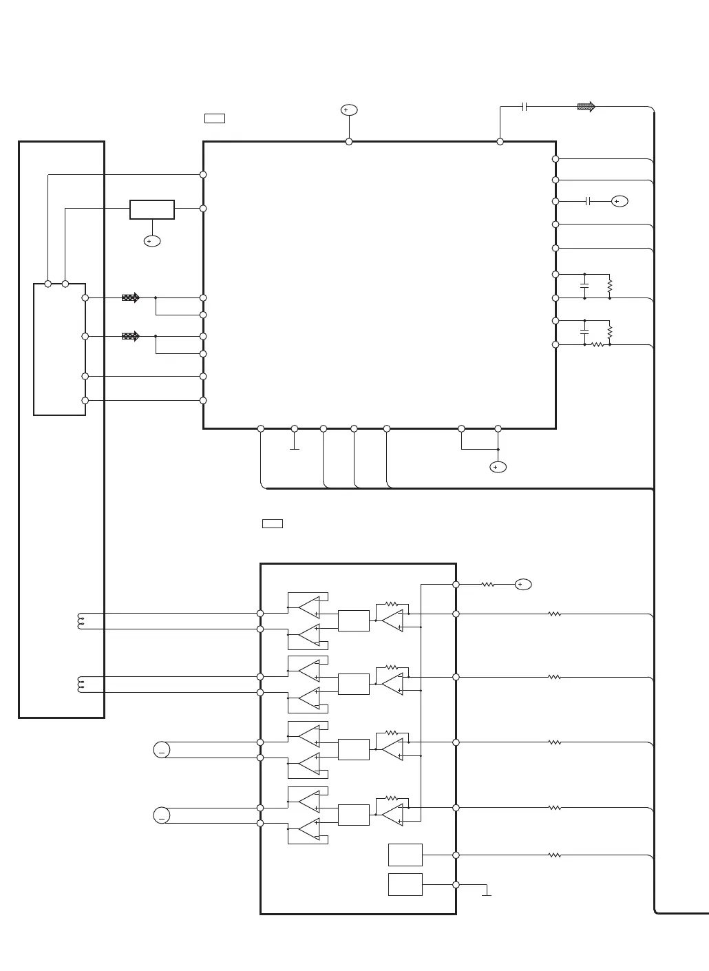
Panasonic SA-PM28E - Schematic Diagram - 1 (Continued); A CD SERVO CIRCUIT

Panasonic SA-PM28E
169 pages
Print Icon
To Next Page IconTo Next Page
To Next Page IconTo Next Page
To Previous Page IconTo Previous Page
To Previous Page IconTo Previous Page
Loading...
IC701
AN22004A-NF
SERVO AMP
IC703
BA5948FPE2
FOCUS COIL/TRACKING COIL/
TRAVERSE MOTOR/
SPINDLE MOTOR DRIVE
1
LPD
32
A
2
LD
LDON
16
LDON
EQSW
4
GCTL
24
FCLK
TBAL
26
TBAL
FBAL
25
FBAL
EQBST
18
BDO
13
BDO
OFTR
14
OFTR
HPF-AMP
9
3TOUT
10
ENV
/RFDET
15
/RFDET
FEN
22
FEOUT
23
FE
B
TEN
20
TEOUT
21
TE
8
ARF
RF
VREF
19
B
IN4
27
TRP
IN3
28
FOP
IN2
1
TRVP
IN1
3
SPOUT
PC2
2
VREF
26
D4-
17
D4+
18
D3-
15
D3+
16
D2+
14
D2-
13
M701
TRAVERSE
MOTOR
D1+
12
D1-
11
M702
SPINDLE
MOTOR
3
VCC
B
Q701
LASER
POWER DRIVE
B
30
B
27
E
31
C
29
D
28
F
PC1
4
PC
B
TRV+
TRV-
SP+
SP-
VA
VB
VE
VF
MPD
2
LD
1
6
7
8
5
MUTE
[CH1]
LEVEL
SHIFT
[CH3]
LEVEL
SHIFT
[CH4]
LEVEL
SHIFT
[CH2]
LEVEL
SHIFT
[CH1]
MUTE
[CH2]
M
M
FOCUS
COIL
TRACKING
COIL
T+
OPTICAL PICKUP
F+
F-
T-

Related product manuals