EasyManua.ls Logo

Panasonic SA-PM28E - Page 166

Panasonic SA-PM28E
169 pages
Print Icon
To Next Page IconTo Next Page
To Next Page IconTo Next Page
To Previous Page IconTo Previous Page
To Previous Page IconTo Previous Page
Loading...
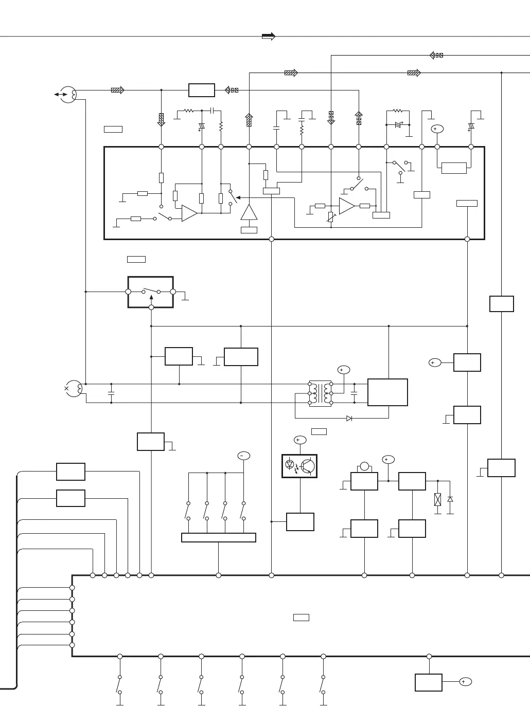
Q306
MDATA
B
D951
PL
(DECK 2)
ERASE HEAD
LCH
(DECK 2)
R/P HEAD
IC1001
AN7326K
P/B REC AMP
B
IC1000
C1AA00000612
ANALOG SWITCH
B
B
L1301
B
D1301
IC971
CNB13030R2AU
PHOTO
INTERRUPTOR
MCLK
MLD
INTERFACE
Z971
S975 (RECINH_F)
S972 (HALF)
S971 (MODE)
DECK_AD1
89
S974 (RECINH_R)
STAT
B
BLKCK
12
/RESET
PLLCE
100
PLLCE
PLLDA
3
PLLDA
SD
5
SD
ST/DO
4
ST/DO
CDRST
80
CD_RST
PLLCK
2
PLLCK
BLKCLK
SWITCH
Q305
STATUS
SWITCH
Q304
RESET
SWITCH
82
/RESTSW
S701
(RESET)
51
STOCK_SW
S1
(STOCK)
50
PLAY_SW
S2
(PLAY)
54
BT_SW
S3
(BOTTOM)
52
OPEN_SW
S4
(OPEN)
STATUS
36
BLKCK
19
C2CBJF000007
MICROPROCESSOR
IC302
4
PB/REC SW
9
3
2
FILTER
REC AMP (L)
ALC
SWITCH
RIPPLE
REJECTION
LOGIC
TPS
MUTE
TPS OUT
6
Q1101
(Q1201)
MUTING
SWITCH
Q1302
DECK
MUTING
CONT
BIAS
SWITCH
Q1309,
Q1310,
Q1312
Q1303
SWITCH
Q1304
SWITCH
(REC:H)
Q1317
BEAT PROOF
LEVEL SWITCH
Q1313
SWITCH
Q1305
SWITCH
BP1
66
B
REC
59
DMT
65
PB LIN(R)
22(1)
PB L NF(R)
21(2)
PB L EQ(R)
20(3)
ALC LOW OUT
18
PB LOUT(R)
19(4)
TPS
GAIN ADJ
17
REC
LIN(R)
16(7)
REC
L OUT(R)
15(8)
ALC
14
NOR/CRO SW
13
VCC
12
RF
10
DECK_AD2
90
Q310
MOTOR
SWITCH
Q1314,Q1316
SWITCH
(MOTOR
SUPPLY)
Q309
PLUNGER
SWITCH
Q1315
SWITCH
M
MOTOR
87
PLUNGER
88
1
CR16SWITCH
S5
(CHANGE)
MDATA_OUT
35
MCLK
37
MLD
38
Q1306,
Q1307
SWITCH

Related product manuals