EasyManua.ls Logo

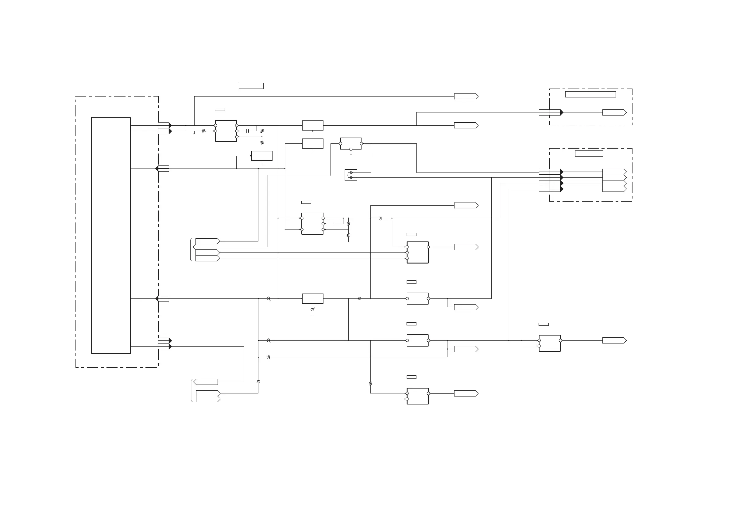
Panasonic SC-UA3E - Power Supply

Panasonic SC-UA3E
74 pages
Print Icon
To Next Page IconTo Next Page
To Next Page IconTo Next Page
To Previous Page IconTo Previous Page
To Previous Page IconTo Previous Page
Loading...

Table of Contents

Related product manuals