EasyManua.ls Logo

Panasonic TH-42PY80P - A-Board (5;16) Schematic Diagram

Panasonic TH-42PY80P
143 pages
Print Icon
To Next Page IconTo Next Page
To Next Page IconTo Next Page
To Previous Page IconTo Previous Page
To Previous Page IconTo Previous Page
Loading...
47
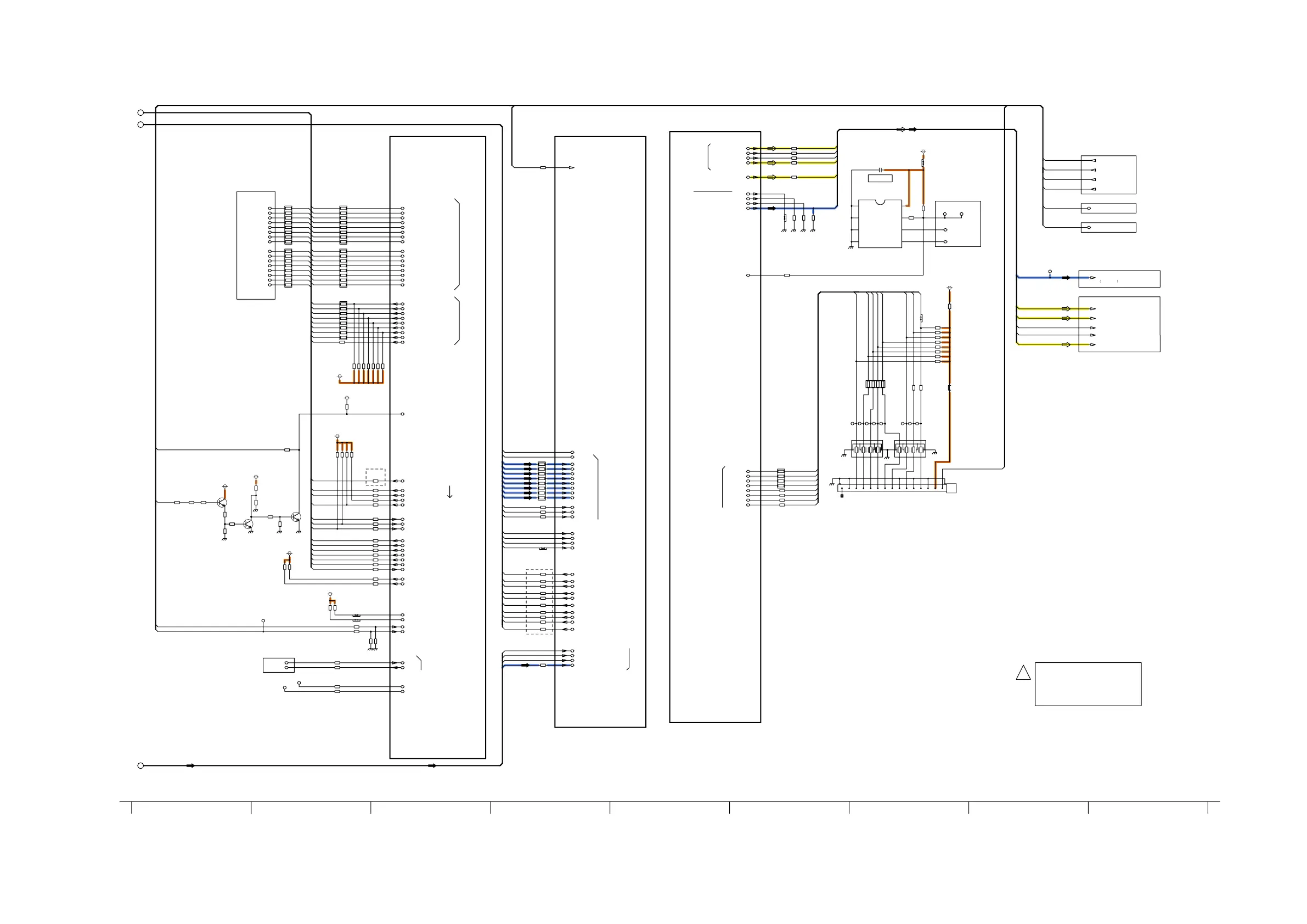
11.9. A-Board (5/16) Schematic Diagram
G
G
G
G
S
S
S
S
S
P
AA_EA23
AC_REG
AA_ED12
AH_DAUDIO
AC_CHDI2
AE_SDCMD
AE_SDDAT0
AC_IORD
AA_ED8
AH_LRCK0
MVDACO3
AA_EA21
AG_DTV_VOUTENB
AC_XEAB
AA_ED15
AC_IOWR
AA_ED7
AA_ED3
CH0CLK
AC_XPDWT
AC_CHDI0
AA_EA18
SMTCMD0
AA_ECLK
AH_IECOUT0
STB_RST
AA_EA22
AA_EA17
AA_ED1
AC_CHCLK
AA_EA3
AC_CHVAL
AA_EA24
AA_EA12
AG_SD_BOOT_STS
AA_EA0
AA_EA9
AA_EA4
AA_EA19
AH_LRCK0
AA_EA8
AA_XERE
MVDACO3
AA_ED14
AA_ED10
AA_EA20
AA_EA6
AC_CHDI3
AH_IECOUT0
AA_ED13
AA_EA14
AA_EA10
AA_ED0
AE_SDCLK
AA_XIRQ1
AE_SDDAT2
AH_DAUDIO
AA_ED5AA_EA13
AA_XNMIRQ
AH_DMIX0
AH_SRCK0
AA_ED4
AG_DTV_VOUTENB
AA_EA15
AA_XEWE1
AA_EA5
AA_ED9
AA_ED11
AA_XECS1
AC_CI_RESET
AC_XPDWE
AC_CHSYNC
AC_XPDOE
AA_ED2
AH_DMIX0
AE_SDDAT3
AC_XPDCE2
AH_SRCK0
AA_ED6
AC_CHDI7
SMTCLK0
AA_XEWE0
AA_BOOTSWAP
AC_CHDI6
STB_RST
AC_XETS
AA_EA7
AG_CLK74SEL
AA_XEDK
CH1VAL
AG_CLK74SEL
AG_SW_OFF_DET
AA_EA16
IS1CLK
AC_CHDI1
AA_XIRQ2
AG_SD_BOOT_STS
AA_EA1
AC_CHDI4
CH0PSYNC
AA_ERXW
AC_XEDBA
SMTSEL0
AA_EA2
AE_SDWP
AA_FE_XRST
AA_EA11
AC_CHDI5
AA_XEAS
CH0VAL
AA_XECS0
AE_SDWP
AE_SDCD
AE_SDDAT1
AE_SDCD
AE_SDCLK
AE_SDCMD
AE_SDDAT0
AE_SDDAT1
AE_SDDAT2
AE_SDDAT3
MDO0
AG_SW_OFF_DET
AG_KEY1(CON-PANE)
AG_KEY1(CON-PANE)
C8601
16V
0.1u
FL8802
J0HAAA000013
12
3
4
5
6
7
8
9
10
FL8801
J0HAAA000013
12
3
4
5
6
7
8
9
10
IC8601
TVRP970 : B/E
TVRP973 : P
1
A0
2
A1
3
A2
4
VSS
5
SDA
6
SCL
7
WP
8
VCC
A52
1
2
3
4
5
6
7
8
9
10
11
12
13
14
15
L8801
J0JHC0000045
SUB3.3V
SUB3.3V
SUB3.3V
STB3.3V
SUB3.3V
SUB3.3V
SUB5V
SUB3.3V
SUB3.3V
R8826
R8895
R8854
VJUMP1005-S
R8507
R8956
R8604
TP8803
TP8806
TP8851
TP8804
TP8801
TP8501
TP8807
TP8808
TP8802
TP8805
AG_SD_BOOT_STS
AG_CLK74SEL
AG_DTV_VOUTENB
AG_SW_OFF_DET
AH_SRCK0
AH_DMIX0
MVDACO3
AH_IECOUT0
CLKGEN_S2
AH_LRCK0
AH_DAUDIO
VI2P14
VI2P28
VI2P18
VI2P27
VI2P16
ED1
VI2P23
SRCK0
VI2P29
VI2P13
VI2P26
VI2P15
VI2P25
ED5
XIRQ1
VI2P4
VI2ENB
EA1
EA7
IS1CLK
CH1VAL
XEXDMK0
ED6
VOUTENB
SDDAT1
SMTCLK1
VI2P24
VI2P12
XECS6
SDDAT3
CH0PSYNC
ED4
AA_SBI0
DMIX0
XECS1
IS0PSYNC
XECS2
XNMIRQ
XEWE1
ESZ1
SDWPXECS0
XIRQ2
XDTR0
ED8
LITE2-EEP_SDA
LITE2-EEP_SCL
SBI0
SMTCMD0
SBO0
XECS4
SMTD0
MVDACO2
ED2
AG_KEY1(CON-PANE)
IS0VAL
CH0DATA
LRCK0
ED10
XDCD0
IS1VAL
ERXW
SMTSEL1
IS0CLK
STB_RST
SMTRST0
MVDACO0
XRTS0
CH0VAL
SMTCMD1
EA5
XCTS0
VI2P17
XEWE0
VI2P22
ED7
MVDACO1
XEXDMR0
ED3
AA_SBO0
XNFWE
SDCD
SMTRST1
XNFCE
SDCLK
VI2P19
SMTD1
VI2CLK2
ED11
IS1PSYNC
XEDK
CH1DATA
SDDAT2
EA2
ED9
XRI0
SDCMD
I S0 D ATA
MVDACO3
SMTSEL0
DAUDIO
SMTCLK0
EA4
ED12
VI2P11
EA3
EA0
XDSR0
ED14
RXD0
ECLK
TXD0
IECOUT0
ED15
ED13
ESZ0
BOOTSWAP
XERE
SDDAT0
EA6
CH0CLK
ED0
Q8853
2SD0601A0L
Q8852
2SD0601A0L
Q8850
2SD0601A0L
R8810
EXB28VR000X
R8813
EXB28V680JX
R8865
EXB2HV680JV
R8952
EXB2HV680JV
R8953
EXB2HV680JV
R8866
EXB2HV680JV
R8929
EXB2HVR000V
R8867
EXB2HV680JV
R8879
68
*R8862
68
*R8856
68
*R8860
68
R8605
68
R8880
68
R8906
10k
R8803
10k
*R8857
68
R8896
0
R8815
68
R8891
68
R8871 10k
R8935
10k
R8886
68
R8901
68
R8804
10k
R8946
0
R8957
10k
R8711
10k
*R8855
68
R8889
68
R8868
68
R8502
330
*R8858
68
*R8947
68
R8712
10k
R8938
4.7k
R8882
68
R8936
47k
R8907
10k
R8885
68
R8877
68
R8937
47k
R8888
68
R8878
68
R8887
68
R8852
0
R8910
10k
R8904
10k
R8944
22k
R8927
0
R8812
0
R8805
10k
R8883
68
R8876
10k
R8909
10k
R8814
68
R8658
22
R8963
10k
R8504
330
R8806
10k
*R8954
68
R8898
10k
R8506
330
R8802
10k
R8808
10k
*R8859
68
R8894
68
*R8863
68
R8386
0
R8710
68
*R8864
68
R8603
47k
R8503
330
R8817
68
1%
R8509
91
R8833
0
R8942
5.6k
R8875
10k
R8811
0
R8943
100k
R8816
68
R8501
100
R8908
10k
R8958
10k
R8905
10k
R8897
0
R8900
68
R8892
68
R8884
68
1%
R8510
91
R8960
68
R8959
68
R8851
0
R8809
10k
R8873
10k
R8939
1.5k
R8390
10k
R8853
0
R8890
68
R8950
0
R8807
10k
1%
R8508
91
TP4840TP4835
TP1042
TP1043
XIRQ3 for HDMI_INT in ADV sheet
B_PORT
/EA22
/EA9
PORT7[3]
INT.PU
/EA23
INT.PU
MAIN AUDIO DATA
INT.PU
PORT15[6], POWER_DET
/EA21
SD_CARD
DIGITAL AUDIO
/EA12
COMMON LR/SR CLK
see also SDA2 for ea_pullup_sel
OUTPUT/(BOOTBT)
OUTPUT
INT.PU
/EA20
Comp. Comp. Comp.
/EA16
/EA13
EA24
/EA18
PORT16[1], SDBOOT
INT.PU
PORT7[4]
OUTPUT
/EA10
CI I/F
XECS3,5,7: USED FOR OTHER PORPOSE PINS
Reserved for ETHER/(ed_pullup_sel)
CI_OCP
INT.PU
INT.PU
NEED EXT.PU
CI PARALLEL TS
XPDCD2
/EA17
GENX5
NEED EXT.PU
OUTPUT
C U B
ExBUS
with AUDIO DESCRIPTION DATA
/EA19
INT.PD
/EA15
DVB_CVBS
LiteII
A_MON_MUTE
INT.PD
PORT9[4] EEPROM_WP
(XECS2,3 setting)
ED/EA with Int.PU at start
XCI_IREQ
DUBUG/JIG
XPDCD1
Y Y G
OUTPUT
LiteII
/EA14
ExBUS
YC YUV RGB
OUTPUT
ExBUS
/EA11
/EA8
Hi-Z
JTAG
TUNER SERIAL TS
OUTPUT
- V R
for PHOTO OUT
INT.PD
INT.PU
CI_POWER_ON
Comp.
ADDRESS MPXed, if D-Latch
EA19
EA20
EA13
EA22
EA15
EA16
EA10
EA21
EA12
EA09
EA18
EA17
EA11
EA23
EA08
EA14
ExBUS
LiteII
CI_RESET
PORT14[7], FE_XRST
REG
XETS
AUDIO_MUTE
XEAB
SDDTC
SDWP
SDCLK
SDDAT0
SDDAT3
SDCMD
SDDAT2
SDDAT1
SBO1 Hi-Z
Hi-ZSBI1
SDDAT3
SDDAT2
SDDTC
SDCMD
GND
GND
SDDAT1
SDDAT0
SDWP
SDCLK
GND
3.3V
LITEII EEPROM WP
IIC3
TO 1/16
PORT7[7] SDRAM_CHK1
PORT8[0] SDRAM_CHK2
GND
KEY
EEPROM
TO
GS-BOARD
(GS52)
B/E ONLY
B/E ONLY
TO 2/16
TO 2/16TO 2/16
TO 7/16
TO 12/16
TO 15/16
SBI1
SBO1
TO 10/16
TO 7,15/16
TO 7,12/16
TO 2/16
444140 4239 4338 4537
23
21
22
TXN/A1RPTE(P)
A-BOARD (5/16)
TXN/A1RPTB(B/E)
!
CRNo.8300-8999
DTV
TH-42PY80P, PZ80B/E
A-Board (5/16) Schematic Diagram
TH-42PY80P, PZ80B/E
A-Board (5/16) Schematic Diagram

Table of Contents

Related product manuals