EasyManua.ls Logo

Panasonic TH-42PY80P - A-Board (13;16) Schematic Diagram

Panasonic TH-42PY80P
143 pages
Print Icon
To Next Page IconTo Next Page
To Next Page IconTo Next Page
To Previous Page IconTo Previous Page
To Previous Page IconTo Previous Page
Loading...
55
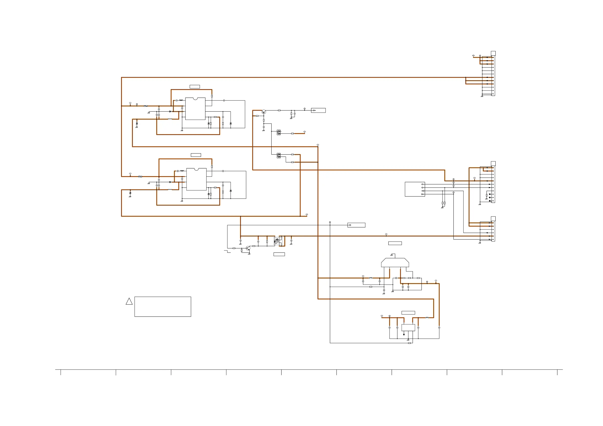
11.17. A-Board (13/16) Schematic Diagram
+
+
+
(FIN)
P
P
C5418
10u
25V
C5408
10u
10V
C5406
10u
25V
C5400
10u
10V
C5401
0.1u
25V
C5420
10u
16V
C5416
50V
4700p
C5470
6.3V
10u
C5471
6.3V
10u
C5472
16V
0.1u
C5464
10V
10u
C5465
10V
10u
C5466
10V
10u
C5467
16V
0.1u
C5463
16V
0.1u
C5412
10u
16V
C5417
0.1u
25V
C5413
0.1u
25V
C5414
25V
0.01u
C5522
16V
0.1u
C5404
50V
4700p
C5405
0.1u
25V
C5402
25V
0.01u
C5521
16V
0.1u
C5596
50V
1000p
C5597
50V
1000p
C5468
4V
100u
C5469
4V
100u
C5595
16V
22u
D5400
B0JCME000037
D5403
B0JCME000037
D5522
B0ADEJ000035
D5521
B0ADEJ000035
D5571
B0BC6R600005
D5405
B0BC4R700007
D5402
B0BC4R700007
D5573
B0BC01100001
D5404
B0BC4R700007
D5401
B0BC4R700007
C0DBGYY00204
IC5405
1
NC
2
VSS
3
ON/OFF
5
VOUT
4
VIN
IC5400
C0DBAYY00183
1
BS
2
VIN
3
SW
4
GND
5
FB
6
COMP
7
EN
8
SS
IC5401
C0DBAYY00183
1
BS
2
VIN
3
SW
4
GND
5
FB
6
COMP
7
EN
8
SS
C0DBEHG00006
IC5404
1
CTL
2
Vcc
4
OUT
5
ADJ
3
GND(FIN)
A8
1
2
3
4
5
6
A7
1
2
3
4
5
6
7
8
9
10
11
A6
1
2
3
4
5
6
7
8
9
10
11
12
L5414
J0JYC0000068
L5412
J0JHC0000078
L5401
G1C330M00027
L5405
G1C330M00027
MAIN9V
SUB5V
BT30V
MIHO1.2V
SUB5V
DTV9V
STB5V
F15V
F15V
S_15V
FHD3.3V
R5404
R5409
PA5400
K5H1622A0031
PA5401
K5H1022A0031
TPEC0
TPMH33
TPC0F
TPST5
TP5400
TPS0S
TPS15V
TPMH12
TPM0N
TPS0N
AG_FAN_MAX
AG_FAN_SOS
AG_SOS
AG_TV_SUB_ON
AG_TV_MAIN_ON
AG_ECO_ON
Q5561
B1DHDC000028
Q5562
2SD0601A0L
Q5522
2SB0709A0L
R5407
88.7k
1%
R5406
5.62k
R5402
45.3k
1%
1%
R5452
47k
1%
R5453
30k
R5542
470
1%
R5408
10k
R5582
47k
1%
R5403
10k
R5536
4.7k
R5580
1k
1%
R5451
56k
R5550
1k
R5401
3.32k
R5570
10k
R5535
2.2k
R5571
47k
R5538
1.2k
R5456
0
R5400
100k
R5573
4.7k
R5581
47k
R5572
2.2k
R5544
220
R5583
47k
R5405
100k
R5537
680
CRNo.5400-5599
DCDC_PA
+15Vc_FAN
+15Vc_FAN
FAN_SOS
FAN_MAX
GND
MAIN9V
TV_ON OFF
TUNER_MAIN_ON
GenX5
+15Vs_SP
GND
F_STBY_15V
GNDs
F_STBY_15V
GNDs
GNDs
F_STBY_15V
GND
+15Vs_SP
+15Vs_SP
GND
STB5V
AC_GOOD/KEY
TUNER_SUB_ON
+15Vc_FAN
GND
ALL_OFF
ECO_ON
GND
P5V(MON)/P12V-ON
+15Vc_FAN
N.C.
MAIN9V
SUB9V
SUB5V
MIHO3.3V
MIHO1.2V
TO
P-BOARD
(P7)
TO
PB-BOARD
(P8)
TO
P-BOARD
(P7)
From 7/16
TO 7/16
TO 7/16
111110 115112 116109 113 114 117
A-BOARD (13/16)
!
TXN/A1RPTB(B/E)
TXN/A1RPTE(P)
TH-42PY80P, PZ80B/E
A-Board (13/16) Schematic Diagram
TH-42PY80P, PZ80B/E
A-Board (13/16) Schematic Diagram

Table of Contents

Related product manuals