EasyManua.ls Logo

Panasonic TH-42PY80P - A-Board (10;16) Schematic Diagram

Panasonic TH-42PY80P
143 pages
Print Icon
To Next Page IconTo Next Page
To Next Page IconTo Next Page
To Previous Page IconTo Previous Page
To Previous Page IconTo Previous Page
Loading...
52
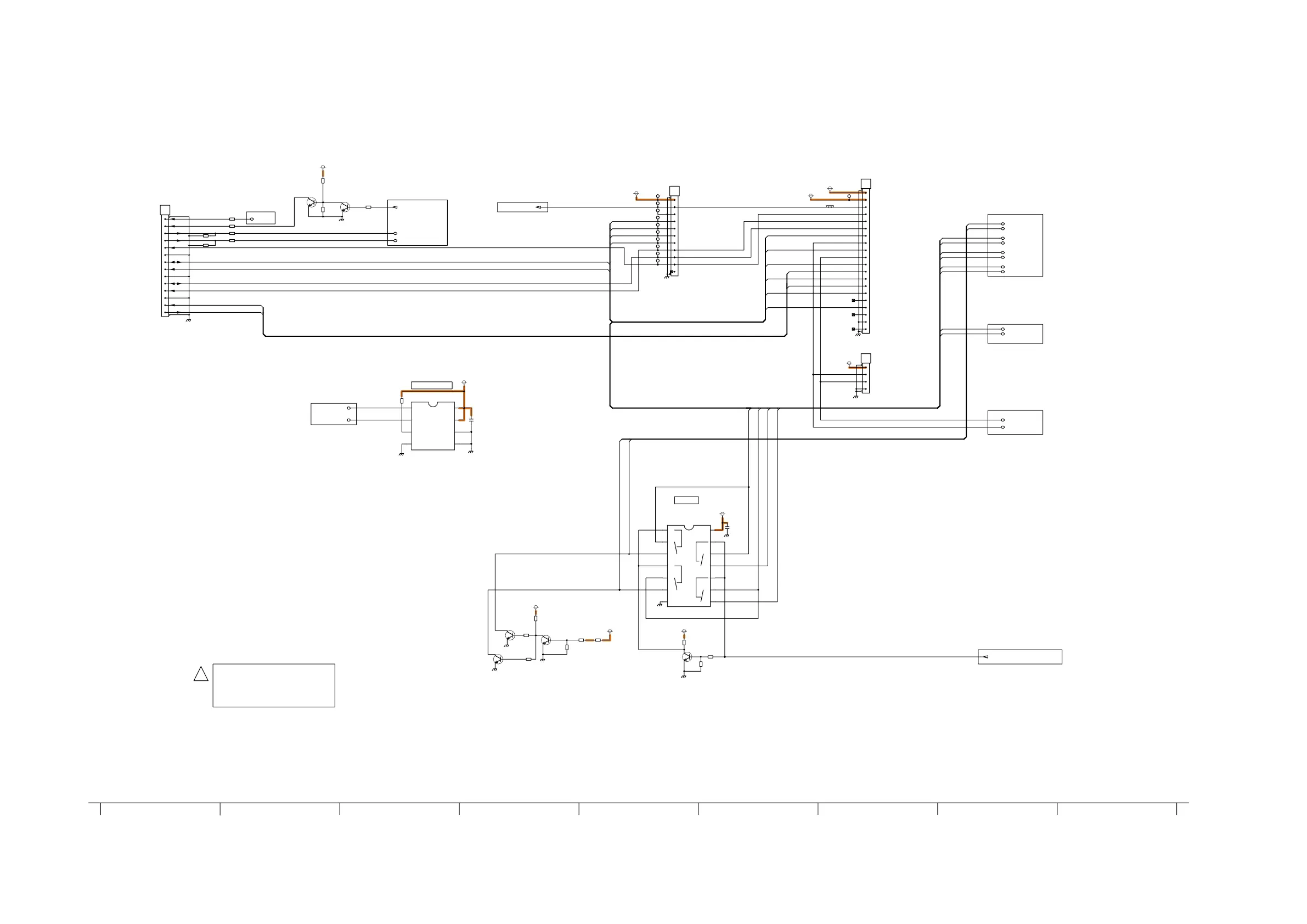
11.14. A-Board (10/16) Schematic Diagram
S
SCL
AD_SCL3
AD_SCL2
AD_SDA1
AD_SCL1
SDA
AD_SDA2
AD_SDA3
AD_SDA3
AD_SDA0
AD_SCL0
AR_RXD_PC
AD_SDA2
AR_TXD_PC
AD_SCL2
AD_SDA1
AD_SCL3
SCL
SDA
SDA
AD_SDA0
AD_SCL0
SCL
AA_SCL0
AA_SDA0
AA_SDA0
AA_SCL0
AD_SCL1
AR_TXD_PC
AR_RXD_PC
AD_SDA0
AD_SCL0
C4807
16V
0.1u
C4832
16V
0.1u
IC4800
C1ZBZ0003775
1
SDA
2
SCL
3
ALERT
4
GND
5
A2
6
A1
7
A0
8
V+
IC4801
C0JBAZ002060
1
1OE
2
1A
3
1B
4
2OE
5
2A
6
2B
7
GND
8
3B
9
3A
10
3OE
11
4B
12
4A
13
4OE
14
VCC
A35
1
2
3
4
A33
1
2
3
4
5
6
7
8
9
10
11
A34
1
2
3
4
5
6
7
8
9
10
11
12
13
14
15
16
17
18
19
20
STB3.3V
STB3.3V
STB5V
STB3.3V
SUB5V
FHD3.3V
STB3.3V
MAIN3.3V
STB5V
R4800
TP4829
TP4830
TP4832
TP4831
TP4825
TP4826
TP4828
TP4827
TP4821 TP4837
TP4822
AG_GRAB_MODULE_IIC/PWM_POWER_ON
AG_SRQ-GENX
AA_SCL0
AA_SBO0
AD_SCL1
AA_SBI0
AD_SCL3
SCL
AD_SDA2
SDA
TMP-SENS_SDA
TMP-SENS_SCL
AD_SDA1
AD_SDA3
AA_SDA0
AD_SCL2
Q4836
2SD0601ASL
Q4835
2SD0601ASL
Q4834
2SD0601ASL
Q4833
2SD0601ASL
R4867
10k
R4866
10k
R4861
47k
R4821
10k
R4865
47k
R4863
10k
R4862
10k
R4860
47k
R4864
47k
R4158
0
Q4832
2SD0601ASL
R4856
10k
R4842
1k
R4841
100k
STB5V
R4834
1k
R4853
100k
A3
1
2
3
4
5
6
7
8
9
10
11
12
13
14
R4833
100k
AG_PANEL_STBY/VCC_ON
VI2P20
R4857
47k
AG_PANEL_READY
R4844
100
R4832
100
AG_PANEL_ARARM
Q4831
2SD0601ASL
LVDS Out
CRNo.4800-4999
CN to ExIIC
(GenX5 Loarder/E2PROM)
GenX6_SRQ
Panel_SCL (Panel Dpr.E2PROM)
SBI0_LITE2 (Diag Control)
SBO0_LITE2 (Diag Control)
(GenX5 Loarder/E2PROM)
(Lite2p E2PROM)
GenX5_SRQ
LITE2_SDA0
LITE2_SCL3
IIC_CONT
TO 1/16
TO 1/16
(Device Control)
(Device Control)
LITE2_SDA2
(Device Control)
STB5V
TEMP SENSOR
TO 7/16
GND
(Device Control)
DUBUG/JIG
LITE2_SCL1
LITE2_SDA1
NC(REMOCON)
NC(LED_R)
GenX5
NC(D_PDB_MODE)
Panel_RXD
GenX5 EEPROM
Panel_TXD
GenX5_SDA
GND
GenX5_SCL
STB5V
(Lite2p E2PROM)
STB3.3V
GenX5-EEP
IIC_CONT/SRQ
Panel_SDA (Panel Dpr.E2PROM)
LITE2_SCL0
LITE2_SDA3
LITE2_SCL2
IIC
(Device Control)
(Device Control)
SBO0
SBI0
+5V
TO 5/16
TO 1/16
IIC1
TO 7/16
GenX5
PL2
SCL0
Panel
SCL
SCL
Panel
SDA
Panel
SDA
Panel
PL2
SDA0
GenX5
SCL
GenX5
SDA
Panel_SCL (Panel Dpr.E2PROM)
Panel_SDA (Panel Dpr.E2PROM)
GND
PANEL_STB_ON
DISPEN
GND
IIC_CLK2
GND
GND
IIC_CLK1
READY
TXD
IIC_CONT
IIC_DATA1
DISPEN
IIC_DATA2
ALARAM
RXD
IIC SW
TO 7/16
TO 2,16/16
FOR
FACTORY
USED
FOR
FAC TORY
USED
FOR
FAC TORY
USED
TO
D-BOARD
(D3)
82 8886 8783 85 9084 89
!
A-BOARD (10/16)
TXN/A1RPTB(B/E)
TXN/A1RPTE(P)
TH-42PY80P, PZ80B/E
A-Board (10/16) Schematic Diagram
TH-42PY80P, PZ80B/E
A-Board (10/16) Schematic Diagram

Table of Contents

Related product manuals