EasyManua.ls Logo

Philips 37PF9631D/37 - Block Diagram Audio

Philips 37PF9631D/37
133 pages
Print Icon
To Next Page IconTo Next Page
To Next Page IconTo Next Page
To Previous Page IconTo Previous Page
To Previous Page IconTo Previous Page
Loading...
EN 34EJ2.0U LA 6.
Block Diagrams, Test Point Overviews, and Waveforms
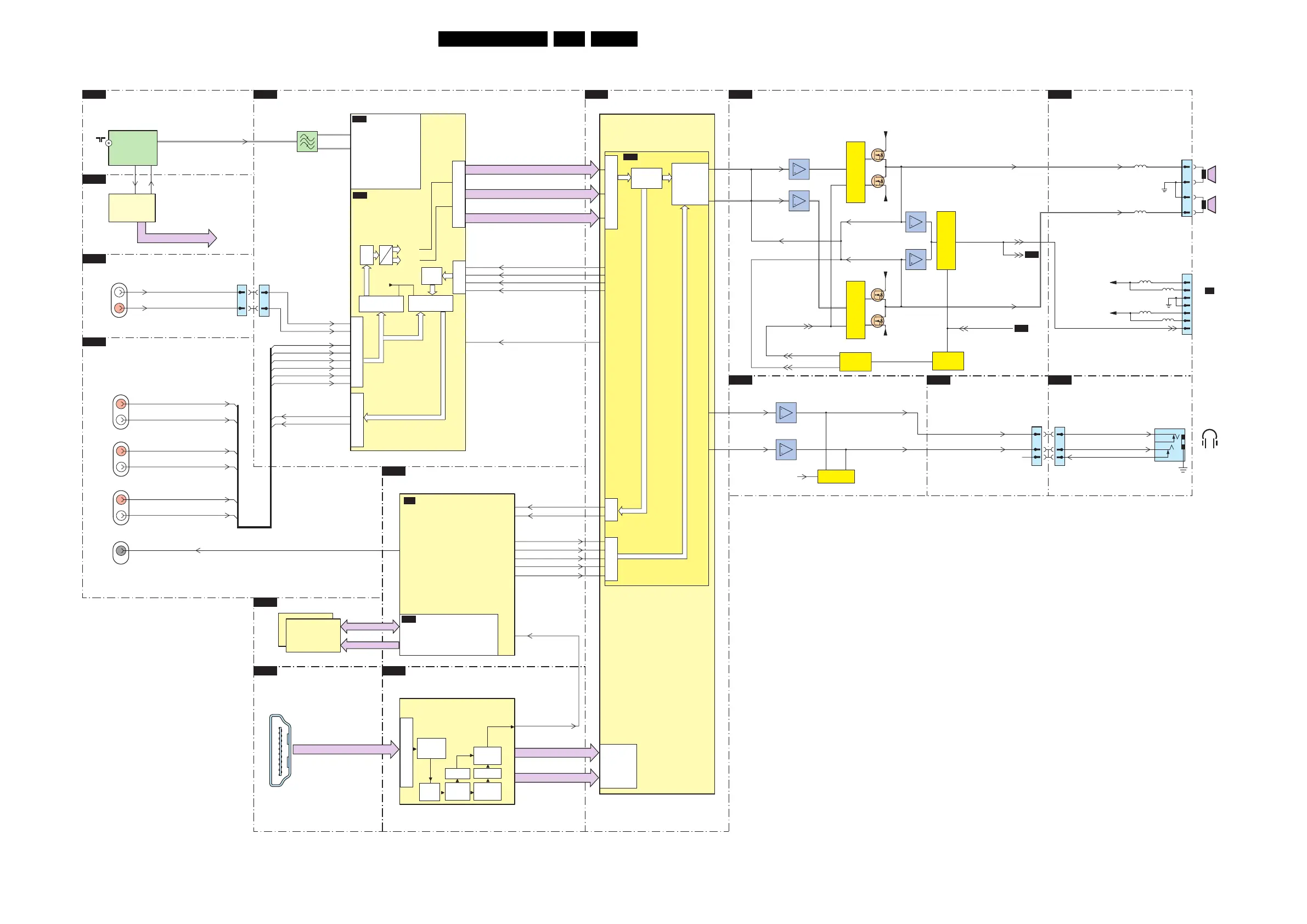
Block Diagram Audio
B04E
B05A
AUDIO
B07A
HDMI +SUPPLY
B07B
HDMI: I/O + CONTROL
B07C
ANALOG I/O
D
SIDE I/O
B02B
MAIN TUNER
B02A
B03
MPIF MAIN:
B05B
VIPER: MAIN MEMORY
B05
VIPER:
B08A
AUDIO: AMPLIFIER
B03E
MPIF MAIN: AUDIO AMPLIFIER
B03A
MPIF MAIN: VIDEO SOURS
SELECTION
D
SIDE I/O
B08B
AUDIO: CONNECTORS
B04
PNX2015
7J00
PNX2015E
7A04-1
7A04-2
LEFT-SPEAKER
RIGHT-SPEAKER
ADAC1
ADAC2
ADAC7
ADAC8
ADAC8
AUDIO-HDPH-L-AP
AUDIO-HDPH-R-AP
1M36
PNX2015
ADAC7
CONTROL
A-PLOP
U2
U3
U4
V5
V4
I2S-MCH-LR
I2S-MCH-CSW
I2S-MCH-SLR
I2S-SUB-D
I2S-MAIN-D
7V00
PNX8552EH
VIPER
I2S_OUT1_SD0
I2S_OUT2_SD0
I2S_OUT2_SD1
I2S_OUT2_SD2
I2S_OUT2_SD3
V3
I2S-WS-MAIN
I2S_IN1_WS
V2
I2S-BCLK-MAIN
I2S_IN1_SCK
MPIF
7A00
PNX3000HL
AUDIO-IN1-L
AUDIO-IN1-R
AUDIO-IN2-L
AUDIO-IN2-R
AUDIO-IN4-L
AUDIO-IN4-R
86
85
84
83
80
79
DSNDR2
DSNDL2
DSNDR1
DSNDL1
72
73
74
75
AC3
AD3
AE3
AF3
1002
L
R
AUDIO IN
L+R
7
7
11
11
10
10
1M36
Headphone
Out 3.5mm
1T04
TD1336O/FGHP
MAIN
HYBRID TUNER
2
7
8
1A10
SIFINP
SIFINN
VIFINP
VIFINN
12
99
100
107
108
IF
AUDIO
AMPS
AUDIO SWITCH
(ANALOG OUT)
AUDIO SWITCH
(DIGITAL OUT)
L1
R1
L2
R2
L4
R4
DSND
LINE / SCART L/R
A
D
LPF
DLINK1
DLINK2
SEE ALSO
BLOCKDIAGRAM
VIDEO
AUDIO SWITCH
AM SOUND
SPDIF-OUT1
B07c
B07c
B07c
B07c
B07c
B07c
AH1
AG1
AB1
AA1
DATA LINK 2
DATA LINK 3
DATA LINK 1
DATA LINK
I2D
AUDIO
PROCESSING
I2S
IN
I2S
OUT
DEM DEC
DV4-DATA
HDMI PANELLINK
RECEIVER
7B50
TDA9970HS
RX2-
RX2+
RX1-
RX1+
RX0-
RX0+
RXC+
RXC-
AUDIO
MULTIPLEXED
WITH VIDEO
SEE ALSO
BLOCKDIAGRAM
VIDEO
G_15940_037.eps
220506
1I03
AV2
AUDIO IN
L+R
6
6
8
8
1M36
1M36
AUDIO-IN4-R
AUDIO-IN4-L
AUDIO-IN1-R
AUDIO-IN1-L
B03d
B03d
B03d
B03d
ADCAC12
ADCAC11
ADCAC10
ADCAC19
SOUND L-HEADPHONE-OUT
SOUND R-HEADPHONE-OUT
SPDIF-HDMI
AA27
183
SPDIF-OUT1
AB29
DV5-DATA
69
70
B03d
B03d
AUDIO-OUT1-R
AUDIO-OUT1-L
SPDIF-HDMI
ARX2+
HDMI
CONNECTOR
1
2
19
18
DETECT
N.C.
B3f
B3f
T28
T27
R30
U27
R29
T29
T30
B5C
FOR MORE MORE DETAILS
SEE ALSO BLOCK DIAGRAM
VIDEO AND CONTROL
CLK-MPIF
40
M4
K4D551638F
2X DDR
SDRAM
8Mx16
MM_DATA
MM_A(0-12)
7V01
7V02
DDR
INTERFACE
HDMI
receiver
HDCP
Packet
extraction
Audio FIFO
Audio PLL
Audio
Formatter
Termination
Resistance
Control
7D10-02
7D10-3
AVIP
DV
INPUT
1I06
1010
2
3
5
DTV
CABLE AND
TERRESTRIAL
RECEIVER
7T22
NXT2004
DV1F-DATA(0-7)
1740
1
2
Speaker L
15W/8
3
4
Speaker R
15W/8
1M02
1
2
3
4
5
6
7
From 1M02
SUPPLY
A2
ADAC1
ADAC2
1I04
AV1
AUDIO IN
L+R
1I00
AV3
AUDIO IN
L+R
AUDIO-IN2-R
AUDIO-IN2-L
1I00-1
AV3
DIGITAL
AUDIO
OUT
IF-ANA
B03C
AUDIO SOURCE
SELECTIOM
B03D
AUDIO-IN5-L
AUDIO-IN5-R
128
127
L5
R5
MAIN MEMORY
B05B
AUDIO-HDPH-L-AP
AUDIO-HDPH-R-AP
PROT-AUDIOSUPPLY
5M09
5M12
5M11
5M10
-12_20V
-12_20V
7D18
7D18
-12_20V
+12_20V
CONTROL
RIGHT-SPEAKER
7D23
7D23
-12_20V
+12_20V
CONTROL
MUTE
FEEDBACK-LR
FEEDBACK-RL
5M02
5M03
7D10-1
7D10-4
CONTROL
SOUND-ENABLE
PROT-AUDIOSUPPLY
FEEDBACK
CONTROL
U-VOLT-DETECT
CONTROL
MUTE
LEFT-SPEAKER
INV-MUTE
7D25
7D26
7D11
7D19÷7D22
7D14÷7D16
INV-MUTE
PNX2015: AUDIO/VIDEO
B04A

Table of Contents

Related product manuals