EasyManua.ls Logo

Philips 37PF9631D/37 - SSB: Miscellaneous

Philips 37PF9631D/37
133 pages
Print Icon
To Next Page IconTo Next Page
To Next Page IconTo Next Page
To Previous Page IconTo Previous Page
To Previous Page IconTo Previous Page
Loading...
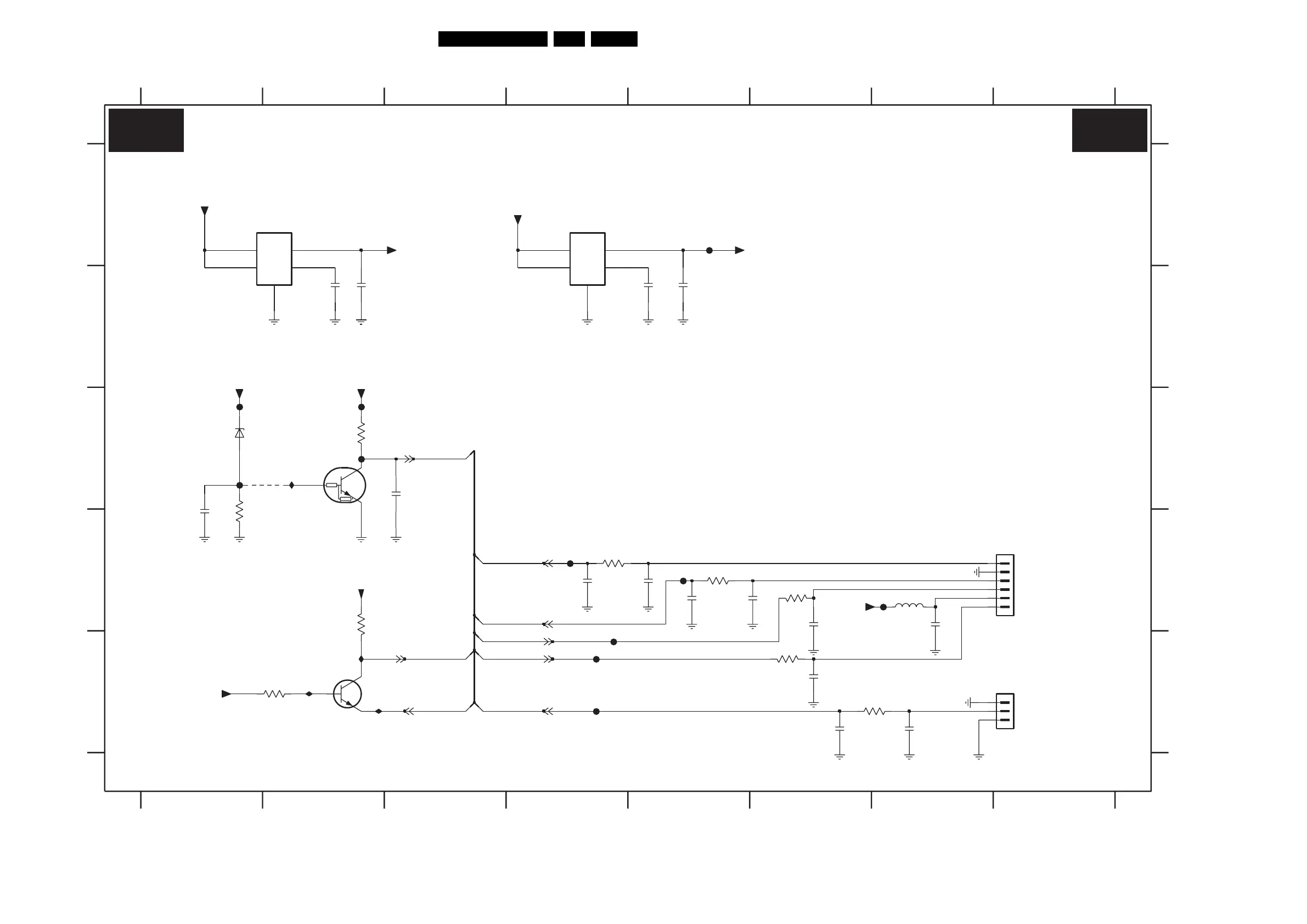
Circuit Diagrams and PWB Layouts
EN 71EJ2.0U LA 7.
SSB: Miscellaneous
OUTIN
INH BP
COM
OUTIN
INH BP
COM
FM51 C1
FM52 C2
FM53 C2
FM54 C1
FM55 D4
FM56 D5
FM57 D7
FM58 E4
FM59 E4
FM60 E4
IM05 E2
IM06 E2
IM08 E2
IM09 C2
2M97 E7
3M00 E2
3M02 D2
3M50 D4
3M51 D5
3M52 D6
3M53 E6
3M54 E7
3M71 C2
3M72 D1
5M00 D7
6M10 C1
7M01 E2
7M05 A1
7M06 A4
7M11 C2
9M09 C2
FM50 A5
MISCELLANEOUS
2M84 D5
2M85 D4
2M86 C3
2M87 D1
2M91 B2
2M92 B2
2M93 B5
2M94 B5
2M95 D5
2M96 D5
0V2
0V
45678
12345678
A
B
0V2
123
0V8
C
D
E
A
B
C
D
E
1M01 E8
1M21 D8
2M80 D7
2M81 E6
2M82 E6
2M83 D6
+5V2-STBY
2M85
100p
+3V3-STANDBY
1M01
B3B-PH-K
1
2
3
3M51
100R
FM60
FM59
FM56
FM58
3M54
10R
IM06
+3V3-STANDBY
3M72
680R
3M71
10K
4
2
1
3
5
FM57
7M05
LD3985M33
FM50
FM55
FM51
2M82
100p
9M09
IM05
FM54
FM53
+3V3-STANDBY
100p
2M87
+5V2-STBY
10K
3M02
LD3985M122
7M06
4
2
1
3
5
+5V2-STBY
2M93
10n
2M84
100p
2M86
100n
BC847BW
7M01
2M94
1u0
FM52
IM09
5M00
220R
BZX384-C3V9
6M10
100n
2M80
10n
2M91
100p
2M81
+1V2-STANDBY
1u0
2M92
3M53
100R
4
5
6
100p
2M83
B6B-PH-K
1M21
1
2
3
10K
3M00
+5V2-STBY
100p
2M95
2M96
100p
100p
2M97
100R
3M52
3M50
100R
1
3
2
IM08
7M11
PDTC144EU
ON-MODE
+5V2-STBY
RESET-STBY
KEYBOARD
LIGHT-SENSOR
LED2
LED1
RC
STANDBY
B5F B5F
3104 313 6097.5
G_15940_022.eps
220506

Table of Contents

Related product manuals