EasyManua.ls Logo

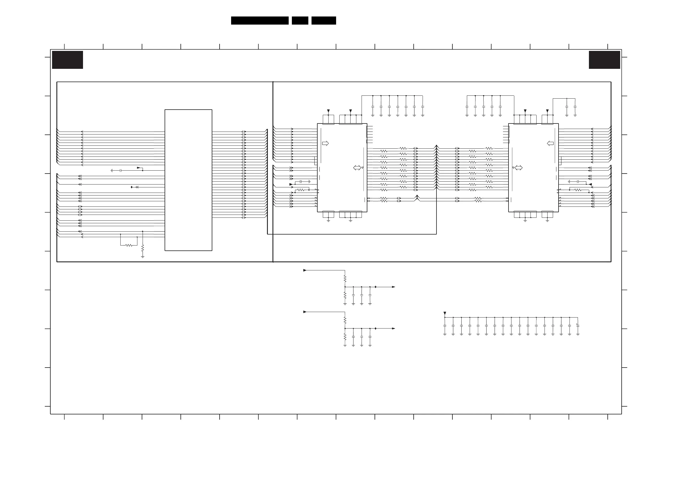
Philips 37PF9631D/37 - SSB: Viper: Main Memory (B5 B)

Philips 37PF9631D/37
133 pages
Print Icon
To Next Page IconTo Next Page
To Next Page IconTo Next Page
To Previous Page IconTo Previous Page
To Previous Page IconTo Previous Page
Loading...
Circuit Diagrams and PWB Layouts
EN 67EJ2.0U LA 7.
SSB: Viper: Main Memory
DNU
CAS
WE
15
RAS
0
CKE
VSS
9
14
13
VSSQ
VDDQ
D
A
DQS
L
U
6
12
8
1
0
10
11
AP
3
7
8
9
11
4
5
6
1
2
3
CK
DM
U
L
VREF
10
CK
4
BA
CS
512
2
VDD
7
1
0
NC
MM_DATA27
MM_DATA28
MM_DATA31
MM_BA0
MM_CS0
MM_CS1
MM_ADDR2
MM_ADDR3
MM_ADDR4
MM_ADDR5
MM_ADDR6
MM_ADDR7
MM_ADDR8
MM_ADDR9
MM_ADDR10
MM_ADDR11
MM_ADDR12
MM_WE
MM_CKE
MM_DATA0
MM_DATA1
MM_CLK_N
MM_CLK_P
MM_DATA2
MM_DATA3
MM_ADDR0
MM_DATA6
MM_DATA4
MM_DATA5
MM_DATA7
MM_DATA8
MM_DATA9
MM_DATA10
MM_DATA11
MM_DATA12
MM_DATA13
MM_DATA14
MM_DATA15
MM_DATA16
MM_DATA17
MM_DATA18
MM_DATA19
MM_DATA20
MM_DATA21
MM_DATA22
MM_DATA23
MM_DATA24
MM_DATA25
MM_DATA26
MM_DATA29
MM_DATA30
MM_BA1
MM_DQM_1
MM_DQM_2
MM_ADDR1
MM_AVREF
MM_DQM_0
MM_DQM_3
MM_DQS_1
MM_DQS_2
MM_DQS_0
MM_DQS_3
MM_RAS
MM_CAS
DNU
CAS
WE
15
RAS
0
CKE
VSS
9
14
13
VSSQ
VDDQ
D
A
DQS
L
U
6
12
8
1
0
10
11
AP
3
7
8
9
11
4
5
6
1
2
3
CK
DM
U
L
VREF
10
CK
4
BA
CS
512
2
VDD
7
1
0
NC
A
B
C
D
E
F
G
H
I
2H00 H8
SD RAM1
1234567891011121314
1234 14
2H02 H8
2H03 H8
2H10 G8
2H11 G8
2H12 G8
2Q01 B8
2Q03 B9
2Q21 B13
2Q23 B14
2V00 D6
2V01 D14
2V02 C2
2V16 G10
A
B
C
D
E
F
G
H
I
2V26 G12
2V27 G13
2V28 G13
2V29 G13
2V30 G13
2V31 G13
2V35 G14
5678910111213
2V45 B12
2V17 G10
2V18 G11
2V19 G11
2V20 G11
2V21 G11
2V22 G12
2V23 G12
2V24 G12
2V25 G12
3V00 C9
VIPER: MAIN MEMORY
3V01 C11
3V02 C9
3V03 C11
3V04 C9
3V05 C11
3V06 C9
2V36 B9
2V37 B9
2V38 B9
2V39 B9
2V40 B10
2V41 B11
2V42 B11
2V43 B11
2V44 B11
3V16 C9
SD RAM2
3H50 G8
3H51 H8
3H52 F8
3H53 G8
3V24 D7
1V3
3V25 D14
3V32 D9
3V33 D11
3V34 D9
3V35 D11
3V36 D9
3V37 D11
3V38 D9
3V39 D11
3V40 D9
3V41 D11
3V42 D9
3V43 D11
3V07 C11
3V08 C9
3V09 C11
3V10 C9
3V11 C11
3V12 C9
3V13 C11
3V14 C9
3V15 C11
3V44 E2
3V78 E2
7V00-2 B4
7V01 B7
7V02 B12
IH20 D2
IQ13 F9
IQ14 G9
3V17 C11
3V18 C9
3V19 C11
3V20 D9
3V21 D11
3V22 D9
3V23 D11
1V3
22R3V36
4V47u
2V35
B10
C13
D12
2V02
1n0
A19
D24
D6
B11
B20
A23
A6
A10
D11
D20
D21
B21
C21
A24
B22
A7
A8
B9
D10
A9
D9
C10
A21
C6
B6
D7
C7
C19
B7
C9
D8
D19
B19
A22
D22
C24
C22
B24
D23
D13
A13
A12
D18
A18
B18
B12
D17
B14
A15
C15
B15
A16
D16
B16
C16
C12
B13
D15
D14
C18
B17
7V00-2
VIPER REV C
DDR INTERFACE
100n
2V16
22R3V32
58
64
21
3V40 22R
9
15
55
61
49
34
48
66
6
12
52
25
43
53
23
47
51
1
18
33
3
8
10
11
13
54
56
20
16
14
17
19
50
2
4
57
59
60
62
63
65
5
7
38
39
40
26
27
22
45
44
46
24
29
30
28
41
42
31
32
35
36
37
*
SDRAM
8Mx16
Φ
DDR
MT46V32M16P-5B
7V02
100n
2V29
+2V5-VPR
2V24
100n
3V11 22R
3V41 22R
22R3V39
2V28
100n
1n0
2V00
2V19
100n
1K0
3V78
+2V5-VPR
3V15 22R
22R3V17
2V30
100n
22R3V19
3V42 22R
100n
2V25
22R3V02
3V09 22R
22R
1u0
2Q03
3V22
IH20
3V34 22R
2V17
100n
22R3V10
+2V5-VPR
2Q23
1u0
1u0
2Q21
2Q01
1u0
100n
2V21
3V33 22R
3V16
22R
22R3V23
3V08 22R
3V00 22R
+2V5-VPR
3V03
64
21
22R
49
34
48
66
6
12
52
58
18
33
3
9
15
55
61
17
25
43
53
23
47
51
1
10
11
13
54
56
20
16
14
57
59
60
62
63
65
5
7
8
45
44
46
24
19
50
2
4
36
37
38
39
40
26
27
22
29
30
28
41
42
31
32
35
*
SDRAM
8Mx16
Φ
DDR
MT46V32M16P-5B
7V01
100n
2V20
3V06 22R
IQ14
2V22
100n
100n
2V18
560R
3H50
22R3V38
3V44
RES
100R
22R3V13
3V01 22R
+2V5-VPR
2V26
100n
2V01 1n0
100p
2V40
2V39
100p
3V18 22R
22R3V04
3H51
560R
22R3V12
100p
2H11
2V27
100n
VREFD-VPRDDR
3V21 22R
3V35 22R
2V45
100p
100p
2V44
IQ13
VREFD-VPRDDR
100p
2V38
2V37
100p
2V31
100n
3V43 22R
560R
3H53 3H52
560R
100n
2H02
3V14 22R
3V24
220R
3V37 22R
2V43
100p
100p
2V42
2V41
100p
22R3V20
2H10
100n
3V07 22R
1u0
+2V5-VPR
2H12
100p
2V36
1u0
2H03
22R
+2V5-VPR
3V05
100n
2V23
2H00
100p
220R
3V25
MM_CLK_P
MM_CLK_N MM_CLK_N
MM_CLK_P
VREFD-VPRDDR
MM_A10
MM_A1
MM_A0
MM_CKE
VREF-VPRDDR
MM_CLK_P
MM_CLK_N
VREF-VPRDDR
MM_CS0
MM_CAS
MM_BA1
MM_BA0
MM_A9
MM_A8
MM_A7
MM_A6
MM_A5
MM_A4
MM_A3
MM_A2
MM_A12
MM_A11
MM_DATA_17
MM_DATA_21
MM_DATA_9
MM_DATA_15
MM_DATA_14
MM_DATA_11
MM_DATA_8
MM_DATA_10
MM_DATA_3
MM_DATA_7
MM_DATA_6
MM_DATA_1
MM_DATA_25
MM_DATA_31
MM_DATA_4
MM_DATA_29
MM_DATA_30
MM_DATA_28
MM_DATA_27
MM_DATA_26
MM_DATA_24
MM_DATA_18
MM_DATA_19
MM_DATA_22
MM_DATA_20
MM_DATA_5
MM_DATA_16
MM_DATA_23
MM_WE
MM_RAS
MM_DQS3
MM_DQS2
MM_DQS1
MM_DQS0
MM_DQM_3
MM_DQM_2
MM_DQM_1
MM_DQM_0
MM_DATA_12
MM_DATA_13
MM_DATA_0
MM_DATA_2
MM_CAS
MM_BA1
MM_BA0
MM_A9
MM_A8
MM_A7
MM_A6
MM_A5
MM_A4
MM_A3
MM_A2
MM_A12
MM_A11
MM_A10
MM_A1
MM_A0
MM_CS0
MM_CKE
MM_RAS
MM_DQM_2
MM_WE
MM_DQM_3
MM_DATA_5
MM_DATA_3
MM_DATA_1
MM_WE
MM_DATA_14
MM_DATA_12
MM_DATA_10
MM_DATA_8
MM_DATA_6
MM_DATA_4
MM_DATA_2
MM_DATA_0
MM_DATA_15
MM_DATA_13
MM_DATA_11
MM_DATA_9
MM_DATA_7
MM_DQS2
MM_DQS3
MM_A1
MM_A11
MM_A3
MM_A5
MM_A7
MM_A9
MM_BA1
MM_CKE
MM_RAS
MM_DQM_1
MM_DATA_28
MM_DATA_29
MM_DATA_30
MM_DATA_31
MM_DQS1
MM_DQS0
MM_DATA_22
MM_DATA_23
MM_DATA_24
MM_DATA_25
MM_DATA_26
MM_DATA_27
MM_DATA_16
MM_DATA_17
MM_DATA_18
MM_DATA_19
MM_DATA_20
MM_DATA_21
MM_A0
MM_A10
MM_A12
MM_A2
MM_A4
MM_A6
MM_A8
MM_BA0
MM_CAS
MM_CS0
MM_DQM_0
B5B B5B
3104 313 6097.5
G_15940_018.eps
220506

Table of Contents

Related product manuals