EasyManua.ls Logo

Philips 37PF9631D/37 - SSB: Viper: EEPROM

Philips 37PF9631D/37
133 pages
Print Icon
To Next Page IconTo Next Page
To Next Page IconTo Next Page
To Previous Page IconTo Previous Page
To Previous Page IconTo Previous Page
Loading...
EN 70EJ2.0U LA 7.
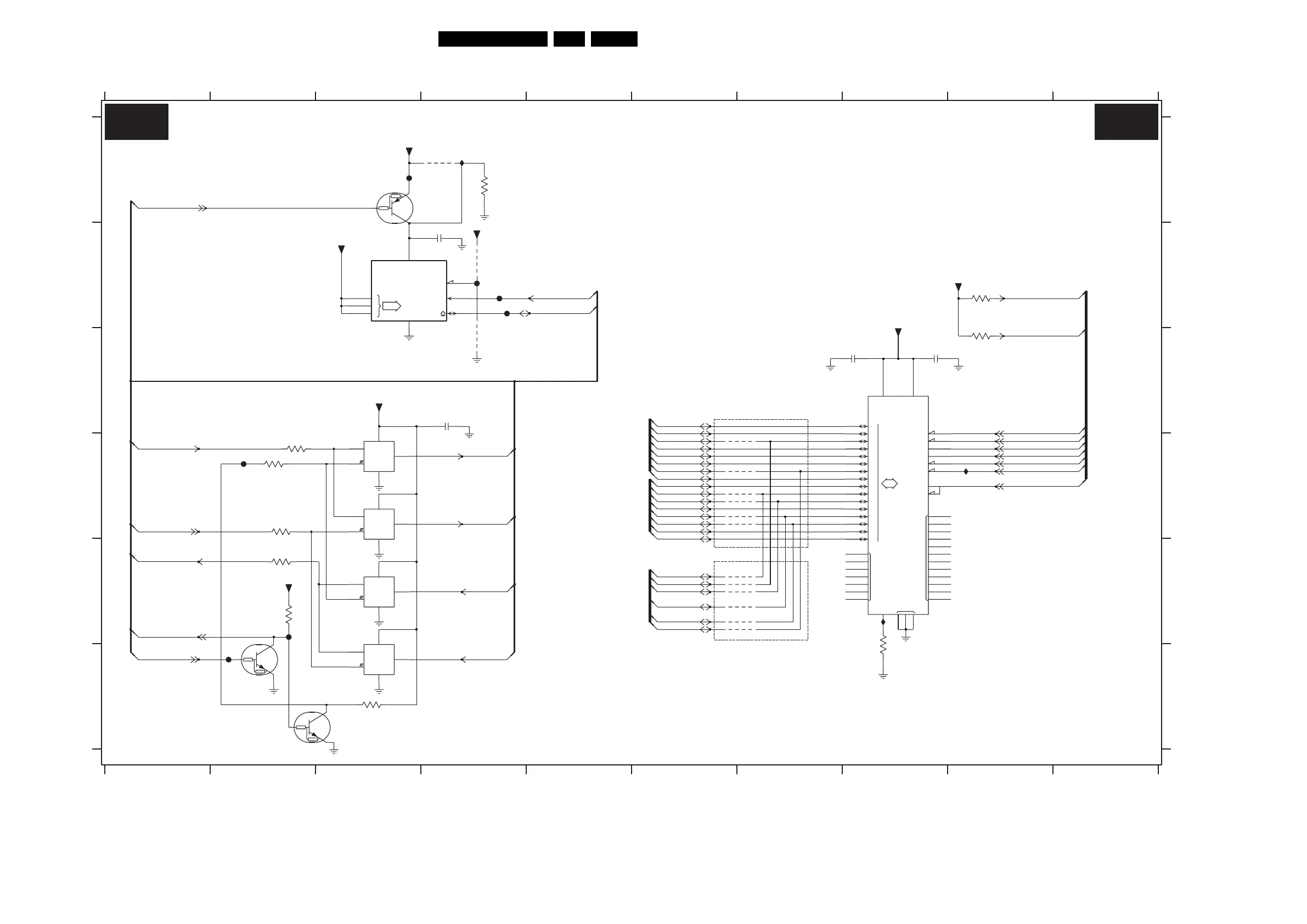
Circuit Diagrams and PWB Layouts
SSB: Viper: EEPROM
0
1
2
3
4
5
6
7
CLE
ALE
CE
RE
WE
VCCQ
NC
8
9
10
11
12
13
14
15
I/O
BY
RY
GND
WP
VCC
VSS
NC
1
X1
1
1
X1
1
SCL
ADR
0
1
2SDA
WC
1
X1
1
1
X1
1
FP32 E2
FP33 F2
FP34 B4
FP35 B4
FP36 A3
IP10 A4
IP11 E8
IP16 D9
*
8 BIT
7P17 F3
7P18 A3
7P80 C8
9P16 B4
9P17 C4
9P23 D7
9P24 D7
9P25 D7
9P26 D7
9P27 D7
9P28 D7
9P29 E7
9P30 E7
9P39 E7
9P40 E7
9P42 A4
9P43 E7
9P44 E7
FP22 B4
FP23 D2
M24C64
VIPER: EEPROM
B5E B5E
3104 313 6097.5
G_15940_021.eps
220506
A
B
C
D
E
F
A
B
*
*
10
16 BIT
12345678910
123456789
*
*
*
*
2P34 B4
2P35 C4
2P80 C8
2P81 C8
3P37 A4
3P57 F3
3P80 B9
3P81 C9
3P82 F8
3P83 D2
3P84 D2
3P85 D2
3P86 E2
3P88 E2
7P14 B3
7P15-1 D3
7P15-2 D3
7P15-3 E3
7P15-4 E3
7P16 F2
*
*
*
*
*
*
MAIN NVM
C
D
E
F
714
8
9
19
74HC4066PW
7P15-3
6
14
15
8
7
12
3713
25
48
18
34
35
36
38
39
2
3
4
5
10
11
44
46
27
29
1
20
21
22
23
24
28
31
33
41
43
45
47
30
32
40
42
Φ
17
9
16
6
26
9P16
7P80
TC58DVM92F1TGI0
(32Mx16)
EEPROM
RES
9P17
10K
3P80
2P80
100n
+5V2-STBY
9P29
2P35
100n
9P42
RES
3P85
100R
FP34
2P34
100n
74HC4066PW
7P15-2
5
7
14
4
3
+5V2-STBY
100n
2P81
3P83
100R
FP23
IP10
FP35
IP11
9P28
9P27
9P26
9P24
9P25
9P23
+3V3
FP32
3P84
100R
2K2
3P81
100R
3P86
FP22
9P30
9P40
9P39
100K
3P37
IP16
+3V3
10K
3P82
6
5
84
7
7P18
PDTA114EU
(8Kx8)
Φ
EEPROM
7P14
1
2
3
10K
3P88
FP33
+3V3-STANDBY
+3V3-STANDBY
10K
3P57
7P15-1
13
714
1
2
PDTC114EU
7P17
74HC4066PW
14
11
10
74HC4066PW
7P15-4
12
7
9P44
9P43
PDTC114EU
7P16
+3V3-STANDBY
FP36
NAND-AD(0)
NAND-AD(1)
NAND-AD(2)
NAND-AD(4)
NAND-AD(6)
NAND-AD(7)
NAND-D(15)
NAND-D(14)
NAND-D(11)
NAND-D(8)
NAND-AD(7)
NAND-AD(5)
NAND-AD(4)
NAND-AD(3)
NAND-AD(1)
NAND-AD(0)
UART-SWITCH
UART-SWITCHn
RXD
UART-SWITCHn
TXD
TXD-VIPER
RXD-UP
RXD-VIPER
TXD-UP
RESET-MAIN-NVM
NAND-ALE
NAND-SEL
NAND-CLE
NAND-D(10)
NAND-D(12)
NAND-D(13)
NAND-AD(2)
NAND-AD(6)
NAND-D(9)
NAND-REn
NAND-RBY
NAND-WEn
STBY-WP-NAND-FLASH
NAND-RBY
NAND-SEL
SCL-UP-VIP
SDA-UP-VIP

Table of Contents

Related product manuals