EasyManua.ls Logo

Philips 37PF9631D/37 - SSB: HDMI: Supply (B7 A)

Philips 37PF9631D/37
133 pages
Print Icon
To Next Page IconTo Next Page
To Next Page IconTo Next Page
To Previous Page IconTo Previous Page
To Previous Page IconTo Previous Page
Loading...
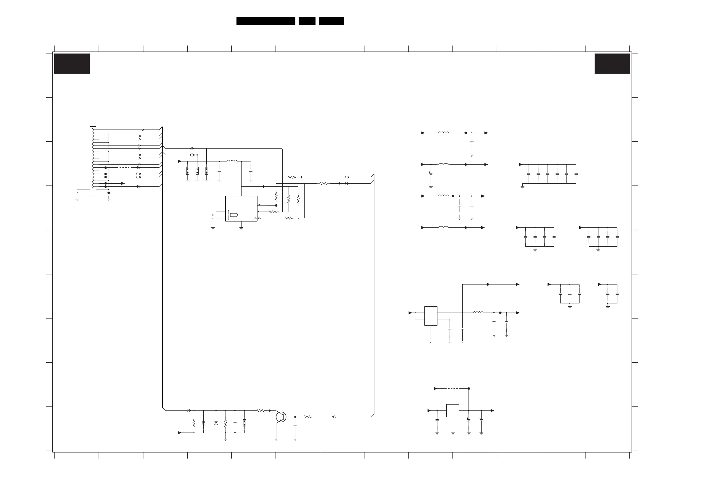
Circuit Diagrams and PWB Layouts
EN 73EJ2.0U LA 7.
SSB: HDMI: Supply
OUTIN
INH BP
COM
COM
OUTIN
SCL
ADR
0
1
2 SDA
WC
G
H
I
1B00 C3
1B03 C4
1B04 C4
1B20 I5
1I06 B1
2B00 C4
2B01 C5
2B03 I4
2B04 I6
2B10 C10
HDMI CONNECTOR 1
123
G
H
I
A
B
C
D
E
F
45 10 11 12 13
12345678910111213
A
B
C
D
E
F
HDMI + SUPPLY
6789
2B20 E13
2B21 E13
2B22 E11
2B23 E11
2B24 E12
2B25 E12
2B26 D10
2B27 D10
2B31 G9
2B32 G10
2B33 G11
2B35 F12
2B36 F12
3B04 D5
3B05 D6
3B06 D6
3B07 D5
3B08 D6
3B17 I5
3B18 I6
3B19 I4
3B20 I4
5B00 C5
5B10 C9
5B11 D9
5B12 D9
DDC NVM
5B17 B9
5B18 F10
2B11 C9
2B12 C11
2B13 C11
2B14 C12
2B15 C12
2B16 C12
2B17 C12
2B18 E13
2B19 E13
FB09 C2
FB10 C2
FB11 C2
FB12 C2
FB13 D2
FB14 D2
FB16 C10
FB17 B10
FB18 D10
FB19 D10
FB20 F10
FB21 F11
FB45 H10
IB00 D7
IB02 C6
IB11 C5
HDMI 1
2B37 F12
2B38 F13
2B39 F13
2B40 I10
2B41 I10
2B45 I9
2B46 G10
3B02 C6
3B03 C7
6B20 I4
6B21 I4
7B02 D4
7B20 I5
7B25 F9
7B45 H10
9B00 C2
9B38 H10
FB04 D5
+3V3-AV
AIN-5V
IB19 H5
IB20 I6
2B01
100n
2B04
10n
2B13
100n
100n
2B00
2
1
3
5
3V3-DIG
7B25
LD3985M18
4
100n
2B39
2B38
100n
3B18
10K
FB17
2B23
100n
2B41
RES
+5V
4V100u
100n
2B25
100n
2B36
1B20
2B03
4n7
100K
3B20
2B27
IB02
100n
2B26
100n
1B04
100n
2B12
1B03
5B11
1u0
2B45
220R
FB19
100n
2B14
6B21
PDZ24-B
7B20
BC847BW
100n
2B32
2B46
1u0
2B31
10n
FB45
2B40
100u 4V
RES
2B21
100n
LD1117DT33
7B45
1
32
+1V8
+1V8
5B00
600R
220R
100n
2B33
9B38
5B17
RES
5B12
220R
IB20
2B19
100n
FB12
2B22
100n
+3V3
+3V3
3V3-PLL
22R
3B17
FB21
3V3-AVI
FB18
AIN-5V
FB10
2B11
47u 4V
1V8-PLL
3B04
10K
1
2
3
6
5
84
7
7B02
M24C02-WDW6
(256x8)
Φ
EEPROM
220R
5B18
+3V3
+1V8
5B10
220R
47K
3B05
3V3-AVI
3V3-DIG
100n
2B24
FB04
3V3-APLL
FB16
1K0
3B19
3V3-DIG
FB20
+3V3-AV
+3V3
100n
FB13
2B17
100n
2B16
2B15
100n
9
2021
2223
FB14
16
17
18
19
2
3
4
5
6
7
8
1I06
1
10
11
12
13
14
15
100R
1-1734011-2
3B02
47K
3B06
3B08
100R
BAS316
6B20
+3V3
FB11
FB09
RES
9B00
2B10
100n
IB11
3B07
100R
IB00
2B35
100n
100R
3B03
1B00
100n
2B18
2B37
100n
AIN-5V
100n
2B20
PARX-DDC-SCL
PARX-DDC-SDA
IB19
ARX-DDC-SCL
ARX-DDC-SDA
HPD-HIRATE
ARX2+
ARXC+
ARXC-
ARX-DDC-SCL
ARX-DDC-SDA
ARX-HOTPLUG
ARX2-
ARX1+
ARX1-
ARX0+
ARX0-
ARX-HOTPLUG
P50-HDMI
B7A B7A
3104 313 6097.5
G_15940_024.eps
220506

Table of Contents

Related product manuals