EasyManua.ls Logo

Philips 37PF9631D/37 - SSB: HDMI: I;O + Control

Philips 37PF9631D/37
133 pages
Print Icon
To Next Page IconTo Next Page
To Next Page IconTo Next Page
To Previous Page IconTo Previous Page
To Previous Page IconTo Previous Page
Loading...
EN 74EJ2.0U LA 7.
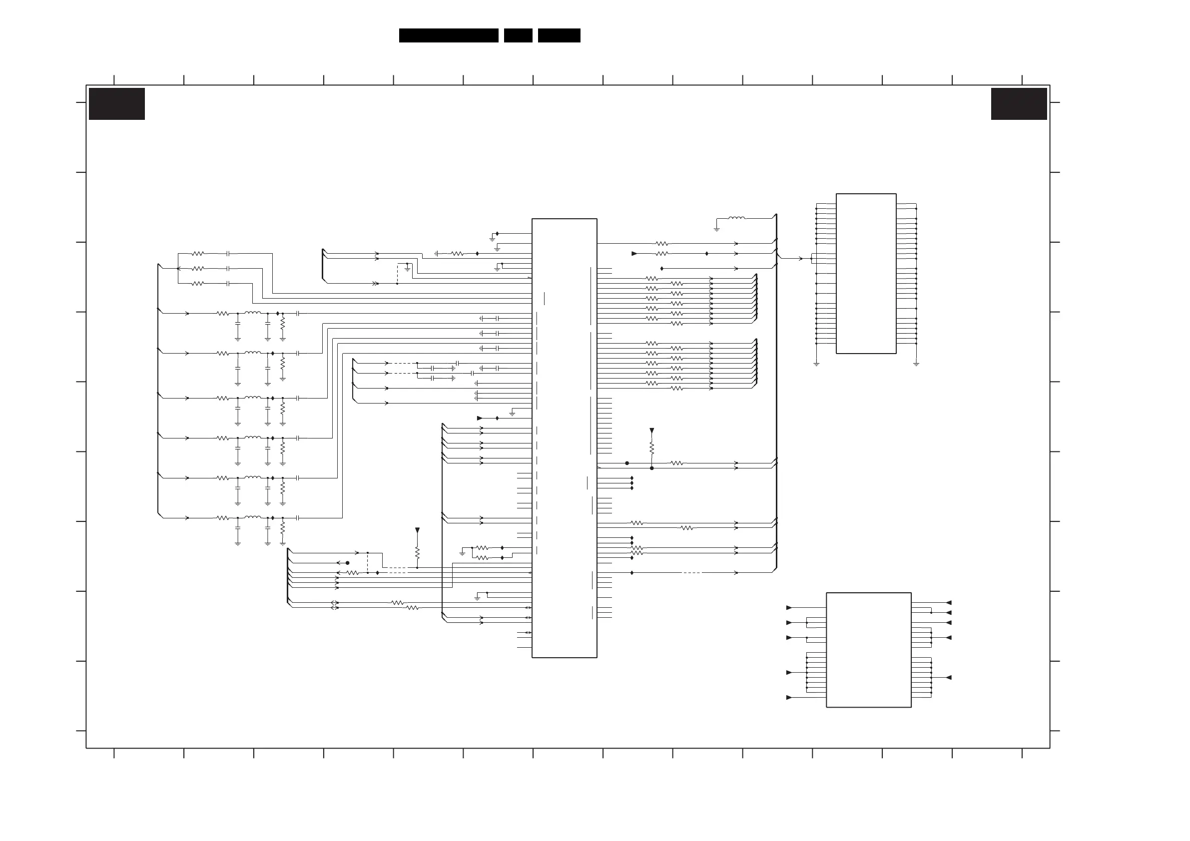
Circuit Diagrams and PWB Layouts
SSB: HDMI: I/O + Control
REF
R_Pr
G_Y
B_Pb
G_Y
H_C_SYNC
VSYNC
RXA0
-
+
RXA1
-
+
RXA2
-
+
RXB0
-
+
RXB1
-
+
RXB2
-
+
RXAC1
-
+
RXBC
A
B
RRX
X
AP
CTL
OR
VPC
VPB
VPA
ACLK
0
1
2
NC
HSCLB
HSDAB
HSCLA
HSDAA
SDA
SCL
A0
DIS
TRST
TCK
TDI
TDO
TMS
COAST
GAIN
CLAMP
MCLK
OE
PD
R_Pr
G_Y
B_Pb
1
2
3
1
2
3
1
2
3
1
2
3
1
2
3
1
2
3
HE
-
+
VPP
CKEXT
BIAS
0
11
10
9
8
7
6
5
4
3
2
1
0
11
10
9
8
7
6
5
4
3
2
1
0
VREF
3
2
1
0
WS
CS
VS
HS
DE
PL
FREF
HREF
3
2
1
0
B_U
G_Y
R_V
VAI
VCLK
11
10
9
8
7
6
5
4
3
2
1
VDDA1_33
VDDI_33
VDDI|TST1
VDDC3_18
VDDC2_18
VDDC1_18
VDDA10_18
VDDA2_33
VDDA3_33
VDDA4_33
VDDA5_33
VDDA6_33
VDDA7_33
VDDA8_33
VDDA9_33
VDDA11_33 VDDO9_33
VDDO8_33
VDDO7_33
VDDO6_33
VDDO5_33
VDDO4_33
VDDO3_33
VDDO2_33
VDDO1_33
VDDH9_33
VDDH8_33
VDDH7_33
VDDH6_33
VDDH5_33
VDDH2_33
VDDH4_18
VDDH3_18
VDDH1_18
AGND9
AGND8
AGND7
AGND6
AGND5
AGND4
AGND3
AGND2
AGND1
OGND6
OGND5
OGND4
OGND3
OGND2
OGND1
IGND2
IGND1
AGNDB_Pb
AGNDR_Pr
AGNDG_Y
AGNDSOG_Y
AGNDBIAS
AGNDPLL
CGND1
CGND2
CGND3
CGND|TCLK
CGND|TST0
CGND|TST2
CGND|TST3
CGND|TST4
CGND|TST5 CGND|TST11
CGND|TST10
CGND|TST9
CGND|TST8
CGND|TST7
CGND|TST6
HGNDAPLL
HGND7
HGND6
HGND5
HGND4
HGND3
HGND2
HGND1
OGND9
OGND8
OGND7
IB86 G4
IB68 D3
IB69 E3
IB70 E3
IB73 F3
IB75 F3
IB81 G6
IB82 G6
IB83 C8
5B67 D2
5B69 E2
5B71 E2
5B73 F2
5B75 F2
7B50-1 B6
9B10 D5
9B11 D5
9B50 C4
9B51 G4
IB60 F8
IB61 F8
IB62 G8
IB63 G8
IB64 G8
IB67 C3
IB84 G8
IB85 C9
3B82 G6
3B83 E8
3B84 F8
3B85 G8
5B65 C2
3B62-1 D8
3B62-2 D9
3B62-3 D8
3B62-4 D9
3B65 C2
3B66 D3
7B50-2 G11
7B50-3 B11
3B69 E2
3B70 E3
3B71 E2
3B72 E3
9B52 G5
9B53 G5
9B54 G9
FB80 G4
FB83 F8
FB84 F8
IB58 E6
IB59 F8
3B56-2 C9
3B56-3 C8
3B56-4 C9
3B57-1 D8
3B57-2 D9
3B57-3 D8
3B81 G5
3B58-2 E8
3B58-3 E8
3B58-4 E8
3B59-1 C8
3B86 G9
3B87 G8
3B88 G8
3B89 G4
5B20 B9
2B69 F3
2B70 D6
2B71 G2
2B72 G3
2B75 D3
2B76 E3
3B67 D2
3B68 D3
2B79 D6
2B80 D6
3B50 C2
3B51 C2
3B73 F2
3B74 F3
3B75 F2
3B76 G3
3B80 G6
IB53 C6
IB57 B6
HDMI: I/O + CONTROL
13
A
B
C
D
E
3B57-4 D9
3B58-1 D8
H
I
A
B
3B59-2 C9
3B59-3 C8
3B59-4 D9
3B60 H4
3B61 H5
2B61 E3
2B62 E2
2B63 E3
2B64 D6
2B65 E2
2B66 F3
2B67 F3
2B68 F2
67891011
2B77 F3
2B78 D5
1234
3B52 C2
3B53 C8
3B54 C5
3B55 C8
3B56-1 C8
10 11 12
H
F
G
2B06 D5
2B50 C2
2B51 C2
2B52 C2
C
D
E
F
G
12345 12 13
2B57 D3
2B58 D6
2B59 D2
2B60 D3
56789
I
2B05 D5
2B55 C3
2B56 D2
2B68
1p5
IB75
1K0
3B68
3B62-2
33R
3B57-4
33R
33R
3B57-1
15R
3B84
1u0
5B69
3B57-3
33R
*
9B50
2B77
10n
IB58
IB68
10n
RES
9B11
2B06
10n
2B05 RES
9B10
3B59-1
33R
IB83
3B74
1K0
IB53
330R
3B52
1K0
3B72
IB81
9B53
33R
3B62-4
3V3-APLL
3B59-233R
IB86
2B75
10n
10n
2B67
3V3-PLL
IB61
22R
3B89
3V3-DIG
IB63
IB64
IB62
3V3-DIG
2B69
10p
1u0
5B73
3B70
1K0
5B71
1u0
10p
2B66
2B80
33R
3B87
10n
470R
3B67
3B62-1
33R
IB67
IB84
RES
3B85 33R
33R
3B88
2B50
1V8-PLL
10n
9B51
1V8-PLL
IB85
RES
3B69
470R
2B62
1p5
470R
3B75
2B61
10n
IB59
3B58-2 33R
FB80
1K0
3B53
3V3-DIG
33R
3B58-4
330R
3B50
+1V8
1p5
2B71
33R
3B58-3
+1V8
1K0
3B80
3B51
330R 10n
2B51
10K
3B81
10n
2B79
10n
2B70
2B64
10n
33R
3B56-3
33R
3B56-1
2B59
1p5
33R
3V3-DIG
3B59-4
33R
3B62-3
201
127
128
129
182
56
57
58
52
41
42
43
44
47
48
49
50
137
208
26
27
28
31
32
33
34
39
40
51
9
10
15
16
17
18
23
24
35
36
25
55
108
107
206
2
5
6
19
20
7
8
96
95
94
143
142
90
89
88
109
110
179
162
161
164
165
170
171
176
177
158
159
198
65
78
93
153
152
168
167
174
173
180
130
131
132
135
139
116
204
205
203
115
125
81
80
79
117
1
200
146
149
145
148
126
124
202
192
193
194
195
199
138
207
118 187
183
184
185
186
72
68
67
66
133
INTERFACE
CONVERTER
VIDEO
Φ
7B50-1
TDA9975HS/8/C1
IB82
3B54
12K
3V3-AVI
3B65
470R
10n
2B58
IB70
3B86
33R
10p
2B72
3V3-DIG
2B63
10p
IB57
33R
3B56-2
1p5
2B65
10p
2B60
2B57
10p
33R 3B56-4
4
14
22
30
38
46
54
189
197
61
151
155
160
166
172
178
59
144
150
105
123
134
111
112
113
114
119
120
121
122
73
71
84
102
99
87
12
141
191
136
63
69
74
76
82
86
91
97
100
7B50-3
TDA9975HS/8/C1
GND
Φ
3B66
1K0
IB73
5B75
1u0
106
3
13
21
29
37
45
53
188
196
60
62
154
156
157
163
169
175
181
147
70
75
77
83
85
92
98
101
11
140
190
7B50-2
TDA9975HS/8/C1
VDD
Φ
103
104
64
9B52
IB60
1K0
3B76
2B52
10n
33R
3B58-1
33R
3B57-2
10n
2B76
100R
3B61
1p5
2B56
2B78
10n
1u0
5B65
3B82
1K0
3B59-3
33R
10K
3B83
2B55
10n
3V3-DIG
5B67
1u0
100R
3B60
5B20
22n
+3V3
FB83
FB84
RES
33R
3B55
IB69
9B54
3B71
470R
470R
3B73
ARX1-
ARX1+
ARX2-
ARX2+
AGND
AGND
Y
V-SYNC-VGA
H-SYNC-VGA
HPD-HIRATE
JTAG-TD-HDMI-CON
Y1
ARXC+
ARXC-
ARX0-
ARX0+
HDMI-COAST
JTAG-TCK
JTAG-TD-HDMI-CON
JTAG-TD-PNX2015-HDMI
JTAG-TRST
SPDIF-HDMI
PB1
PR1
PR
Y
PB
Y1
SCL-MM
SDA-MM
DV-VREF
DV-FREF
DV-VREF
DV-HREF
DV4-CLK
DV-HREF
IRQ-HIRATE
PARX-DDC-SDA
PARX-DDC-SCL
AGND
DV4-DATA5_3
DV4-DATA7_5
DV5-DATA0_SOP
DV5-DATA2_0
DV5-DATA1_ERR
DV5-DATA3_1
DV5-DATA4_2
DV5-DATA5_3
DV4-DATA8_6
DV4-DATA9_7
DV5-DATA6_4
DV5-DATA7_5
DV5-DATA8_6
DV5-DATA9_7
M135-CLK
POWERDOWN-HDMI
JTAG-TMS
DV4-VALID
DV4-DATA0_SOP
DV4-DATA2_0
DV4-DATA1_ERR
DV4-DATA3_1
DV4-DATA4_2
DV4-DATA6_4
B7B B7B
3104 313 6097.5
G_15940_025.eps
220506

Table of Contents

Related product manuals