EasyManua.ls Logo

Philips 37PF9631D/37 - SSB: Main Tuner (B2 B)

Philips 37PF9631D/37
133 pages
Print Icon
To Next Page IconTo Next Page
To Next Page IconTo Next Page
To Previous Page IconTo Previous Page
To Previous Page IconTo Previous Page
Loading...
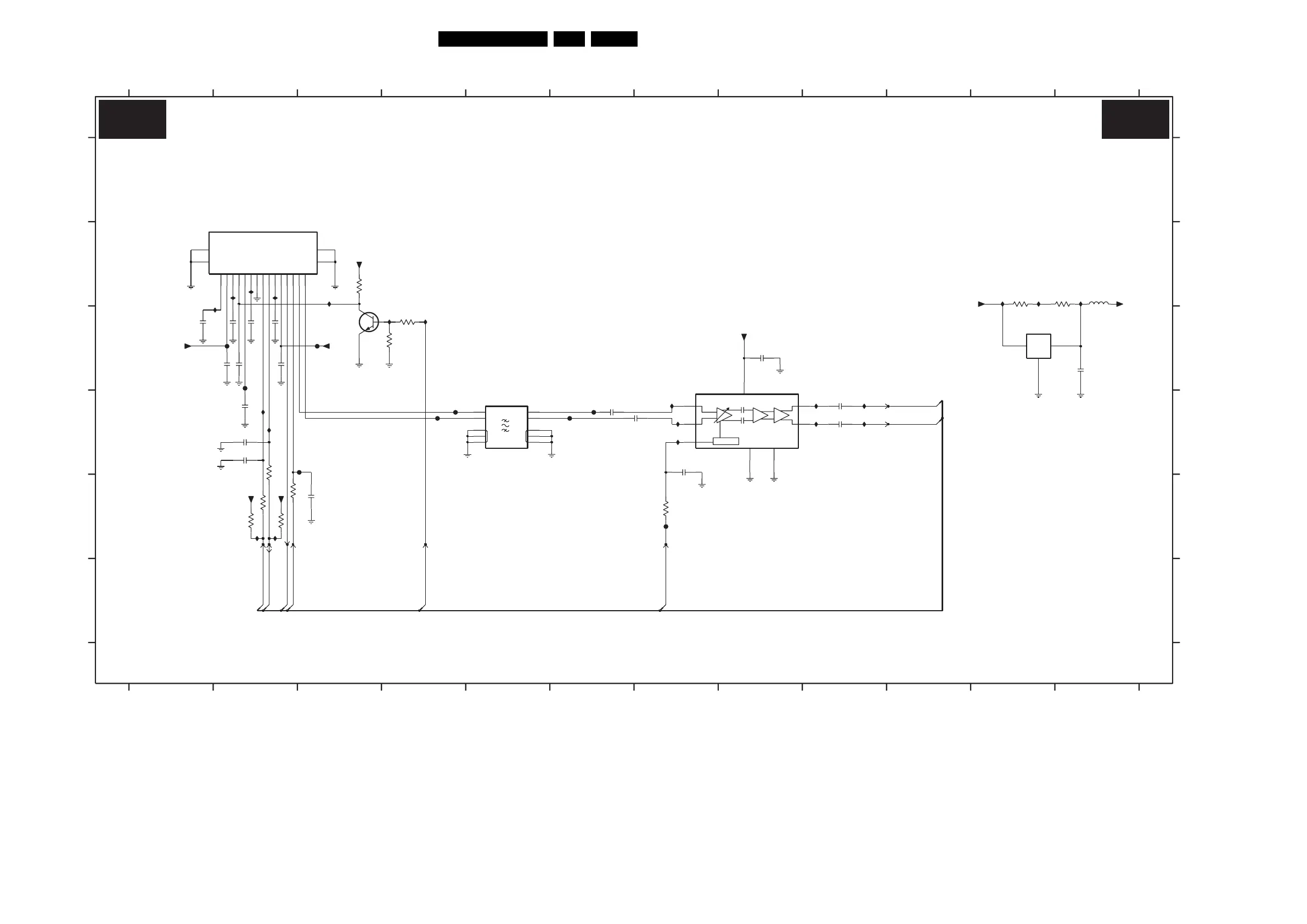
Circuit Diagrams and PWB Layouts
EN 53EJ2.0U LA 7.
SSB: Main Tuner
IGND
O
GND GND
I
OGND
AGC CONTROL
COM
OUTIN
F
A
B
C
D
E
F
1T01 D5
1T04 B1
2T10 C1
2T11 C2
2T12 C2
2T13 C2
2T14 C2
2T15 C2
2T16 C8
MAIN DIG TUNER C0
123456789101112
1 456789101112
A
B
C
2T17 D9
2T18 D2
2T19 D6
23
2T22 D7
2T23 E3
2T24 C12
2T25 C2
2T26 D2
2T27 D2
3T10 B12
3T15 B3
3T18 C4
3T20 B11
3T21 C4
3T22 E2
D
E
3T27 E2
3T28 E2
3T29 E7
5T11 B12
7T10 C11
7T12 C3
7T13 C7
AT13 D4
AT14 D4
AT20 D6
AT23 D6
FT10 C2
FT11 C3
FT12 C2
FT15 D3
2T20 D6
2T21 D9
IT09 D2
IT10 B2
IT11 B2
IT12 B2
IT13 B3
IT14 B2
IT15 C4
IT16 C4
IT17 D7
IT18 D9
IT19 D9
IT21 D9
IT22 D9
IT24 D7
IT25 D7
IT26 E2
IT27 E2
IT60 B11
3T23 E2
3T25 E2
IT61 B11
IT62 B12
MAIN TUNER
FT30 E7
IT08 D2
47R
3T20
IT15
2T26
180p
2T27
180p
3T22
220R
220R
3T23
AT13
4K7
3T18
+5VTUN
BC847BW
7T12
10n
2T10
IT10
IT16
IT14
100n
2T23
IT26
2T18
10n
2T22
10n
IT22
+5VTUN
IT19
4K7
3T21
IT18
+5VTUN
AT14
FT11
FT12
19
10
NC
3
OOB
5
RF_GC
8
SCL
9
SDA
VTUN
11
6
4
FM-T
14
IF_1
15
IF_2
IF_AGC
13
12
IF_OUT
16
17
18
1T04
TD1316O/FGHP
TUNER
2
+5V
7
AS
1
DC_PWR
DNU
IT24
IT12
1u0
2T16
2T14
10n
3T27
1K0
IT21
FT10
47R
3T10
+5VTUN
IT62
2T15
AT23
IT61
10n
2T25
10n
IT13
11 13
1
14
7
8
44M
1T01
2
4
69
FT30
+5VTUN
X7351P
IT25
3T15
4K7
+12VSW
IT27
10n
2T12
2T11
10n
3T28
4K7
FT15
+5VTUN
IT17
IT08
IT09
1
32
1u0
2T24
LD1117DT
7T10
2T20
10n
10n
2T19
10n
2T13
IT60
10n
2T21
2T17
10n
+5VTUN
VAGC4
1
VCC
220R
5T11
GND1
8
GND2
5
INPUT12
INPUT2
3
OUTPUT1 7
OUTPUT2
6
7T13
UPC3218GV
4K7
3T25
AT20
IT11
1K0
3T29
FAT-ADC-INP
FAT-ADC-INN
AUX-IF-AGC
I2C-SCL-TUNER
I2C-SDA-TUNER
IF-ANA
FAT-IF-AGC
FM-TRAP
B2B B2B
3104 313 6097.5
G_15940_004.eps
220506

Table of Contents

Related product manuals