EasyManua.ls Logo

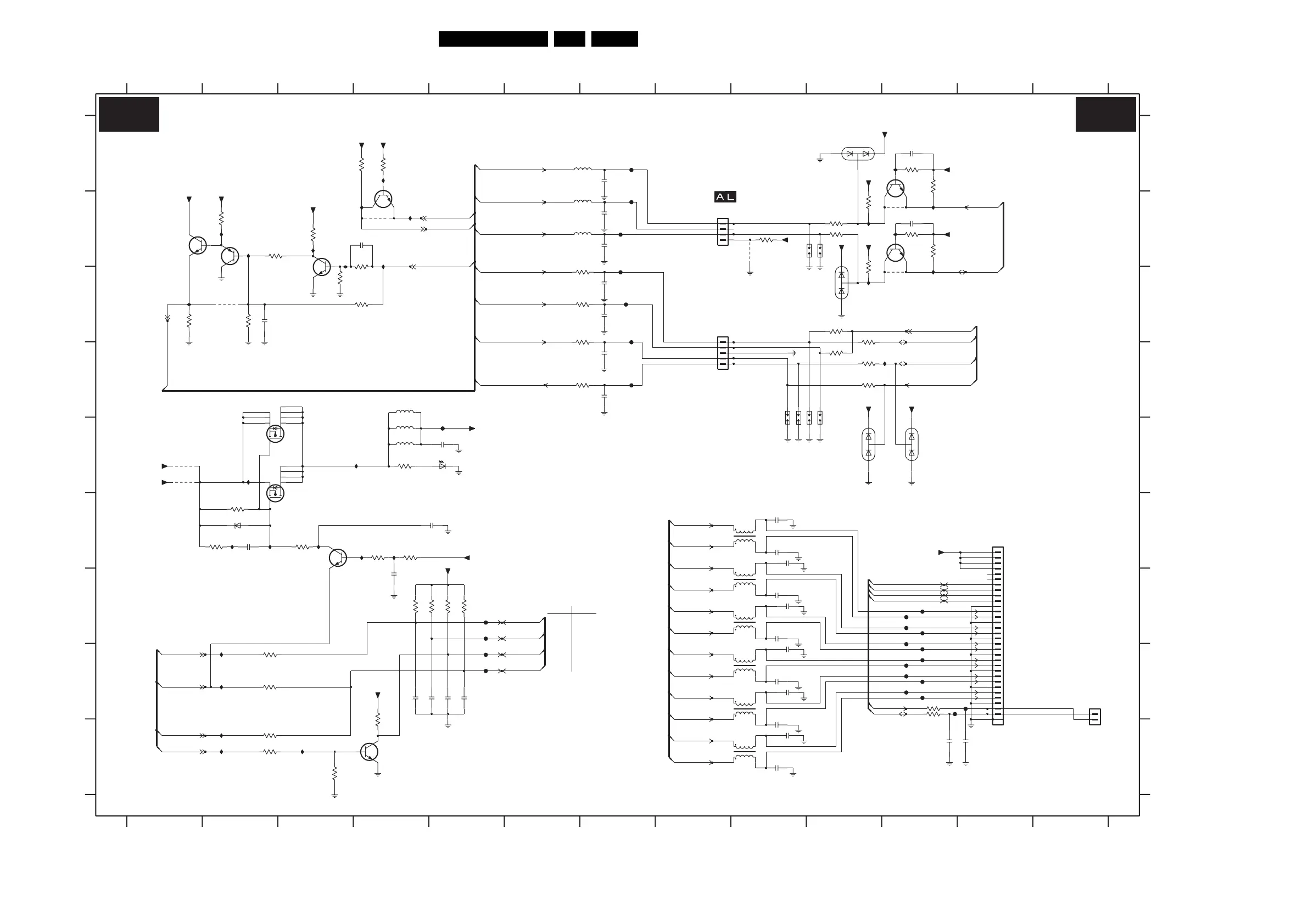
Philips 37PF9631D/37 - SSB: PNX2015: Display Interface (B4 G)

Philips 37PF9631D/37
133 pages
Print Icon
To Next Page IconTo Next Page
To Next Page IconTo Next Page
To Previous Page IconTo Previous Page
To Previous Page IconTo Previous Page
Loading...
Circuit Diagrams and PWB Layouts
EN 65EJ2.0U LA 7.
SSB: PNX2015: Display Interface
ANALOG OUTPUT
IJ81 I3
IJ82 B4
FJ32 H11
FJ36 H11
FJ37 H11
FJ47 H12
FJ48 I12
IJ10 D11
IJ14 E2
IJ15 F2
IJ16 F3
IJ18 H2
IJ20 H2
IJ23 I2
IJ30 A4
IJ31 B4
IJ32 B4
IJ33 A11
IJ34 B11
IJ35 B10
IJ36 B11
IJ37 C11
IJ38 C10
IJ68 F4
IJ69 F4
IJ70 F2
IJ71 I2
IJ72 C1
IJ73 B3
IJ74 B3
IJ75 B2
IJ76 B2
IJ80 E4
I2C AMBILIGHT *
9J26 B9
9J30 E1
9J31 E1
9J33 B11
9J35 C11
9J40 B4
FJ01 A7
FJ02 B7
FJ03 B7
FJ04 C7
FJ05 C7
FJ06 C7
FJ07 D7
FJ09 H5
FJ10 H5
FJ12 G5
FJ13 E5
FJ22 G5
FJ23 G11
FJ24 G11
FJ25 G11
FJ26 G11
FJ27 G11
FJ28 H11
FJ29 H11
FJ30 H11
FJ31 H11
CPU-GO
BACKLIGHT CONTROL
5J20 A7
5J21 B7
5J22 B7
5J50 F9
5J52 F9
5J54 G9
5J56 H9
5J58 H9
5J60 I9
6J01 F2
6J06 E5
6J10-1 E10
6J10-2 E11
6J33-1 A10
6J33-2 C10
7J04 D2
7J05-1 B1
7J05-2 B2
7J06 B3
7J07 F3
7J08 E2
7J09 I3
7J10 A4
7J33-1 A11
7J33-2 B11
9J21 C2
VDISP-SWITCH
3J44 G5
3J45 C10
3J51 I2
3J52 I4
3J55 I2
3J56 I3
3J60 C7
3J61 C7
3J62 C7
3J63 D7
3J86 E4
3J88 G5
3J91 H2
3J92 F2
3J94 F4
3J99 F2
5J10 D4
5J11 E4
5J12 E4
3J30 H11
3J31 H11
3J32 A11
3J33 A11
3J35 B10
3J36 B10
3J37 B10
3J38 B11
3J39 B11
3J40 A4
3J41 A4
3J42 G4
3J43 G4
RESET
3J11 D10
3J14 D10
3J15 B2
3J16 B2
3J17 B3
3J18 B4
3J19 C3
3J20 C4
3J21 C2
3J22 C1
3J23 H2
3J25 F3
3J26 B9
3J28 F4
IRQ
PDWIN
FHP SDI
PDP-GO
2J49 I9
2J50 A11
2J51 B11
2J55 C2
2J57 G4
2J61 F5
2J64 H5
2J69 H5
2J71 E5
2J72 I9
2J73 I9
2J76 F2
2J77 B4
3J08 C10
3J09 C10
3J10 D10
DISPLAY CONTROL
2J25 C7
2J26 D7
2J27 D7
2J30 I12
2J31 I11
2J37 H4
2J38 H4
2J40 F9
2J41 F9
2J42 F9
2J43 G9
2J44 G9
2J45 G9
2J46 H9
2J47 H9
2J48 H9
AMBI LIGHT
LVDS
1P16 H13
2J21 A7
2J22 B7
2J23 B7
2J24 C7
VIPER/PNX 2015: DISPLAY INTERFACE
1J11 E9
1J12 E9
1J13 E10
1J33 B10
1J35 B10
1M49 B8
H
I
1D42 C8
1G50 F12
1J10 E9
TO
12345678910111213
1234567
CONNECTOR
8 9 10 11 12 13
A
B
C
D
E
F
G
H
I
A
B
C
D
E
F
G
3J20
1K0
*
9J30
*
IJ73
IJ68
IJ82
FJ05
*
100K
3J56
1K0
3J22 *
SML-310
6J06
*
1K0
3J86
*
+12VSW
2J43
10p
IJ18
2J48
10p
*
*
2J23
100p
VDISP
FJ24
FJ03
FJ29
*
3J15
47K
FJ25
FJ28
4K7
3J18
9J21
RES
FJ07
3J60
100R
*
5J20
120R
*
1J11
2
3
4
B4B-PH-K
1M49
1
8
9
32
33
+5V
27
28
29
3
30
31
4
5
6
7
17
18
19
2
20
21
22
23
24
25
26
1
10
11
12
13
14
15
16
1G50
FI-WE31P-HFE-E1500
220R
5J10
*
3J44
47R
*
3J55
100K
3J14
*
100R
SI4835BDY
7J04
*
4K7
*
3J40
100R
3J26
RES
9J26
2J55
100n
*
220R
5J12
*
FJ12
47R
3J51
*
3J52
4K7
*
+3V3
1J35
+3V3
IJ32
IJ31
*
10K
3J16
FJ26
IJ81
*
IJ72
47K
3J92
FJ10
47R
3J88
*
1J13
FJ13
+5V
*
2J77
*
100n
2J57
3J25
*
100p
+12VSW
47K
FJ36
FJ37
2J69
100p
*
IJ76
3J43
47R
+12VSW
*
IJ80
10K
*
3J94
IJ16
FJ02
100p
2J64
*
100R
3J11
SI3441BDV
7J08
*
2J71
*
*
100n
3J36
2J44
10p
IJ33
100R
IJ35
100R
3J37
7J33-1
2
6
1
10K
BC847BS
*
3J32
10p
2J46
2J47
10p
*
10p
2J49
*
2J25
100p
*
100p
2J24
*
3J91
47R
*
+5V
IJ70
IJ20
100p
2J22
*
FJ27
3J19
2K2
*
2J21
100p
*
IJ74
VDISP
9J31
*
2J37
100p
*
FJ48
FJ47
2J76
1u0
*
+3V3
1J10
*
2
6
1
+5V
BC847BPN
7J05-1
FJ09
2
IJ15
+3V3-STANDBY
6J10-1
RES
1
6
2J50
470p
BAV99S
IJ38
IJ37
+5V
IJ10
4K7
3J39 3J33
4K7
5
3
4
+12VSW
7J33-2
BC847BS
*
*
100p
2J38
2J73
10p
1K0
3J09
FJ22
3J42
*
RES
4
3
5
47R
4
5
+5V
6J10-2
BAV99S
1D42
1
2
3
47R
*
100R
3J61
*
3J23
*
3J63
100R
FJ31
FJ32
3J41
10K
BC847BW
7J10
*
1P16
B2B-PH-K
1
2
*
IJ75
FJ01
3J17
10K
9J40
+5V
1J12
+5V
6J33-2
RES
4
3
5
10K
3J38
BAV99S
BAV99S
6J33-1
RES
1
6
2
+5V
2J51
470p
3J21
15K
*
IJ34
IJ36
*
*
6J01
BZX384-C5V6
3J99
47R
*
*
BC847BW
7J09
*
120R
5J21
5J22
120R
1J33
2K2
3J353J45
2K2
RES
9J33
3J08
100R RES
220R
5J11
*
9J35
*
RES
10p
2J45
FJ30
7J06
BC847BW
*
7J07
BC847BW
*
5
3
4
IJ23
BC847BPN
7J05-2
*
2J72
*
FJ06
IJ30
10p
10K
*
DLW21S
*
1
2
4
3
3J28
2
4
3
5J58
5J56
DLW21S
*
1
5J54
DLW21S
*
1
2
4
3
4
3
DLW21S
*
1
2
100p
2J30
*
5J60
2J31
100p
*
*
100R
3J10
*
10p
2J41
2J40
10p
FJ04
IJ71
4
3
IJ69
5J50
DLW21S
*
1
2
3J31 100R
*
*
100R3J30
10p
2J42
FJ23
*
+3V3
100R
3J62
IJ14
2J27
100p
*
100p
2J26
*
+3V3
1
2
4
3
5J52
DLW21S
*
2J61
1n0
*
DV-OUT-VS
SDA-I2C4
SCL-I2C4
BACKLIGHT-CNTRL-OUT
SCL-MOP
SDA-MOP
BACKLIGHT-CONTROL
GLINK-RXD
GLINK-TXD
MP-OUT-HS
MP-OUT-VS
AV-BOUT
AV-GOUT
AV-ROUT
SCL-I2C4
LAMP-ON
LAMP-ON-OUT
CTRL-DISP2
CTRL-DISP1
CTRL4-VIPER
BACKLIGHT-CNTRL-OUT
CTRL-DISP2
SDA-I2C4
CTRL1-VIPER
CTRL-DISP1
CTRL-DISP3
CTRL-DISP4
CTRL4-STBY
ON-MODE
CTRL-DISP4
CTRL-DISP3
TXPNXCLK+
TXPNXCLK-
TXPNXD+
TXPNXD-
TXPNXE+
TXPNXE-
TXPNXA+
TXPNXA-
TXPNXB+
TXPNXB-
TXPNXC+
TXPNXC-
B4G B4G
3104 313 6097.5
G_15940_016.eps
220506

Table of Contents

Related product manuals