EasyManua.ls Logo

Philips 37PFL7603D/10 - SSB: PNX8541: Standby Controller

Philips 37PFL7603D/10
152 pages
Print Icon
To Next Page IconTo Next Page
To Next Page IconTo Next Page
To Previous Page IconTo Previous Page
To Previous Page IconTo Previous Page
Loading...
Circuit Diagrams and PWB Layouts
73Q528.2E LB 7.
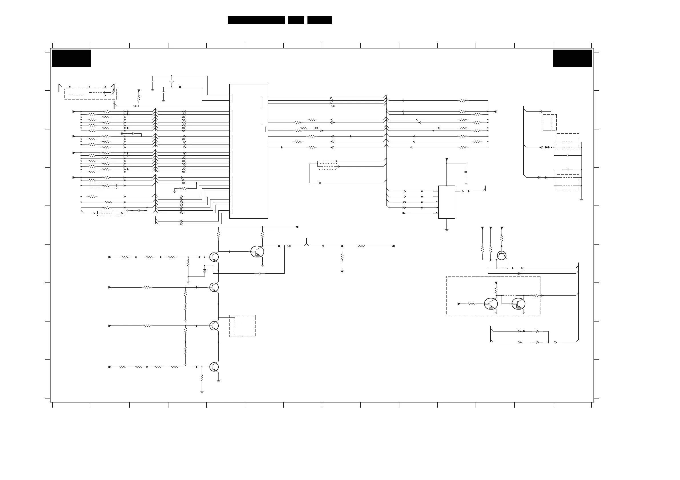
SSB: PNX8541: Standby Controller
D
C
S
W
HOLD
VSS
Q
VCC
5
4
3
P1
P5
P3
P2
SDI
SDO
SDA
CSB
CLK
RESET_IN
4
ALE
I2C uP
PWM
SCL
1
0
PSEN
2
1
4
7
6
5
4
3
2
1
0
7
3
2
1
SPI
5
P6
I
O
XTAL
0
7
6
5
EA
3
2
1
0
P0
3
2
1
0
0
FH03 C13
IH11 F12
FH01 D13
FH02 H13
IH17 G5
9H04 B13
9H05 F12
9H06 E2
IH26 H4
IH16 F5
IH19 F4
IH18 I4
IH14 F5
3H37 D4
IH10 F12
IH0Z H13
9H03 C14
65
1
3H48 C1
3H46 C2
FOR SERVICE ONLY
Include for 22M
3H44 I4
3H43 F8
3H38-4 C7
3H41 F9
FH04 E8
IH00 D10
2H01 E3
2H00 C3
IH03 D10
IH04 G4
IH06 D10
IH07 D10
IH08 H5
IH09 F12
I
9H0C H5
G
H
E
2H06 C14
2H07 C14
2H10 D11
2H03 F6
1H00 A4
D
E
F
H
D
C
G
F
I
2H02 B3
2H04 A3
7H16-2 G5
10 11
3H00 B11
3H01 B12
3H02 B11
3H03 B12
3H04 B11
3H05 C12
3H06 C11
3H07 C12
A
B
7H16-1 F5
7H14 F6
RESERVED
9H07 G12
9H0F B2
9H0E B1
9H0A C8
9H08 C14
9H0D A1
9H0B C8
3H20 C1
+3V3
+5V
3H38-2
100R
72
3H22 F12
3H23 C1
Include for 22M
3H78-2 E6
7H02 D11
7H03 F12
7H06 G12
7H07 G13
12 13 14
A
B
C
Include for 22M
RES
3H08 C11
3H0A B3
FH00 C13
AH00 A4
3H10 B2
3H12 F12
3H13 B1
3H14 B2
3H15 B1
3H16 B2
3H17 B1
3H19 B2
3H64 D1
3H70 E2
3H78-1 E5
7H93-1 H5
7H93-2 H4
9H01 D14
9H02 D14
9
RES
3H38-3 B7
3H78-3 H4
2 3 45678 9
3H42 C1
3H39 C2
IH01 D11
IH02 D4
3H26 C1
3H27 C2
3H28 C1
3H29 G12
3H30 D2
3H31 D1
3H32 B11
3H36 D2
IH9F D3
3H38-1 B7
3H38-2 B7
FOR SERVICE ONLY
IH9D F3
3H21 C2
2 3 71 8
3H78-4 H4
3H86-1 F4
3H86-2 F4
3H86-3 F3
3H86-4 F2
3H87-1 I3
3H87-2 I3
3H87-3 I2
10 11
3H24 C2
3H25 E12
7H00-6 A5
3H87-4 I4
3H92-1 G4
12 13 14
IH9T E6
IH9R C3
DEVELOPMENT ONLY
IH9Q C3
IH91 H4
IH9E F3
Include for 22M
RES
3H53-2 C7
3H54 C7
3H56 C7
3H58 D2
3H60 D1
IH9G I3
IH9H C8
IH9K C6
IH9M B3
IH9N B3
IH9P B3
PNX 8541: STANDBY CONTROLLER
RES FOR ITV
3H51 C2
3H52 D2
3H0B G13
3H0C G11
4
3H92-2 G4
3H92-3 G3
3H92-4 H3
6H00 H13
6H02 F5
6H03 H13
+1V4-PNX5050
+3V3-STA ND B Y
+3V3-STA ND B Y
10K
3H78-4
45
10K
3H01
+12VD
9H0F
9H0E
IH10
3H02
4K7
IH9F
+1V2-PNX8541
3H37
10K
+3V3-STA ND B Y
RES
IH9D
IH9K
IH9G
+3V3-STA ND B Y
9H02
+3V3-STANDBY
2
6
1
2H02
27p
7H93-1
BC847BS
IH9N
IH9Q
IH26
+5V
IH91
IH9H
3H03
4K7
3H13
10K
IH9M
+3V3-STA ND B Y
+3V3
+3V3-STA ND B Y
9H04
45
10K
3H86-4
9H0D
3H46
27K
FH02
IH9R
+12VD
IH9P
10K
3H42
FH00
+3V3-STA ND B Y
9H03
10K
3H08
100R
3H53-2
+3V3-STA ND B Y
3H54
100R
IH02
10K
3H78-3
3 6
3H04
10K
8 1
3H06
10K
100R
3H38-1
10K
3H26
3H52
10K
AE1
AD4
AD1
AE3
AG1
AG2
AF2
AF1
AE2
AE4
Y1
AD3
AD2
AA3
AB1
AC5
AC4
AC3
AC2
AC1
AF4
AF3
V2
V1
W4
W3
W2
W1
Y4
Y3
V5
V4
V3
AA2
AA1
AB4
AB3
AB2 AA4
AG4
AH3
U5
U4
U3
U2
U1
7H00-6
PNX8535
STANDBY CONTROL
Y2
IH03
10K3H36
3H0A
10K
3H24
10K
9H06
10K
8 1
+3V3-STA ND B Y
3H05
3H92-1
10K
2H06
100p
RES
PDTC114EU
7H14
1
3
2
10K
3H44
9H05
BC847BS
7H16-1
2
6
1
3
2
27
BC847BW
7H03
RES
1
10K
3H86-2
RES
3H25
10K
6H02
BAS316
IH01
IH07
10K
3H92-3
6 3
4K7
3H12
5
RES
10K
4
IH09
3H87-4
IH0Z
FH03
6 3
1H00
27M
100R
3H38-3
3H22
4K7
RES
22K
3H20
IH00
3H28
100K
7
10K
3H07
10K
3H87-2
2
9H01
AH00
BAS316
6H00
3H51
100K
3H27
10K
IH17
1
BC847BS
5
3
4
3H39
10K
7H93-2
10K
3H60
10K
3H17
2H10
100n
RES
FH01
IH08
IH06
10K
8 1
10K
3H16
3H78-1
54
IH04
3H38-4
100R
3K3
3H43
10K
3H41
2H00
3H21
1n0
+3V3
10K
6H03
BAS316
6
FH04
2
3H87-3
10K
3
3H92-2
10K
7
2H01
100n
3H19
4K7
9H0C
9H0B
10K
3H15
3H00
10K
100R
3H0B
10K
3H30
IH19
1
10K
3H10
RES
100p
IH11
2H07
10K
3H29
10K
3H64
100R
3H56
9H08
3H31
10K
3H32
10K
10K
3H14
10K
3H58
3H70
680R
3H86-3
6 3
10K
72
10K
3H78-2
9H07
45
IH9T
3H92-4
10K
10K
3H86-1
1 8
PDTC114EU
7H07
4
IH18
1
7H16-2
BC847BS
5
3
100R
3H0C
84
3
9H0A
6
5
7
2
1
Φ
512K
FLASH
M25P05-AVMN6
7H02
27p
2H04
7H06
PDTC114EU
3H87-1
10K
81
IH16
1
IH14
1
10K
3H23
100K
3H48
2H03
1u0
12
IH9E
RC2
RC
P2.3
P2.2
P2.1
P2.0
P0.7
P0.6
P0.5
P0.4
P0.3
P0.2
P0.1
P0.0
RC_uP
RC1
LED2
RC_uP
SPI-SDO SPI-SDI
SPI-CSB
SPI-CLK
P2.7
P2.6
P2.5
P2.4
LIGHT-SENSOR
KEYBOARD
SDMSDM
AV2-BLK
RESET-SYSTEM
TXD-UP
RXD-UP
DETECT1
SUPPLY-FAULT
CEC-HDMI
AUDIO-RESET
AUDIO-MUTE-UP
AV2-STAT U
S
AV1-STAT US
EA
ALE
PSEN
LED1
CTRL2-STBY_BACKLIGHT-CTRL_RESET-P3
SDA-UP-MIPS
SCL-UP-MIPS
LAMP-ON-OUT
AUDIO-MUTE
IRQ-FRAME-SYNC
SPI-WP
SPI-PROG
CTRL2-STBY_BACKLIGHT-CTRL_RESET-P3_BOOTMODE
CTRL2-STBY_BACKLIGHT-CTRL_RESET-P3
BOOTMODE
SPI-WP
CTRL3-STBY_POWER-OK-DISP
BOOTMODE
RESET-STBY- J
DETECT2
SPI-PROG
CTRL1-STBY_LAMP-ON
P2.3
P2.4
P2.5
P2.6
P2.7
IRQ-FRAME-SYNC
IRQ-FRAME-SYNC
SPI-PROG
SPI-WP
CTRL2-STBY_BACKLIGHT-CTRL_RESET-P3
LED1
SPI-SDI
EA
ALE
PSEN
SDA-UP-MIP
S
SCL-UP-MIPS
SPI-CLK
SPI-CSB
SPI-SDI
SPI-SDO
DETECT1
KEYBOARD
RC_uP
LED2
CEC-HDMI
SUPPLY-FAULT
DETECT1
RXD-UP
TXD-UP
RESET-SYSTEM
KEYBOARD
SDM
P0.0
P0.1
P0.2
P0.3
P0.4
P0.5
P0.6
P0.7
P2.0
P2.1
P2.2
B04A
B04A
I_17960_023.eps
220508
3139 123 6341.2

Table of Contents

Other manuals for Philips 37PFL7603D/10

Related product manuals