EasyManua.ls Logo

Philips 37PFL7603D/10 - SSB: PNX8541: Power

Philips 37PFL7603D/10
152 pages
Print Icon
To Next Page IconTo Next Page
To Next Page IconTo Next Page
To Previous Page IconTo Previous Page
To Previous Page IconTo Previous Page
Loading...
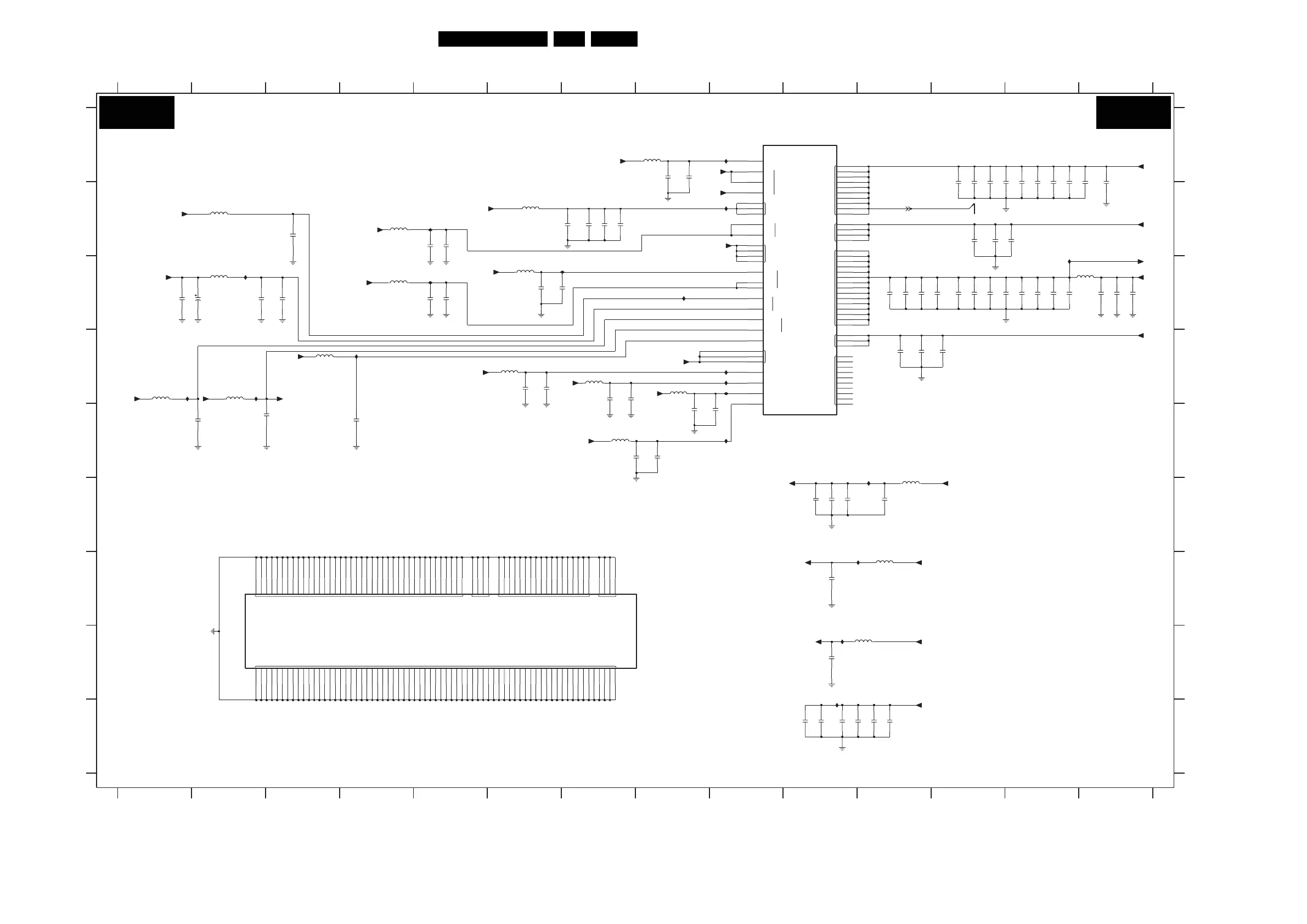
Circuit Diagrams and PWB Layouts
87Q528.2E LB 7.
SSB: PNX8541: Power
DLL1
DLL0
3V3 LVD S
3V3A AUDIO
1V2A DDR
3V3A DDR
1V2A HDMI
3V3A HDMI
3V3 PER
3V3 SB PER
1V2 SB CORE
NC
3V3A LVDS
3V3A LVDS PLL
1V2A CAB
3V3A 1.7 MCAB
1V2 CORE
3V3 HDMI
DAC
BIAS
PLLCCO
ADC
REF
PLL
1V2A VIDEO ADC
EQ
1V2A AUDIO ADC
DLL2
PLL
1V8_2V5 DDR
DLL3
VSS
VSSVSS
VSS
VSS
VSS
VSS
VSS
VSS
VSSA AUDIO
VSSA VIDEO
VSSA DDR DLL
VSSA VIDEO
IHYC
2HZQ B14
G
9
E
F
5HK1 D4
IHY5 E9
IHY6 A9
IHY7 D9
2HZJ D7
2HZN D6
2HZP F10
2HH8 C5
2HH9 B5
2HZE I10
2HZF I11
5HK2 D1
2HYA E9
2HYC C11
+1V2-PNX8541
+3V3-PER
30R
5HY3
C
2HZD I10
2HZC I10
IHK3 D2
IHK4 D4
2HY4 E8
13 14
A
B
G
I
E
4
2HK7 C2
2HK8 C3
H
2HZ2 B12
2HZ3 B12
2HZ4 B13
2HZ7 D11
2HK4 E2
2HK6 E4
EMC
B
H
2HYW B13
A
IHY8 D9
IHYA B13
IHYB C7
IHYC B5
2HZR F10
5HYA C14
7H00-11 A9
2HYV B12
2HH6 B5
5HG1 C4
C
2HYD C11
10 11 12
2HY8 C6
2HY9 C6
13
2HYB E8
2HYE C11
5HK0 B2
2HZA D7
2HZB I10
123
2HY0 B7
2HY1 B7
2HY2 B7
2HY3 B7
12
2HKA C2
2HKC C1
EMC
91011
5HY4 G11
5HY6 D8
5HY5 C6
EMC
5HY7 H11
2HZV H10
56
5HK4 C2
IHYD C5
1 3
2HYG C12
2HYJ C12
7H00-12 G7
14
2HZ1 B14
CHY1 B11
IH28 C8
IHK1 C2
IHK2 D1
2HZ8 D11
2HZ9 D12
D
45
2HY5 E7
2HY6 A8
2HY7 A8
I
2HK1 B3
2HK2 E2
2HZG I11
EMC
2HZH G10
IHY2 H10
2HYT B12
2HYU B12
8
IHY3 H10
2HH7 C5
IHY0 E11
2HZS F10
2HZT D6
2HZU F11
IHY4 B9
IHY1 G11
F
2HYY B13
2HYZ B13
2HZ0 B13
2HYF C12
5HK3 D2
2
2HYH C12
2HZW C14
2HZY C14
2HZZ C14
5HG0 B4
2HYR C13
2HYS B12
67
D
7 8
IHYF D9
5HY1 F11
5HY0 B6
5HY9 D7
PNX 8541: POWER
5HY3 A8
2HYK C12
5HY2 E7
2HYM C13
2HYP C13
2HYN C13
5HY8 D6
100n
2HYY
VDDA-LVDS
IHY4
2HZQ
1n0
100n
2HZ9
5HK2
120R
IHYF
100n
2HZH
2HYR
100n
+1V2-PNX8541
2HK4
100n
100n
2HYP
30R
5HY5
IHK2
5HY8
30R
100n
2HYG
+3V3-PER
2HYN
100n
2HYE
10u
5HG130R
100n
IHY6
2HK6
30R
5HY7
5HK4
30R
+3V3-PER
2HZT
1u0
30R
5HK0
IHK3
100n
2HH9
2HZU
1u0
IHY5
100n
2HZS
2HZ4
100n
IHY8
5HY4
30R
2HYV
1u0
100n
2HZ0
100n
2HYJ
1u0
2HY7
VDDA-DAC
10u
2HYD
K26
30R
5HY9
Y5
AG11
AG13
AH1
AH13
E23
E24
K25
AE19
F14
F15
F16
V6
W5
W6
AD25
F25
F6
G25
G6
AC27
AD26
AE17
AE18
AE21
E8
AG24
AH24
AF23
AC26
F17
F24
AF8
AF7
W27
F27
G26
F7
E7
AE22
AB5
AB6
P18
R18
T18
U18
R6
AE6
F10
F21
F22
F9
U25
V25
AA5
AA6
C8
J5
J6
K6
AE12
W25
AE13
AE14
AE7
P6
AB27
J26
D7
220R
5HY1
PNX8535
7H00-11
VDD
IHY0
VDDA-ADC
RREF-PNX8535
+3V3-PER
+3V3
2HH6
100n
5HYA
220R
1u0
2HZ7
100n
2HY0
IHY2
VDDA-ADC
+3V3-PER
2HZE
10n
+3V3-STANDBY
+1V2-PNX8541
1n0
2HZ8
100n
2HZZ
2HZY
1n0
2HYW
100n
5HY2
30R
100n
2HH8
100n
2HK8
10n
2HZG
+1V2-PNX8541
+1V2-STANDBY
2HZR
100n
2HK1
+1V8-PNX8541
100n
+3V3-PER
2HZB
1u0
10n
2HZD
100n
2HY2
IHY7
100n
2HZ3
100n
2HZP
E3
2HZ1
100n
N6
C1
C2
D1
D2
D3
E1
E2
E4
F4
F5
G5
H3
H4
H5
N5
AE16
AE9
AF9
AB26
W26
F26
J25
B1
T6
U13
U14
U15
U16
U17
U6
AE15
T15
T16
T17
T25
AE25
T26
T29
T5
R14
AE24
R15
R16
R17
R25
T13
T14
N30
P13
P14
P15
P16
P17
P25
R13
N14
N15
N16
N17
N18
N25
AD6
N27
G30
H26
H27
AD5
K27
K29
M25
N13
AB29
E25
E26
E9
F12
F13
F18
F19
AJ30
AK25
AK30
B29
C28
D27
D8
D9
AH26
AH28
AH29
AH30
AJ1
AB25
AJ25
AJ29
AG28
AG29
AA27
AG3
AG30
AH2
AH21
AH25
AF26
AF27
AF28
AF29
AF30
AG25
AG26
AG27
AE5
AF12
AF13
AF21
AF22
AF24
AF25
AA26
V17
V18
V27
W29
Y26
Y27
AE29
AE30
7H00-12
PNX8535
AA25
AE28
V13
V14
V15
V16
VSS
100n
2HK2
2HY5
1u0
VDDA-AUDIO
100n
2HZA
IHYD
2HYK
100n
IHK4
2HYC
10u
120R
5HK3
30R
2HYA
100n
5HY6
IHY1
2HYU
1u0
2HZN
+3V3-PER
100n
+1V2-PNX8541
2HYH
CHY1
100n
30R
5HG0
IHK1
IHYA
+1V2-PNX8541
VDDA-DAC
2HY4
100n
IHYB
2HH7
100n
2HYZ
1n0
100n
2HZW
2HY1
100n
1u0
2HY9
2HZV
100n
1u0
2HY3
100n
2HY6
+1V8-PNX8541
+1V2-PNX8541
+3V3-PER
+3V3-PER
100n
2HY8
1u0
2HZJ
1u0
2HZC
IH28
2HYT
1u0
30R
5HY0
2HZF
10n
1u0
2HYS
1u0
2HK7
2HZ2
1u0
100n
2HYM
VDDA-AUDIO
IHY3
2HYB
1u0
VDDA-LVD S
2HKA
330u 6.3V
120R
5HK1
10u
2HYF
2HKC
100n
+1V2-PNX8541
SENSE+1V2-PNX8541
B04P B04P
I_17960_037.eps
220508
3139 123 6341.2

Table of Contents

Other manuals for Philips 37PFL7603D/10

Related product manuals