EasyManua.ls Logo

Philips LC4.1E A - I2 C Overview

Philips LC4.1E A
64 pages
Print Icon
To Next Page IconTo Next Page
To Next Page IconTo Next Page
To Previous Page IconTo Previous Page
To Previous Page IconTo Previous Page
Loading...
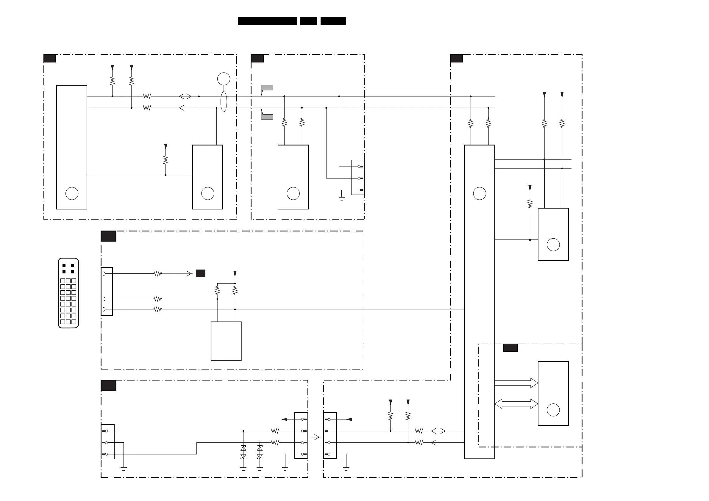
Block Diagrams, Testpoint Overviews, and Waveforms
23LC4.1E AB 6.
I2C Overview
F_15310_037.eps
300605
DDC_DVI_5V
3469
3084
3083
B2
HERCULES
I2C BUS INTERCONNECTION DIAGRAM
1331
ComPair
CONNECTION
FOR SERVICE
1
2
3
7011
SET
PROCESSOR
PART OF
VIDEO-
PROCESSER
(HERCULES)
ERR
6
7099
M24C16
EEPROM
(NVM)
ERR
9
ERR
10
3096 3088
+3V3STBY
3401
+3V3STBY
+3V3STBY+3V3STBY
JTAG_SDA_UART_TX
JTAG_SCL_UART_RX
+3V3STBY
3402
+3V3STBY
3433 34143431
+3V3STBY
3444
+3V3STBY
+3V3STBY
3097
+3V3STBY
SDA
SCL
NVM_WP
21
25
20
56
7402
M24C32
EEPROM
ERR
8
7403
M29W040B
FLASH
ROM
512kx8
ERR
4
56
7
B1
TUNER IF
7401
GM5221
SCALER
ERR
4
ERR
6
78 77
B7
SCALER
(LVDS)
B6
SCALER
ANA IN
1302
UR1316
TUNER
3302
1111 1401
1
2
3
1
2
3
44
3303
54
DVI
CONNECTOR
SCALER-IO
(OPTIONAL)
B8
SIDE I/O
(UART PART)
D
SDA_IO
SCL_IO
93
92
84 7NVM_WPP
ADDRESS
DATA
SDA_DVI
SCL_DV1
1687
15
6
7
F303
F302
7490
M24C02
EEPROM
256x8
56
3514 3495
3497
3496
SDA
SCL
3430
ROM
INTER
FACE
72
71
3442
3123
6109
6110
6109
6110
1112
1
2
3
3124
3441
DVI_DET
UART
FOR
SERVICE
B7
80
79
18
916
17
24
C1 C2
C3 C4

Related product manuals