EasyManua.ls Logo

Philips LC4.1E A - Audio Amplifier

Philips LC4.1E A
64 pages
Print Icon
To Next Page IconTo Next Page
To Next Page IconTo Next Page
To Previous Page IconTo Previous Page
To Previous Page IconTo Previous Page
Loading...
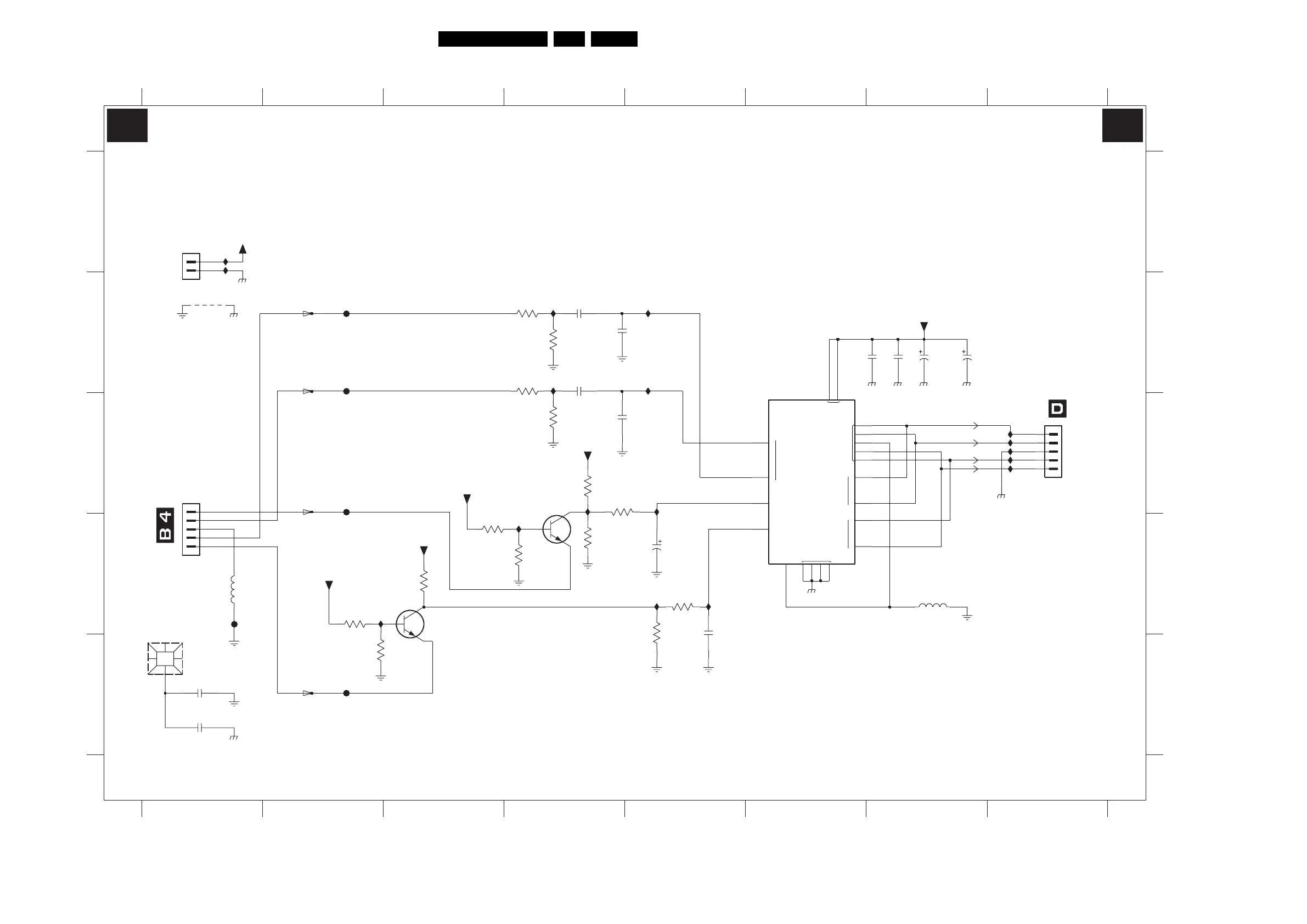
Circuit Diagrams and PWB Layouts
41LC4.1E AB 7.
Audio Amplifier
+
-
OUT1
OUT2
IN
+
SGND
2
MUTE
VCC
PW_GND
-
1
STBY
NC
AUDIO AMPLIFIER
*EMC
(10V)
*EMC
FROM PSU
TO 1107 OF SIDE I/O
FROM 1706 OF SSB
SCREW MOUNTING HOLE
EMC
EMC
4V5
3V3
2V8
2V8
4V5
3V2
4V5
4V5
1V4
1V4
5V7
5V7
5V7
5V7
5V7
5V7
11V2
12345678
12345678
A
B
C
D
E
A
B
C
D
E
1703 A1
1704 C8
1706 C1
1710 E1
2703 D5
2712 B4
2713 B6
2714 B7
2715 B8
2718 B4
2719 B7
2741 B5
2742 C5
2746 D5
2747 E1
2748 E1
3701 E3
3702 D4
3706 C4
3714 B4
3715 B4
3726 B4
3727 C4
3744 D5
3746 C4
3747 D3
3748 D3
3749 D2
3750 D4
3751 D5
4710 B1
5709 D7
5710 D1
7703-1 C4
7703-2 D3
7709 B6
F702 B2
F703 B2
F704 C2
F705 D1
F706 E2
I701 A1
I702 A1
I703 D2
I704 C4
I705 D4
I706 D5
I707 C8
I708 C8
I709 B4
I710 C8
I711 C8
I712 B5
I713 C5
I714 C8
I718 B4
I719 B5
I728 D5
10K
3706
15
5
2
16
19
1
10
11
20
13
9
6
TDA7297D
7709
7
14
8
3
4
12
17
18
BRIDGE
AMPLIFIER
Φ
5709
P_GND
5710
2715
470u 16V
2748
470p
P_GND
470p
2747
TYPE
1710
I714
4710
I710
I711
I708
I706
I707
I704
I703
I705
I701
I702
P_GND
4
5
F705
1706
1
2
3
F706
P_GND
F704
AUD_SUP
F703
1703
1
2
1
2
3
4
5
P_GND
1704
3K3
3701
AUD_SUP
AUD_SUP
3702
3K3
I719
AUD_SUP
I718
470p
2742
1u0
2718
3727
1K8
P_GND
8K2
3726
2713
100n
2719
P_GND
AUD_SUP
16V
P_GND
100n
AUD_SUP
2714
470u
3747
10K
10K
3749
7703-2
BC847BS
3751
I728
6K8
2746
1u0
10V
6K8
3750
3748
10K
BC847BS
7703-1
10K
I712
I713
3746
I709
F702
10K
3744
2741
P_GND
470p
2712
1u0
1K8
3715
3714
8K2
16V
10u
2703
R
STANDBY
MUTE
L
3139 123 5883.2
F_15310_020.eps
300605
I I

Related product manuals