EasyManua.ls Logo

Philips LC4.1E A - Supply Voltage Overview

Philips LC4.1E A
64 pages
Print Icon
To Next Page IconTo Next Page
To Next Page IconTo Next Page
To Previous Page IconTo Previous Page
To Previous Page IconTo Previous Page
Loading...
24LC4.1E AB 6.
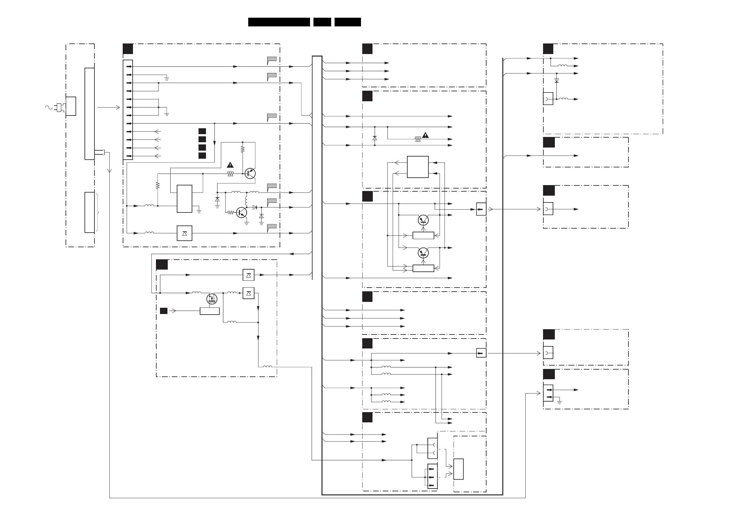
Block Diagrams, Testpoint Overviews, and Waveforms
Supply Voltage Overview
1001
1200
POWER_DOWN
2
1
1910
3
4
5
6
7
8
9
10
11
12
+8VSW_TV+8VSW_TV
31
+12VSW
7920
L78M08CDT
5920
+5VSW
1
2
6
8
+12VSW
+3V3STBY
+12VSW
+3V3STBY
AUD_SUP
+5VSW
+5VSW
+VTUN
+12VSW
AUD_SUP
7930
MC34063AD
5930
6930
5931
TO LCD DISPLAY
5932
7001
7004
7002
7061
7070
7003
5520
5910
7910
SUPPLY
IC
CONTROL
3910
6910
6911
-/C33
F912
F911
F913
F906
F905
F903
TV SUPPLY
SUPPLY
PANEL
(INVERTER)
B5
TUNER + IF
B1
HERCULES
B2
B3
SUPPLY
B9
A8
A7
A6
A4
A3
A2
A1
A10
A8
A7
A5
A2
A1
A1
A2
A5
+3V3STBY
PANEL_PWR_CTL
A6
A4
A5
+VTUN
+VTUN
A5
+3V3STBY
+3V3STBY
(FOR ITV ONLY)
A5
+3V3STBY
+3V3STBY
+1V8_A
+1V8_B
+1V8_A
+1V8_B
A5
+3V3STBY
+5VSW
+5VSW
A5
+5VSW
+5VSW
TO 45 - 7011
+8VSW_TV
+3V3STBY
+8VSW_TV
+3V3STBY
A5
A5
A5
A9
A14
5961
5957
7955
7953
D
S
G
5959
5955
7954
7404
A2
STANDBY
A2
BACK_LIGHT_ADJ1
A7
LAMP_ON_OFF
A7
A7
CONTROL
7011
HERCULES
CONTROL
5
1007
1
2
1404
LVDS
CONN.
TT4
CONN.
1402
B4
AUDIO AMPLIFIER + PROCESSING
SCALER (ANA IN)
B6
AUDIO_SUP
AUDIO_SUP
A5
A5
A5
A5
+3V3STBY
SCALER (LVDS OUT)
LCD
DISPLAY
B7
SCALER IO
B8
A5
A5
+5VSW
+3V3STBY
+5VSW
+3V3STBY
VDD
REAR IO SCART
B10
+5VSW
+5VSW
+3V3STBY
A5
+3V3STBY
+1V8
+1V8_AVDD
+1V8_DVDD
+5VSW
+3V3STBY
A5
A9
+3V3STBY
+1v8
+5VSW
FRONT IR/LED
J
F_15310_038.eps
300605
3936
3935
3937
3374
7936
*
*
*
+1V8
+3V3STBY
PAN_VCC
+1V8
5403
5402
+3V3STBY
+3V3_AVDD
+3V3_DVDD
+3V3_AVDD
+3V3_DVDD
5404
+3V3STBY
+3V3_DVDD
5401
36
38
42
1401
1
OR
OR
14
127
6005
5
1870
N.C.
SIDE I/O
D
1
1
2
1111
AUD_SUP
AUDIO AMPLIFIER (2x5W)
(20” & 23”)
I
1703
SEE DIVERSITY LIST
+3V3_AVDD
HERCULES
DCC_DVI_5V
1485
DVI
CONNECTOR
14
5520
6485
+5VSW
+5VSW
A5

Related product manuals