EasyManua.ls Logo

Philips LC4.1E A - Circuit Descriptions, Abbreviation List, and IC Data Sheets; Introduction; Block Diagram

Philips LC4.1E A
64 pages
Print Icon
To Next Page IconTo Next Page
To Next Page IconTo Next Page
To Previous Page IconTo Previous Page
To Previous Page IconTo Previous Page
Loading...
Circuit Descriptions, Abbreviation List, and IC Data Sheets
EN 52 LC4.1E AB9.
9. Circuit Descriptions, Abbreviation List, and IC Data Sheets
Index of this chapter:
9.1 Introduction
9.2 Block Diagram
9.3 Power Supply
9.4 Tuner and IF
9.5 Video: TV Part (diagrams B1, B2, and B3)
9.6 Video: Scaler Part (diagram B6, B7, and B8)
9.7 Audio Processing
9.8 Control
9.9 LCD Display
9.10 Abbreviation List
9.11 IC Data Sheets
9.1 Introduction
The LC4.1 LCD TV is a global LCD TV for the year 2005. It is
the successor of the LC13 LCD TV and covers screens sizes
15, 17, 20 and 23 inch (in both 4:3 and 16:9 ratio) with ME5 and
ARCH3 styling.
This chassis has the following (new) features:
Audio: The sound processor is part of the UOC processor
(called “Hercules”). The chassis has a FM Radio with 40
preset channels.
Video: Enhanced video features, video drivers and Active
Control.
The architecture consists of a TV and Scaler panel with I/O,
Side I/O panel, Top Control panel, Sound Amplifier panel
(depending on model), LED/IR panel and Power Supply panel.
The functions for video/audio processing, microprocessor (P),
and CC/Teletext (TXT) decoder are all combined in one IC
(TDA120xx, item 7011), the so-called third generation Ultimate
One Chip (UOC-III) or “Hercules”. This chip has the following
features:
Control, small signal, mono/stereo, and extensive Audio/
Video switching in one IC.
Upgrade with digital sound & video processing.
Alignment free IF, including SECAM-L/L1 and AM.
FM sound 4.5/5.5/6.0/6.5, no traps/bandpass filters.
Full multi-standard color decoder.
One Xtal reference for all functions (microprocessor, RCP,
TXT/CC, RDS, color decoder, and stereo sound
processor).
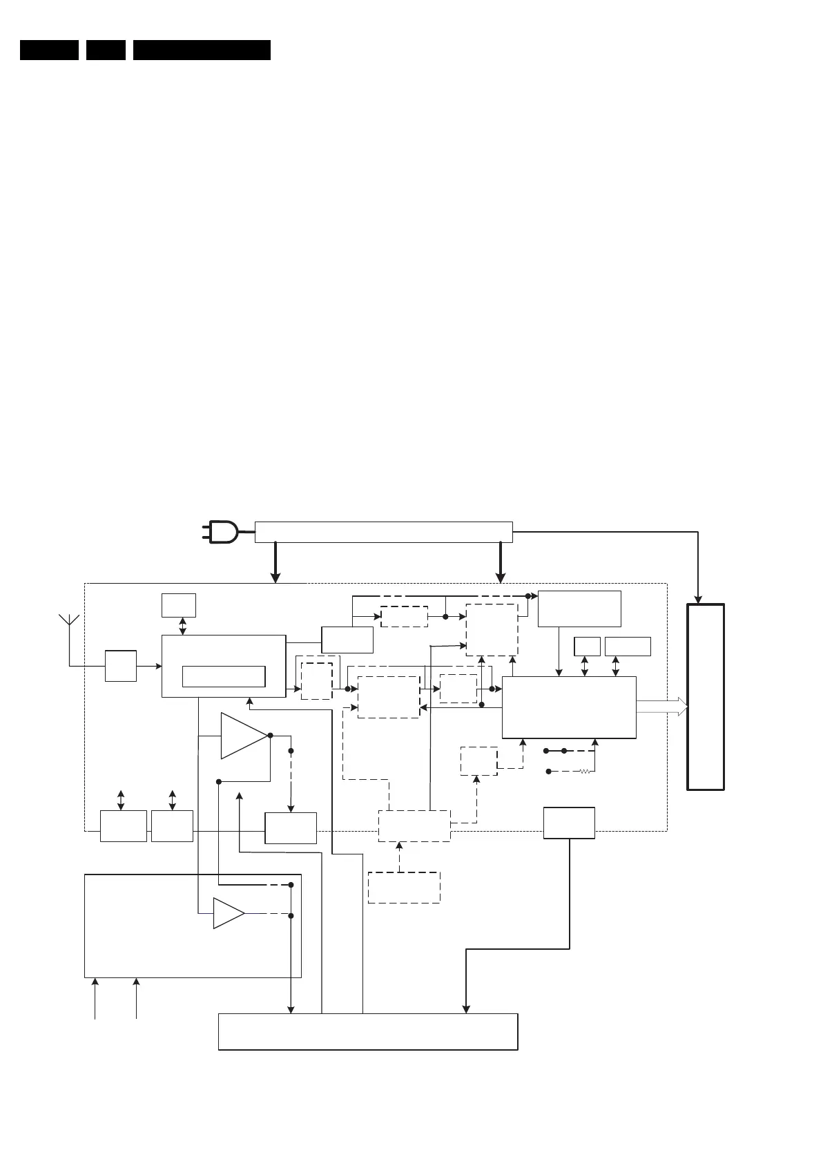
9.2 Block Diagram
Figure 9-1 Block Diagram LC4.1
Power Supply
LCD
Panel
Tuner
TV/FM
NVM
Compair
(Service)
AV1
(Scart or
Cinch)
Speakers
and HP
Video Filter
with LSI
(SM5301BS-
G)
Embedded
Flash
Switch
(74HC4053D)
IIC
HERCULES
(VDP+STEREO)
Audio
Amplifier(2x2
w)
RGB Output
H/V
Sync
VGA INPUT
Cinch_to_VGA
Adaptor
(YPbPr)
H/V Sync
RGB or YPbPr
Pin181,182
NVM
FLASH
Memory
GM5221
Compair
(UART)
SD_PCHD_SEL
PC_HD_SEL
LVDS/TTL
AC Mains Input
Jump
Main
Board
Audio amplifier(2x5w)
board for 20,23 inch
Side AV Audio Output CVBS/YC Input PC Audio Input UART (Optional)
Panel and HP output
AUD_SUP
AUDIO CONTROL
SINGALS
(Standby, Mute,)
555
trigger
circuits
Schmitt
Triggers
Video Buffer
Low Pass
Filter
SOG, R_PR+, R_PR-,
G_Y+, G_Y-, B_PB+,
B_PB- signal producing
circuits
Pin85
(PC_DET)
PC
detect
circuit
VGA_5V
Pin 111
+3V3STBY( normal
operation)
GND( Industrial
mode)
E_14520_046.eps
160904

Related product manuals