EasyManua.ls Logo

Philips MX5800SA - Page 21

Philips MX5800SA
129 pages
Print Icon
To Next Page IconTo Next Page
To Next Page IconTo Next Page
To Previous Page IconTo Previous Page
To Previous Page IconTo Previous Page
Loading...
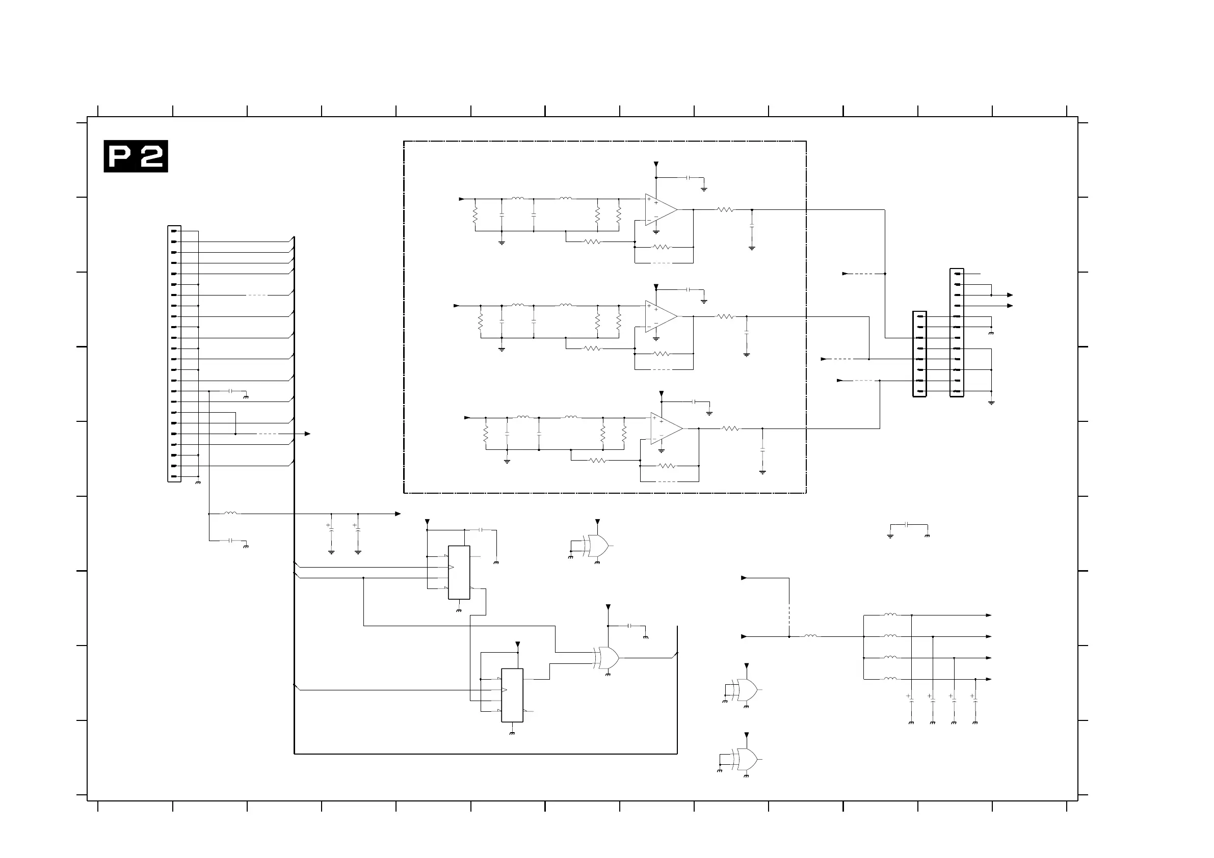
P-SCAN BOARD - CIRCUIT DIAGRAM (PART 2)
5-5 5-5
DC voltage measured in STOP-MODE
#
P-scan Interface
D
E
F
G
H
I
1000 B2
1002 B12
1005 C11
2202 F11
2203 F4
2204 F4
2209 D2
Provision in layout only
*
123456
For MX5900SA/37 only
For MX5900SA/37 only
7 8 9 10 11 12 13
12345678910111213
A
B
C
D
E
F
G
H
I
A
B
C
2216 F6
2217 G8
2218 F2
2320 H11
2321 H12
2322 H12
2323 H12
2400 B6
2401 B6
2402 B9
2403 A8
2410 C6
2411 C6
2412 C9
2413 C8
2420 E6
2421 E6
2422 E9
2423 D8
3401 B6
3402 B7
3403 B7
3404 B7
3405 B8
3406 B9
3411 C6
3412 C7
3413 C7
3414 C7
3415 D8
3416 C9
3421 E6
3422 E7
3423 E8
3424 E7
3425 E8
3426 E9
4201 C3
4202 G10
4203 E3
4205 D11
4206 D10
4207 B11
Y
#
Pr/V
4405 B8
4415 D8
4425 E8
5201 F2
5302 G10
5309 G11
5310 G11
5311 H11
5312 H11
5400 A6
5401 A7
5410 C6
5411 C7
5420 D6
*
*
5421 D7
7200-A F5
7200-B H6
7203-A G7
7203-B H9
7203-C F7
7203-D I9
7400 A8
7410 C8
7420 D8
Pb/U
*
*
*
*
*
*
*
FROM 1704 of SACHI BOARD
2321
47u
GND_PS
+5V_P_SCAN
+5V_P_SCAN
+1V8_SCAN
+3V3D
2217
100n
# 5201
74LVT74DB
7200-B
11
12
7
9
8
1
10
11
1000
# 2204
47u
10u
5312
100p
2402
74LVT86DB
7203-D
1
2
3
14
7
+3V3_SCAN
100p
2421
10u
GND_PS
3
2
7
5
61
4
14
7203-A
74LVT86DB
2216
100n
+3V3D_V
12
13
11
14
7
4201
+3V3D_V
7200-A
74LVT74DB
100n
2413
1u5
5420
4u7
150p
2420
5421
100n
2403
3402
150R
1K2
3414
100n
# 2218
3415
1K2
150p
2400
3416
75R
100p
2401
GND_PS
150R
3401
150R
3403
1K2
3405
3404
1K2
75R
3406
+5V_P_SCAN
+3V3D
3422
150R
3421
150R
150R
3423
1K2
3425
3424
1K2
4
1
5
2
75R
3426
5401
1u5
7400
AD8061
3
3
4
5
6
7
8
9
12
13
14
15
16
17
18
19
2
20
21
22
23
24
2
3
4
5
6
7
8
9
+3V3_SCAN
1002
FE-ST-VK-N
1
10
11
12
4205
5400
4u7
47u
2320
# 4203
10u
5309
150R
3412
150R
3411
14
7
3413
150R
6
7
8
74LVT86DB
7203-B
4
5
6
# 1005
FE-ST-VK-N
1
2
3
4
5
GND_PS
GND_PS
5310
10u
GND_PS
2
AD8061
7410
3
4
1
5
7203-C
74LVT86DB
9
10
8
14
7
10u
5302
100n
2202
2410
150p
1u5
5411
7420
AD8061
3
4
1
5
2
5311
10u
47u
2323
2322
47u
+3V3D_V
GND_PS
# 2209
100n
4207
4206
4202
4u7
5410
4415
4425
GND_PS
4405
GND_PS
# 2203
220u
+5V_P_SCAN
GND_PS
13
10
14
2411
100p
100p
2422
+3V3D_V
2412
100p
GND_PS
GND_PS
2423
100n
GND_PS
GND_PS
GND_PS
GND_PS
Pb
Pr
Pb
Y
Pr
Y
HSYNC
+3V3D_V
+3V3D_V
YB(3)
YB(4)
YB(5)
SDA_3V3
YB(6)
YB(7)
SCL_3V3
VSYNC_MONO
HSYNC
YB(0
)
VSYNC_MONO
VSYNC
27M_CLK
HSYNC
+3V3_D
+3V3_DAC
+3V3_MEM
+3V3D_V
YB(1)
YB(2)
8239_210_95352 for 3516 pt2 dd wk0323
Note : Some values may varies, see respective parts list for correct value.

Other manuals for Philips MX5800SA

Related product manuals