EasyManua.ls Logo

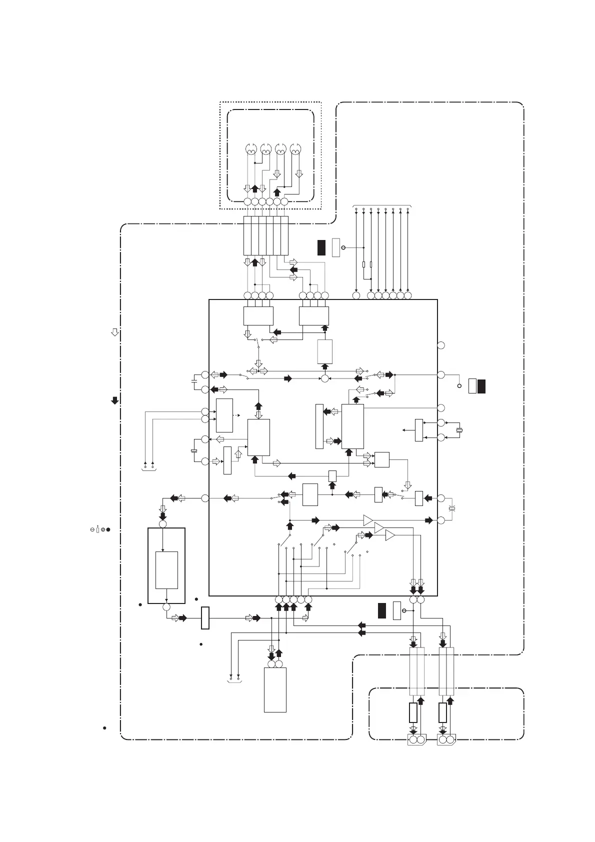
Philips VR550 - Video Block Diagram

Philips VR550
90 pages
Print Icon
To Next Page IconTo Next Page
To Next Page IconTo Next Page
To Previous Page IconTo Previous Page
To Previous Page IconTo Previous Page
Loading...
1-9-2
Video Block Diagram
HG470BLV
CYLINDER ASSEMBLY
V(R)-1
V-COM
V(L)-1
CL253
1
2
3
(DECK ASSEMBLY)
VIDEO (R)-1
HEAD
SP
HEAD
AMP
EP
HEAD
AMP
REC FM
AGC
FROM/TO SERVO/SYSTEM
CONTROL BLOCK
FROM
SERVO/SYSTEM
CONTROL BLOCK
C-SYNC
RF-SW
D-REC-H
C-ROTA
D-V-SYNC
H-A-SW
H-A-COMP
V-ENV
LUMINANCE
SIGNAL
PROCESS
CHROMINANCE
SIGNAL
PROCESS
PB-H OUT
C-SYNC
V-ENV
H-A-COMP
H-A-SW
D-V-SYNC
C-ROTA/RF-SW
VIDEO (L)-1
HEAD
VIDEO (L)-2
HEAD
VIDEO (R)-2
HEAD
V(L)-2
V-COM
V(R)-2
4
5
6
TU701(TUNER UNIT)
IC301
(Y/C SIGNAL PROCESS)
IC501 (OSD)
REC-VIDEO SIGNAL PB-VIDEO SIGNAL MODE: SP/REC
SERIAL
DECORDER
V-OUT1
1
V-IN1
1
33
V-OUT2
1
V-IN2 3
1
3
JACK CBA
48
50
52
56
24
6
50
52
19
20
JK101
V-OUT1
V-IN1
19
20
JK102
CL151
CL152
CL101
CL102
V-OUT2
V-IN2
61
63
96
95
93
94
90
89
88
87
CHARA.
INS.
CCD 1H DELAY
SP
BYPASS
MUTE
PB/EE
IN1
TUNER
IN1
TUNER
MUTE
PB/EE
FRT
IN2
FRT
IN2
AGC
PR
R
Y
C
P
RPRP
EP
Y. DELAY
Y/C
MIX
+
21
7978
AGC VXO
OSD
CHARACTER
MIX
FBC
1/2
58 59
65
252928 44
IIC-BUS SDA
IIC-BUS SCL
69684643
" " = SMD
NOTE FOR WIRE CONNECTORS:
1. PREFIX SYMBOL "CN" MEANS CONNECTOR.
(CAN DISCONNECT AND RECONNECT.)
2. PREFIX SYMBOL "CL" MEANS WIRE-SOLDER
HOLES OF THE PCB.
(WIRE IS SOLDERED DIRECTLY.)
TEST POINT INFORMATION
:INDICATES A TEST POINT WITH A JUMPER WIRE ACROSS A HOLE IN THE PCB.
:USED TO INDICATE A TEST POINT WITH A COMPONENT LEAD ON FOIL SIDE.
:USED TO INDICATE A TEST POINT WITH NO TEST PIN.
:USED TO INDICATE A TEST POINT WITH A TEST PIN.
67
84
83
71
62
70
D-REC-H
80
BUFFER
Q101
BUFFER
Q102
J23
V-OUT
WF1
TP301
X301
4.433619MHz
C-PB
WF3
VIDEO OUT
TU-VIDEO
V-IN1TO
SERVO/SYSTEM
CONTROL BLOCK
VIDEO IN
BUFFER
Q351
MAIN CBA
TP502
RF-SW
WF2
54

Table of Contents

Other manuals for Philips VR550

Related product manuals