EasyManua.ls Logo

Piper 6XT - Page 1134

Piper 6XT
1190 pages
Print Icon
To Next Page IconTo Next Page
To Next Page IconTo Next Page
To Previous Page IconTo Previous Page
To Previous Page IconTo Previous Page
Loading...
R. OUTBD
SENDER
Q4B20 Q3B20
REDRED
L. OUTBD
SENDER
L. INBD
SENDER
SENDER
R. INBD
9
10
Q4C20 Q3C20
Q4D20
Q3D20
TB1TB1
R1
P1P1
R1
6
6
5
5
P902
Q1G20N
1010 28
GB1-K
FUEL QTY (RH) SIG.(+)
FUEL QTY (RH) SIG.(-)
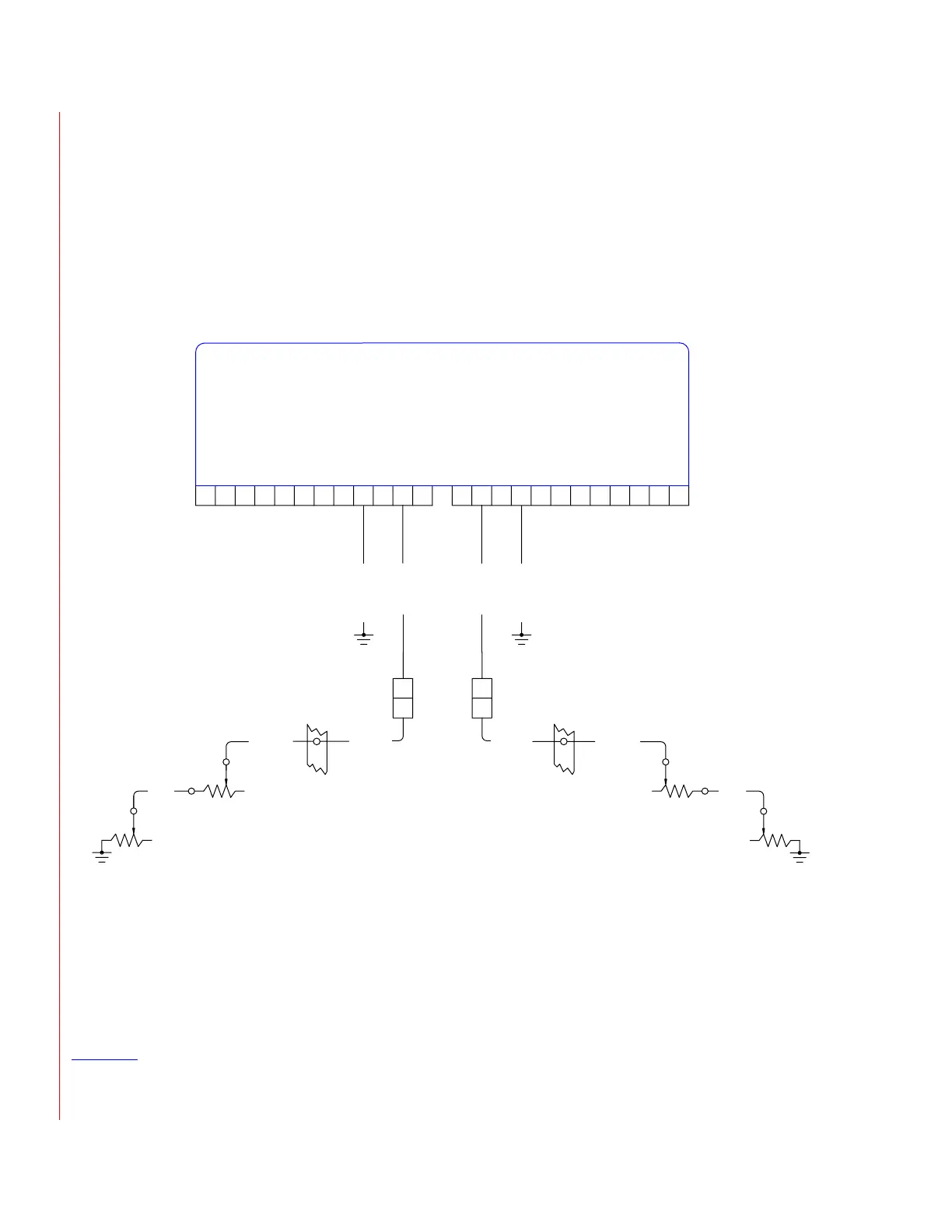
DATA ACQUISITION UNIT
28
FUEL QTY (LH) SIG.(-)
Q1B22N
GB1-D
FUEL QTY (LH) SIG.(+)
P901
101849 6.0 NEW
THE NEW PIPER AIRCRAFT, INC.
PA-32-301FT / 301XTC
MAINTENANCE MANUAL
PAGE 2
Feb 19/04
5I18
91-28-40
Fuel Quantity
Figure 1 (Sheet 2 of 2)
Effectivity
with Avidyne Entegra option
3232014 & up
3255015 & up

Table of Contents

Related product manuals