EasyManua.ls Logo

Piper 6XT - Page 1150

Piper 6XT
1190 pages
Print Icon
To Next Page IconTo Next Page
To Next Page IconTo Next Page
To Previous Page IconTo Previous Page
To Previous Page IconTo Previous Page
Loading...
LEFT AFT
READING /
COURTESY
LIGHT
2
1
WHT
BLK
2
1
L5N20
READING LIGHT
LEFT FWD
JUMPER
BLK
WHT
1
2
1
2
L5L20
FUSE ASSY
ARMREST
LEFT AFT
TO
ARMREST
RIGHT AFT
L5E20
L5P20
2
1
2
1
L5Q20 L5D20
L5C20
L5F20
1
2
1
2
2
1
2
1
LIGHT
READING
RIGHT AFT
WHT
BLK
L5G20N
22
11
2
1
2
1
P2-9
L5K20
R2-9
ARMREST
2
1
2
1
L5C20
22
11
L5H20
LEFT FWD
L5AA20
ARMREST
RIGHT FWD
2
1
2
1
COURTESY LIGHT
RIGHT FWD
BLK
WHT
L5J20N
22
11
READING LIGHT
RIGHT FWD
L5R20N
LTS1
LTS2
LTS6
LTS7
2
1
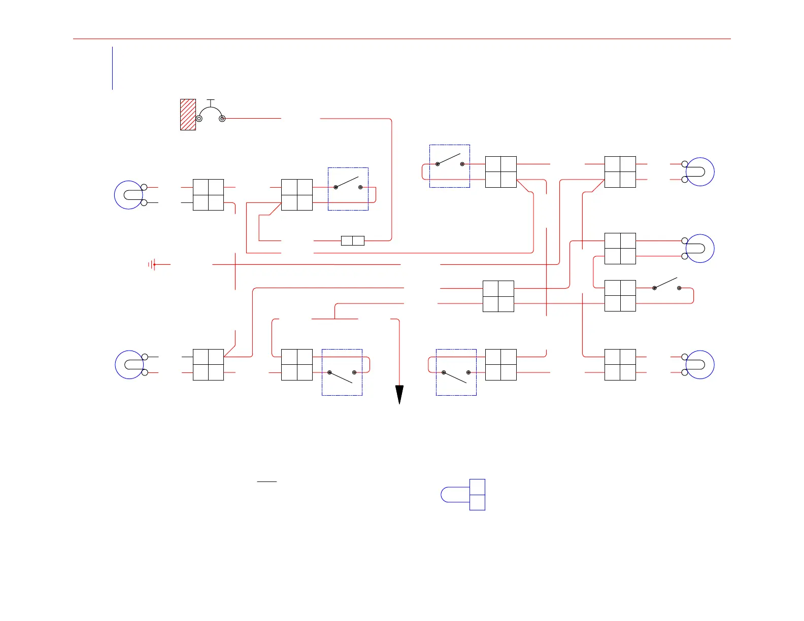
NOTE: Premium interior option shown.
In standard interior, arm rest switches
S1, S2, S3, and S4 are replaced by jumper plugs JP6, JP7, JP8, and JP9.
LTS8
LTS5
LTS9
LTS3
LTS4
S1
S2
S3
S4
S5
(SEE 91-33-00, FIGURE 1)
CB-26
5A
LIGHTS
READING
L5B20
L5M20N
101849 19.0 NEW
THE NEW PIPER AIRCRAFT, INC.
PA-32-301FT / 301XTC
MAINTENANCE MANUAL
PAGE 4
Feb 19/04
5J10
91-33-10
Courtesy and Reading Lights
Figure 3 (Sheet 2 of 2)
Effectivity
3232004 & up
3255004,
3255008 & up

Table of Contents

Related product manuals