EasyManua.ls Logo

Piper 6XT - Page 1168

Piper 6XT
1190 pages
Print Icon
To Next Page IconTo Next Page
To Next Page IconTo Next Page
To Previous Page IconTo Previous Page
To Previous Page IconTo Previous Page
Loading...
13 14
8273626 9
Q5J22-WH/BL
Q5F22-WH/BL
EXC.
A
Q5V20N
SIG.(-)
SIG.(+)
OIL
PRESSURE
SENSOR
D
B
P413
Q6C20
Q5B20
Q5J22-WHT
Q5F22-WHT
P12
OIL
TEMP
SENSOR
P239
A
B
T
OIL PRESS SIG.(+)
Q5R20
P901
OIL TEMP SIG.(+)
OIL TEMP SIG.(-)
OIL PRESS SIG.(-)
SHIELD
R12
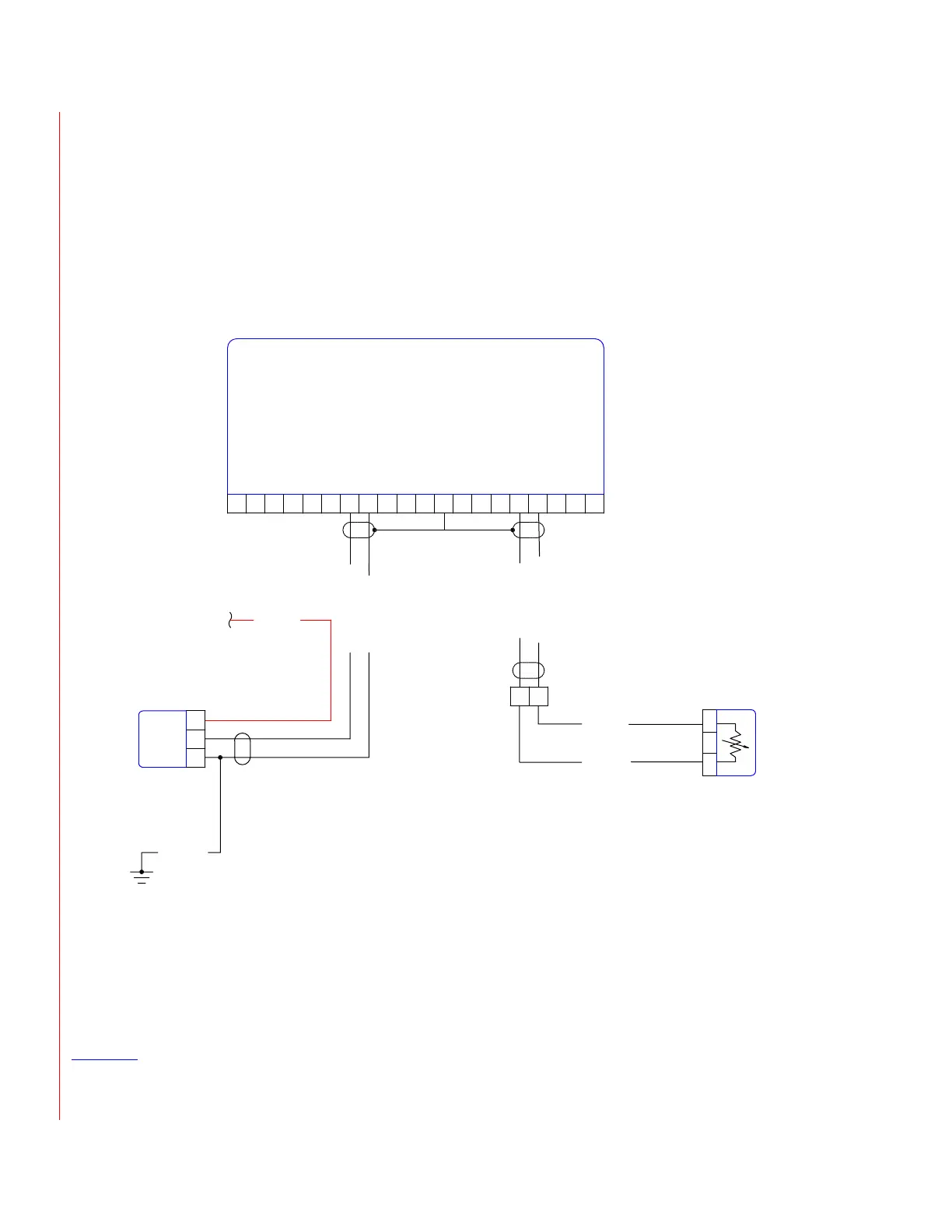
DATA ACQUISITION UNIT
101849 4.0 NEW
TO
91-77-40,
FIGURE 6
THE NEW PIPER AIRCRAFT, INC.
PA-32-301FT / 301XTC
MAINTENANCE MANUAL
PAGE 2
Feb 19/04
5K4
91-77-40
Oil Pressure / Oil Temperature
Figure 2
Eff
ectivity
with Avidyne Entegra option
3232014 & up
3255015 & up

Table of Contents

Related product manuals